Suppr超能文献

滋养层衍生的乳酸通过 SRC/LDHA 信号在早孕中协调蜕膜巨噬细胞分化。

Trophoblast-derived Lactic Acid Orchestrates Decidual Macrophage Differentiation via SRC/LDHA Signaling in Early Pregnancy.

机构信息

Institute of Reproductive Health, Center for Reproductive Medicine, Tongji Medical College, Huazhong University of Science and Technology, Wuhan 430000, P.R. China.

Departments of Pediatrics, Obstetrics and Gynecology and Pathology, Women and Infants Hospital of Rhode Island, Warren Alpert Medical School of Brown University, Providence, RI 02905, USA.

出版信息

Int J Biol Sci. 2022 Jan 1;18(2):599-616. doi: 10.7150/ijbs.67816. eCollection 2022.

Abstract

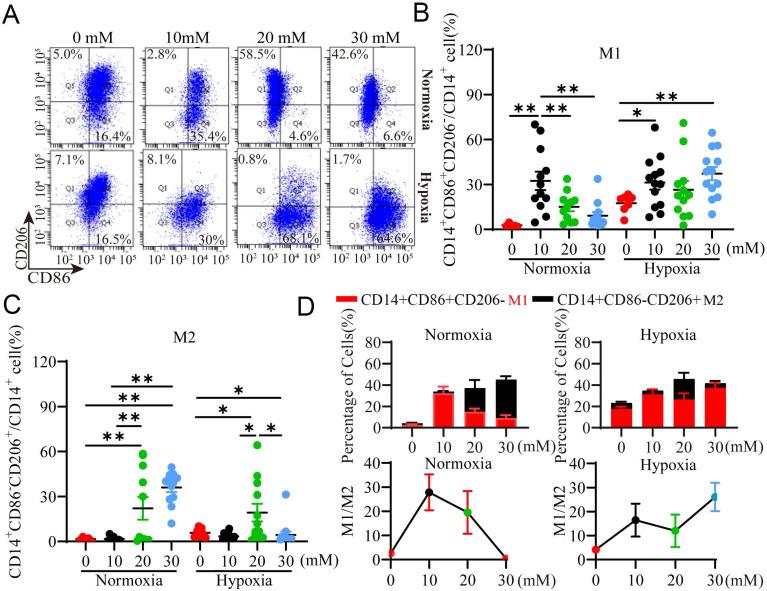
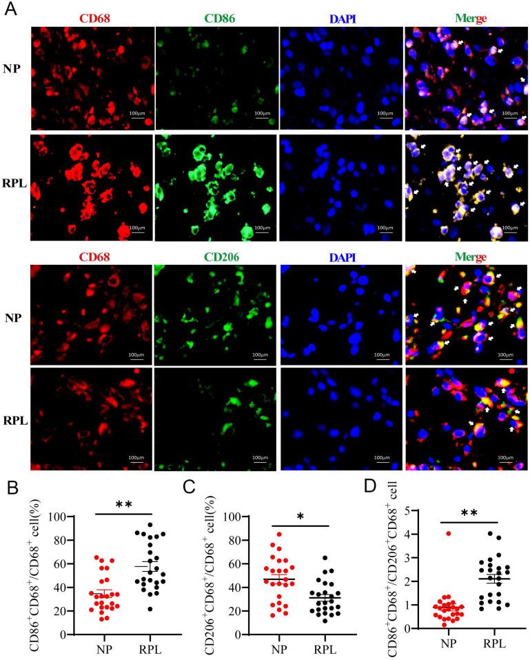
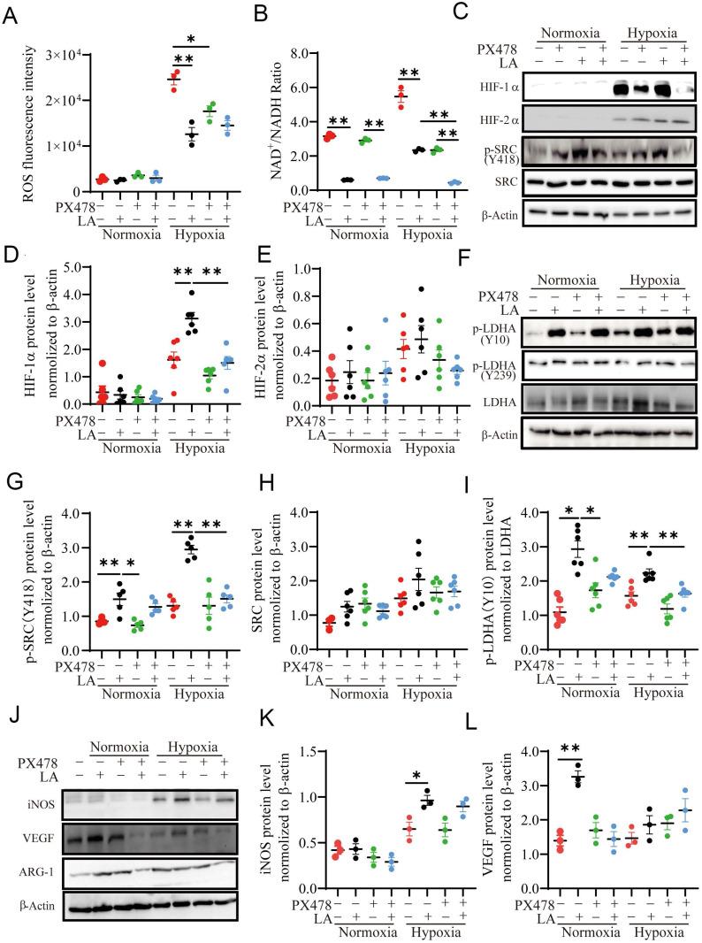
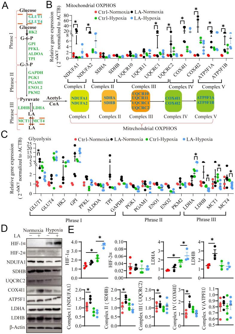
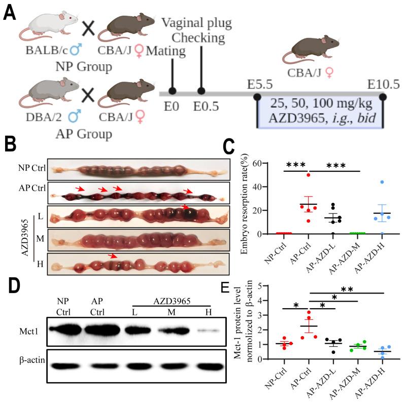
Lactic acid (LA) metabolism in the tumor microenvironment contributes to the establishment and maintenance of immune tolerance. This pathway is characterized in tumor associated macrophages. However, the role and pathway of LA metabolism at maternal-fetal interface during early pregnancy, especially in decidual macrophage differentiation, are still unclear. Herein, for the first time, we discovered that LA can trigger either M2 or M1 macrophage polarization via oxidative phosphorylation and glycolysis regulation under normoxia or hypoxia, respectively. Also, LA metabolism played a vital role in decidual macrophages-mediated recurrent pregnancy loss (RPL), through HIF-1α/SRC/LDHA pathway. Moreover, blockade of LA intake with AZD3965 (MCT-1 inhibitor) could rescue pregnancy in an abortion-prone mouse model, suggesting a potential therapeutic target in RPL. Collectively, the present study identifies the previously unknown functions of LA metabolism in the differentiation of decidual macrophages in early normal pregnancy and RPL, and provides a potential therapeutic strategy in RPL by manipulating decidual macrophages' functions through LA metabolic pathway.

摘要

乳酸(LA)代谢在肿瘤微环境中有助于建立和维持免疫耐受。该途径的特征在于肿瘤相关巨噬细胞中。然而,在早期妊娠中,母胎界面处 LA 代谢的作用和途径,特别是在蜕膜巨噬细胞分化中,仍不清楚。在此,我们首次发现,LA 可以通过氧化磷酸化和糖酵解调节,分别在常氧或低氧条件下触发 M2 或 M1 巨噬细胞极化。此外,LA 代谢通过 HIF-1α/SRC/LDHA 通路在蜕膜巨噬细胞介导的复发性流产(RPL)中发挥重要作用。此外,用 AZD3965(MCT-1 抑制剂)阻断 LA 的摄取可以挽救易流产的小鼠模型中的妊娠,提示 RPL 中有潜在的治疗靶点。总之,本研究确定了 LA 代谢在正常妊娠早期和 RPL 中蜕膜巨噬细胞分化中的先前未知功能,并通过通过 LA 代谢途径操纵蜕膜巨噬细胞的功能,为 RPL 提供了一种潜在的治疗策略。

https://cdn.ncbi.nlm.nih.gov/pmc/blobs/2bf8/8741856/0649599c9180/ijbsv18p0599g001.jpg

文献AI研究员

20分钟写一篇综述,助力文献阅读效率提升50倍。

立即体验

用中文搜PubMed

大模型驱动的PubMed中文搜索引擎

马上搜索

文档翻译

学术文献翻译模型,支持多种主流文档格式。

立即体验