Suppr超能文献

罕见的 CFTR 突变涉及不同的细胞内滞留机制,需要不同的挽救策略。

Rare Trafficking CFTR Mutations Involve Distinct Cellular Retention Machineries and Require Different Rescuing Strategies.

机构信息

BioISI-Biosystems & Integrative Sciences Institute, Faculty of Sciences, University of Lisboa, Campo Grande, C8 bdg, 1749-016 Lisboa, Portugal.

出版信息

Int J Mol Sci. 2021 Dec 21;23(1):24. doi: 10.3390/ijms23010024.

Abstract

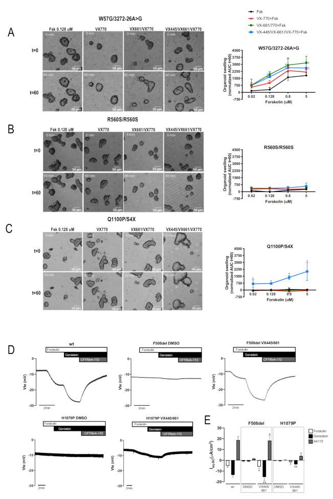
Most of the ~2100 CFTR variants so far reported are very rare and still uncharacterized regarding their cystic fibrosis (CF) disease liability. Since some may respond to currently approved modulators, characterizing their defect and response to these drugs is essential. Here we aimed characterizing the defect associated with four rare missense (likely Class II) CFTR variants and assess their rescue by corrector drugs. We produced CFBE cell lines stably expressing CFTR with W57G, R560S, H1079P and Q1100P, assessed their effect upon CFTR expression and maturation and their rescue by VX-661/VX-445 correctors. Results were validated by forskolin-induced swelling assay (FIS) using intestinal organoids from individuals bearing these variants. Finally, knock-down (KD) of genes previously shown to rescue F508del-CFTR was assessed on these mutants. Results show that all the variants preclude the production of mature CFTR, confirming them as Class II mutations. None of the variants responded to VX-661 but the combination rescued H1079P- and Q1100P-CFTR. The KD of factors that correct F508del-CFTR retention only marginally rescued R560S- and H1079P-CFTR. Overall, data evidence that Class II mutations induce distinct molecular defects that are neither rescued by the same corrector compounds nor recognized by the same cellular machinery, thus requiring personalized drug discovery initiatives.

摘要

迄今为止,已报道的约 2100 种 CFTR 变体中大多数非常罕见,且其对囊性纤维化(CF)疾病的易感性仍未得到描述。由于某些变体可能对目前批准的调节剂有反应,因此对其缺陷及其对这些药物的反应进行特征描述是至关重要的。在这里,我们旨在对四种罕见的错义(可能为 II 类)CFTR 变体相关的缺陷进行特征描述,并评估其对校正药物的反应。我们构建了稳定表达 W57G、R560S、H1079P 和 Q1100P 的 CFBE 细胞系,评估了它们对 CFTR 表达和成熟的影响及其对 VX-661/VX-445 校正剂的反应。结果通过使用携带这些变体的个体的肠类器官进行福司可林诱导肿胀测定(FIS)进行验证。最后,评估了先前显示可拯救 F508del-CFTR 的基因敲低(KD)对这些突变体的影响。结果表明,所有变体都阻止了成熟 CFTR 的产生,证实它们为 II 类突变。没有一种变体对 VX-661 有反应,但组合可以挽救 H1079P 和 Q1100P-CFTR。以前纠正 F508del-CFTR 保留的因素的 KD 仅轻微挽救了 R560S 和 H1079P-CFTR。总体而言,数据表明 II 类突变会引起不同的分子缺陷,这些缺陷既不能被相同的校正化合物挽救,也不能被相同的细胞机制识别,因此需要个性化的药物发现计划。

https://cdn.ncbi.nlm.nih.gov/pmc/blobs/4017/8744605/0f8c0bf38b66/ijms-23-00024-g001.jpg

文献AI研究员

20分钟写一篇综述,助力文献阅读效率提升50倍。

立即体验

用中文搜PubMed

大模型驱动的PubMed中文搜索引擎

马上搜索

文档翻译

学术文献翻译模型,支持多种主流文档格式。

立即体验