Suppr超能文献

糖尿病足溃疡的单细胞转录组图谱。

Single cell transcriptomic landscape of diabetic foot ulcers.

机构信息

The Rongxiang Xu, MD, Center for Regenerative Therapeutics and Joslin-Beth Israel Deaconess Foot Center, Beth Israel Deaconess Medical Center and Harvard Medical School, Boston, MA, USA.

Aflac Cancer and Blood Disorders Center, Children Healthcare of Atlanta, Department of Pediatrics and Biomedical Informatics, Emory University, Atlanta, GA, USA.

出版信息

Nat Commun. 2022 Jan 10;13(1):181. doi: 10.1038/s41467-021-27801-8.

Abstract

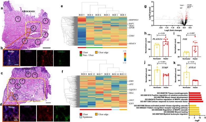
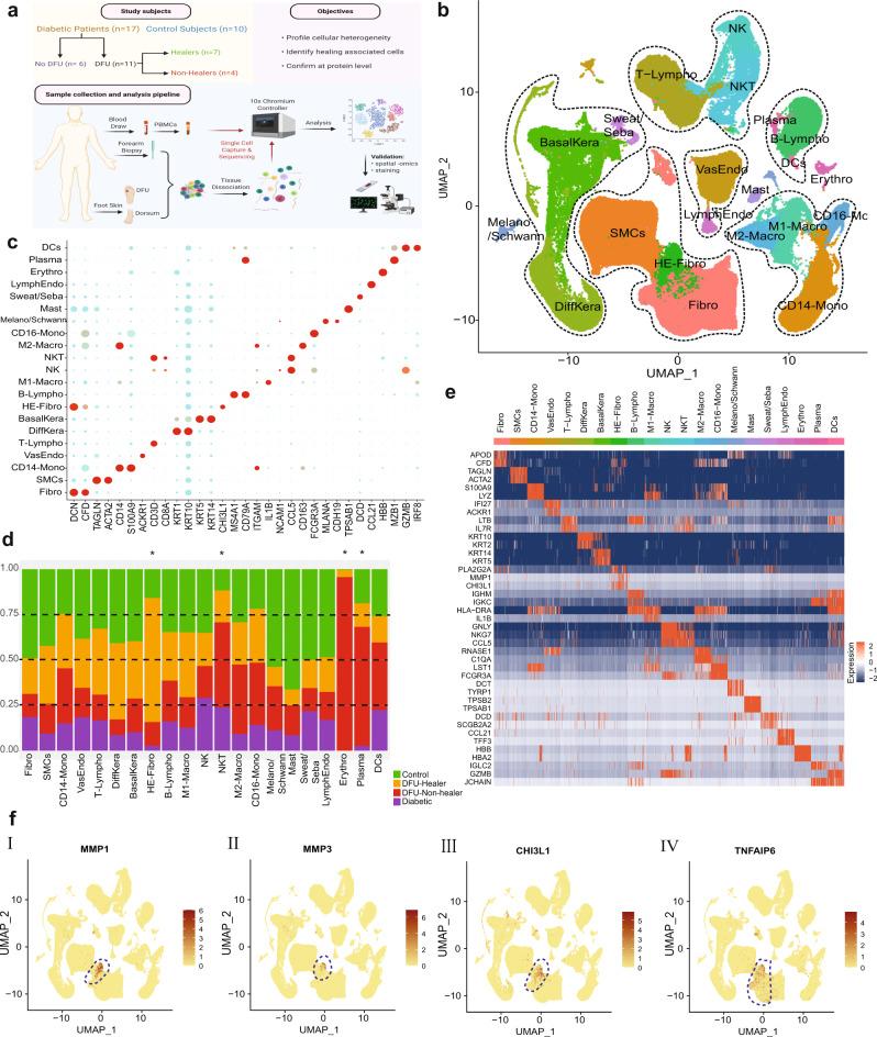
Diabetic foot ulceration (DFU) is a devastating complication of diabetes whose pathogenesis remains incompletely understood. Here, we profile 174,962 single cells from the foot, forearm, and peripheral blood mononuclear cells using single-cell RNA sequencing. Our analysis shows enrichment of a unique population of fibroblasts overexpressing MMP1, MMP3, MMP11, HIF1A, CHI3L1, and TNFAIP6 and increased M1 macrophage polarization in the DFU patients with healing wounds. Further, analysis of spatially separated samples from the same patient and spatial transcriptomics reveal preferential localization of these healing associated fibroblasts toward the wound bed as compared to the wound edge or unwounded skin. Spatial transcriptomics also validates our findings of higher abundance of M1 macrophages in healers and M2 macrophages in non-healers. Our analysis provides deep insights into the wound healing microenvironment, identifying cell types that could be critical in promoting DFU healing, and may inform novel therapeutic approaches for DFU treatment.

摘要

糖尿病足溃疡(DFU)是糖尿病的一种严重并发症,其发病机制尚不完全清楚。在这里,我们使用单细胞 RNA 测序对来自足部、前臂和外周血单核细胞的 174962 个单细胞进行了分析。我们的分析表明,在愈合伤口的 DFU 患者中,富含一种独特的成纤维细胞群体,这些成纤维细胞过度表达 MMP1、MMP3、MMP11、HIF1A、CHI3L1 和 TNFAIP6,并增加了 M1 巨噬细胞极化。此外,对来自同一患者的空间分离样本和空间转录组学的分析表明,与伤口边缘或未受伤皮肤相比,这些与愈合相关的成纤维细胞更倾向于向伤口床定位。空间转录组学还验证了我们在愈合者中发现的 M1 巨噬细胞丰度较高,而非愈合者中 M2 巨噬细胞丰度较高的发现。我们的分析深入了解了伤口愈合的微环境,确定了可能在促进 DFU 愈合中起关键作用的细胞类型,并可能为 DFU 治疗提供新的治疗方法。

https://cdn.ncbi.nlm.nih.gov/pmc/blobs/8b49/8748704/7d709e3ee8c2/41467_2021_27801_Fig1_HTML.jpg

文献AI研究员

20分钟写一篇综述,助力文献阅读效率提升50倍。

立即体验

用中文搜PubMed

大模型驱动的PubMed中文搜索引擎

马上搜索

文档翻译

学术文献翻译模型,支持多种主流文档格式。

立即体验