Suppr超能文献

通过间歇性抗 PI3Kα/β/δ 治疗克服 PTEN 缺失型前列腺癌对免疫检查点治疗的耐药性。

Overcoming resistance to immune checkpoint therapy in PTEN-null prostate cancer by intermittent anti-PI3Kα/β/δ treatment.

机构信息

The MOE Key Laboratory of Cell Proliferation and Differentiation, School of Life Sciences, Peking University, Beijing, China.

School of Life Sciences, Peking University, Beijing, China.

出版信息

Nat Commun. 2022 Jan 10;13(1):182. doi: 10.1038/s41467-021-27833-0.

Abstract

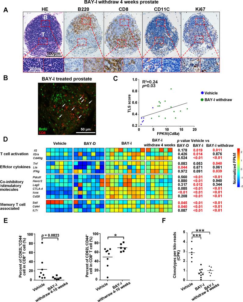
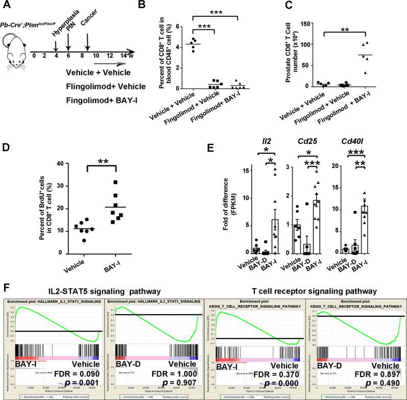
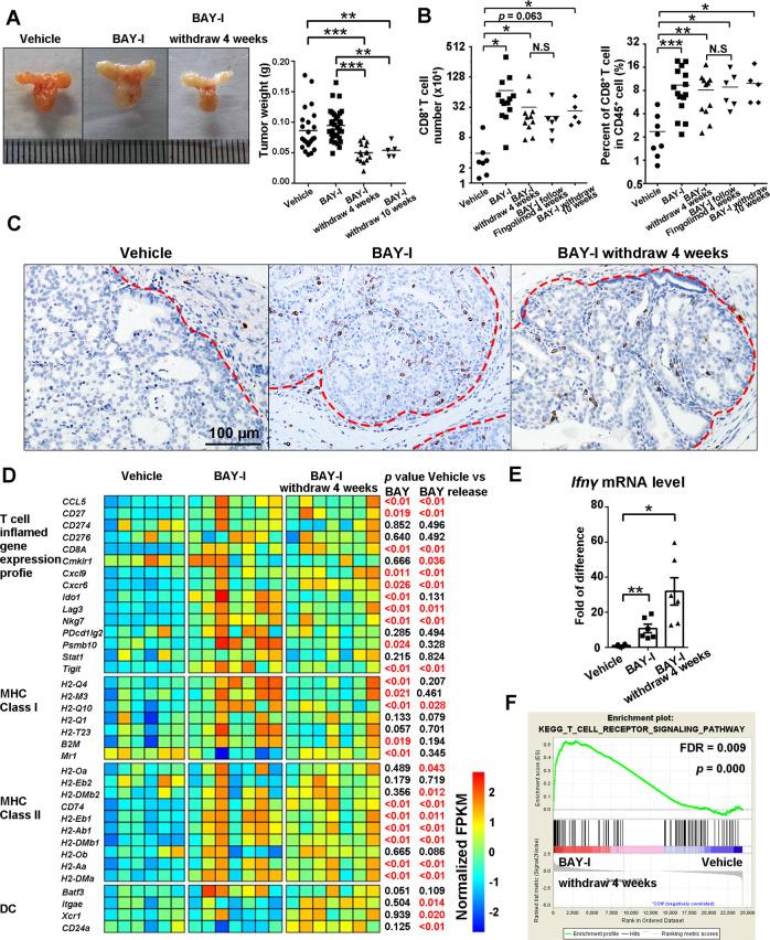
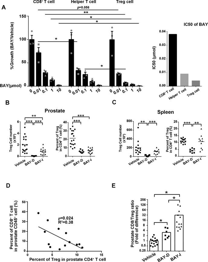
Combining immune checkpoint therapy (ICT) and targeted therapy holds great promises for broad and long-lasting anti-cancer therapies. However, combining ICT with anti-PI3K inhibitors have been challenging because the multifaceted effects of PI3K on both cancer cells and immune cells within the tumor microenvironment. Here we find that intermittent but not daily dosing of a PI3Kα/β/δ inhibitor, BAY1082439, on Pten-null prostate cancer models could overcome ICT resistance and unleash CD8 T cell-dependent anti-tumor immunity in vivo. Mechanistically, BAY1082439 converts cancer cell-intrinsic immune-suppression to immune-stimulation by promoting IFNα/IFNγ pathway activation, β2-microglubin expression and CXCL10/CCL5 secretion. With its preferential regulatory T cell inhibition activity, BAY1082439 promotes clonal expansion of tumor-associated CD8 T cells, most likely via tertiary lymphoid structures. Once primed, tumors remain T cell-inflamed, become responsive to anti-PD-1 therapy and have durable therapeutic effect. Our data suggest that intermittent PI3K inhibition can alleviate Pten-null cancer cell-intrinsic immunosuppressive activity and turn "cold" tumors into T cell-inflamed ones, paving the way for successful ICT.

摘要

联合免疫检查点治疗(ICT)和靶向治疗为广泛和持久的抗癌治疗带来了巨大的希望。然而,将 ICT 与抗 PI3K 抑制剂联合使用具有挑战性,因为 PI3K 对肿瘤微环境中的癌细胞和免疫细胞具有多方面的影响。在这里,我们发现,间歇性而非每日剂量的 PI3Kα/β/δ 抑制剂 BAY1082439 在 Pten 缺失的前列腺癌模型中可以克服 ICT 耐药性,并在体内释放 CD8 T 细胞依赖性抗肿瘤免疫。从机制上讲,BAY1082439 通过促进 IFNα/IFNγ 通路激活、β2-微球蛋白表达和 CXCL10/CCL5 分泌,将癌细胞内在的免疫抑制转化为免疫刺激。BAY1082439 具有优先抑制调节性 T 细胞的活性,促进肿瘤相关 CD8 T 细胞的克隆扩增,很可能通过三级淋巴结构。一旦被激活,肿瘤仍然保持 T 细胞浸润状态,对抗 PD-1 治疗有反应,并具有持久的治疗效果。我们的数据表明,间歇性 PI3K 抑制可以减轻 Pten 缺失的癌细胞内在的免疫抑制活性,并将“冷”肿瘤转化为 T 细胞浸润的肿瘤,为成功的 ICT 铺平道路。

https://cdn.ncbi.nlm.nih.gov/pmc/blobs/31cd/8748754/89b28af79612/41467_2021_27833_Fig1_HTML.jpg

文献AI研究员

20分钟写一篇综述,助力文献阅读效率提升50倍。

立即体验

用中文搜PubMed

大模型驱动的PubMed中文搜索引擎

马上搜索

文档翻译

学术文献翻译模型,支持多种主流文档格式。

立即体验