Suppr超能文献

GPR120 通过维持黏膜屏障完整性来防止结直肠腺癌的进展。

GPR120 prevents colorectal adenocarcinoma progression by sustaining the mucosal barrier integrity.

机构信息

Laboratory of Molecular Gastroenterology, IRCCS Humanitas Research Hospital, Rozzano (Mi), Italy.

Department of Pharmaceutical Science, Università Degli Studi del Piemonte Orientale "Amedeo Avogadro", Novara, Italy.

出版信息

Sci Rep. 2022 Jan 10;12(1):381. doi: 10.1038/s41598-021-03787-7.

Abstract

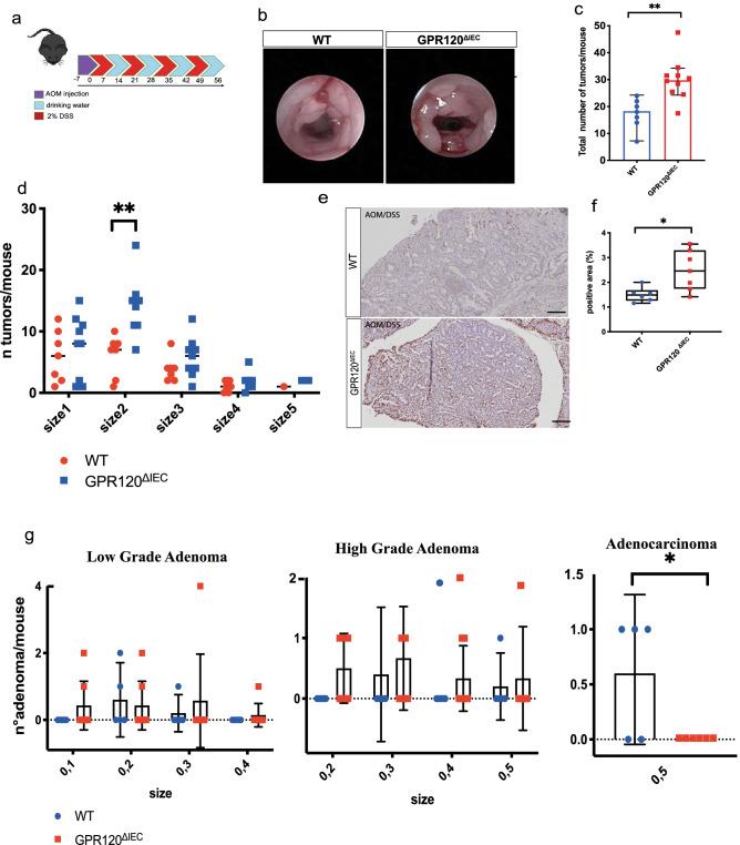
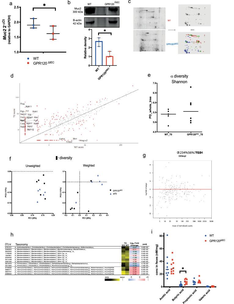
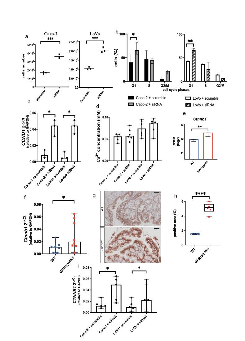
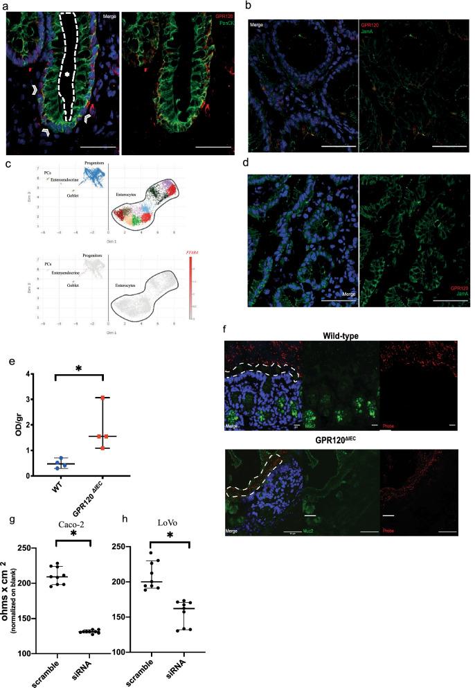
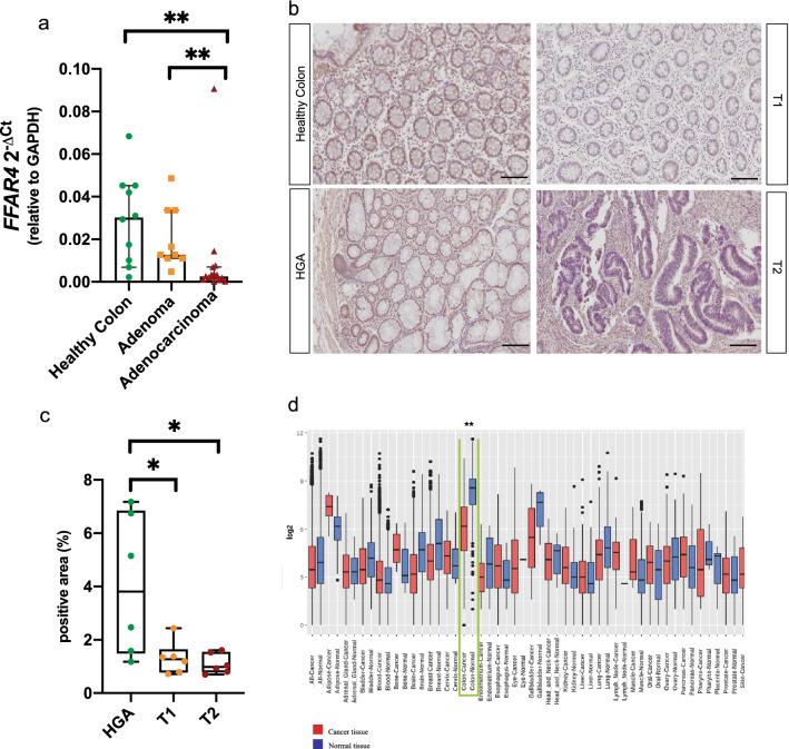
GPR120 (encoded by FFAR4 gene) is a receptor for long chain fatty acids, activated by ω-3 Polyunsaturated Fatty Acids (PUFAs), and expressed in many cell types. Its role in the context of colorectal cancer (CRC) is still puzzling with many controversial evidences. Here, we explored the involvement of epithelial GPR120 in the CRC development. Both in vitro and in vivo experiments were conducted to mimic the conditional deletion of the receptor from gut epithelium. Intestinal permeability and integrity of mucus layer were assessed by using Evans blue dye and immunofluorescence for MUC-2 protein, respectively. Microbiota composition, presence of lipid mediators and short chain fatty acids were analyzed in the stools of conditional GPR120 and wild type (WT) mice. Incidence and grade of tumors were evaluated in all groups of mice before and after colitis-associated cancer. Finally, GPR120 expression was analyzed in 9 human normal tissues, 9 adenomas, and 17 primary adenocarcinomas. Our work for the first time highlights the role of the receptor in the progression of colorectal cancer. We observed that the loss of epithelial GPR120 in the gut results into increased intestinal permeability, microbiota translocation and dysbiosis, which turns into hyperproliferation of epithelial cells, likely through the activation of β -catenin signaling. Therefore, the loss of GPR120 represents an early event of CRC, but avoid its progression as invasive cancer. these results demonstrate that the epithelial GPR120 receptor is essential to maintain the mucosal barrier integrity and to prevent CRC developing. Therefore, our data pave the way to GPR120 as an useful marker for the phenotypic characterization of CRC lesions and as new potential target for CRC prevention.

摘要

GPR120(由 FFAR4 基因编码)是长链脂肪酸的受体,被 ω-3 多不饱和脂肪酸(PUFAs)激活,并在许多细胞类型中表达。其在结直肠癌(CRC)中的作用仍然令人困惑,存在许多有争议的证据。在这里,我们探讨了上皮细胞 GPR120 在 CRC 发展中的作用。通过体内和体外实验模拟从肠道上皮细胞条件性缺失受体。通过使用 Evans 蓝染料和 MUC-2 蛋白免疫荧光分别评估肠道通透性和黏液层的完整性。分析条件性 GPR120 和野生型(WT)小鼠粪便中的微生物群落组成、脂质介质和短链脂肪酸的存在。在结肠炎相关癌症发生前后,评估所有小鼠组的肿瘤发生率和等级。最后,分析了 9 个人体正常组织、9 个腺瘤和 17 个原发性腺癌中的 GPR120 表达。我们的工作首次强调了该受体在结直肠癌进展中的作用。我们观察到肠道上皮细胞 GPR120 的缺失会导致肠道通透性增加、微生物移位和失调,进而导致上皮细胞过度增殖,可能通过激活 β-连环蛋白信号通路。因此,GPR120 的缺失代表 CRC 的早期事件,但避免其进展为侵袭性癌症。这些结果表明,上皮细胞 GPR120 受体对于维持黏膜屏障完整性和预防 CRC 的发生至关重要。因此,我们的数据为 GPR120 作为 CRC 病变表型特征的有用标志物以及作为 CRC 预防的新潜在靶点铺平了道路。

https://cdn.ncbi.nlm.nih.gov/pmc/blobs/c753/8748819/1acfca1a44b2/41598_2021_3787_Fig1_HTML.jpg

文献AI研究员

20分钟写一篇综述,助力文献阅读效率提升50倍。

立即体验

用中文搜PubMed

大模型驱动的PubMed中文搜索引擎

马上搜索

文档翻译

学术文献翻译模型,支持多种主流文档格式。

立即体验