Suppr超能文献

先天性巨细胞病毒感染模型,用于神经发育障碍、神经影像学异常和治疗的随访研究。

A congenital CMV infection model for follow-up studies of neurodevelopmental disorders, neuroimaging abnormalities, and treatment.

机构信息

State Key Laboratory of Virology, CAS Center for Excellence in Brain Science and Intelligence Technology, Center for Biosafety Mega-Science, Wuhan Institute of Virology, Chinese Academy of Sciences, Wuhan, China.

University of Chinese Academy of Sciences, Beijing, China.

出版信息

JCI Insight. 2022 Jan 11;7(1):e152551. doi: 10.1172/jci.insight.152551.

Abstract

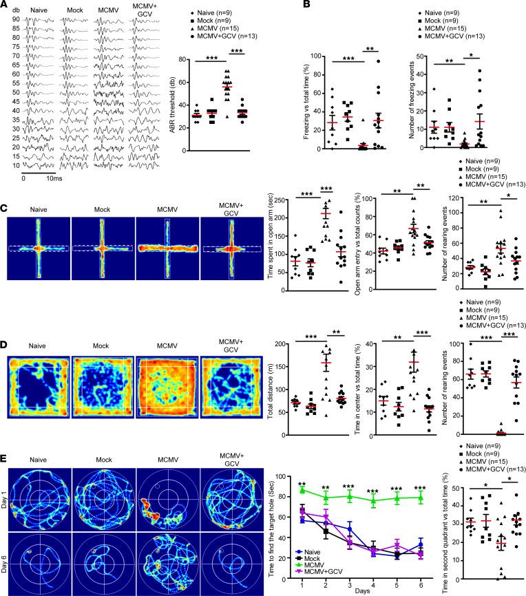
Congenital cytomegalovirus (cCMV) infection is the leading infectious cause of neurodevelopmental disorders. However, the neuropathogenesis remains largely elusive due to a lack of informative animal models. In this study, we developed a congenital murine CMV (cMCMV) infection mouse model with high survival rate and long survival period that allowed long-term follow-up study of neurodevelopmental disorders. This model involves in utero intracranial injection and mimics many reported clinical manifestations of cCMV infection in infants, including growth restriction, hearing loss, and impaired cognitive and learning-memory abilities. We observed that abnormalities in MRI/CT neuroimaging were consistent with brain hemorrhage and loss of brain parenchyma, which was confirmed by pathological analysis. Neuropathological findings included ventriculomegaly and cortical atrophy associated with impaired proliferation and migration of neural progenitor cells in the developing brain at both embryonic and postnatal stages. Robust inflammatory responses during infection were shown by elevated inflammatory cytokine levels, leukocyte infiltration, and activation of microglia and astrocytes in the brain. Pathological analyses and CT neuroimaging revealed brain calcifications induced by cMCMV infection and cell death via pyroptosis. Furthermore, antiviral treatment with ganciclovir significantly improved neurological functions and mitigated brain damage as shown by CT neuroimaging. These results demonstrate that this model is suitable for investigation of mechanisms of infection-induced brain damage and long-term studies of neurodevelopmental disorders, including the development of interventions to limit CNS damage associated with cCMV infection.

摘要

先天性巨细胞病毒(cCMV)感染是导致神经发育障碍的主要感染性原因。然而,由于缺乏有信息价值的动物模型,其神经发病机制在很大程度上仍难以捉摸。在这项研究中,我们开发了一种具有高存活率和长存活期的先天性鼠巨细胞病毒(cMCMV)感染小鼠模型,可对神经发育障碍进行长期随访研究。该模型涉及宫内颅内注射,模拟了婴儿中许多报道的 cCMV 感染临床表现,包括生长受限、听力损失和认知及学习记忆能力受损。我们观察到 MRI/CT 神经影像学异常与脑出血和脑实质丧失一致,这通过病理分析得到了证实。神经病理学发现包括脑室扩大和皮质萎缩,这与胚胎和产后阶段发育中大脑神经祖细胞增殖和迁移受损有关。感染期间炎症反应增强,表现为炎症细胞因子水平升高、白细胞浸润以及小胶质细胞和星形胶质细胞激活。病理分析和 CT 神经影像学显示 cMCMV 感染诱导的脑钙化和细胞焦亡性死亡。此外,用更昔洛韦进行抗病毒治疗可显著改善神经功能,并通过 CT 神经影像学减轻脑损伤。这些结果表明,该模型适合研究感染诱导的脑损伤机制和神经发育障碍的长期研究,包括开发限制与 cCMV 感染相关的中枢神经系统损伤的干预措施。

https://cdn.ncbi.nlm.nih.gov/pmc/blobs/26ab/8765053/e22f2c5cea92/jciinsight-7-152551-g001.jpg

文献AI研究员

20分钟写一篇综述,助力文献阅读效率提升50倍。

立即体验

用中文搜PubMed

大模型驱动的PubMed中文搜索引擎

马上搜索

文档翻译

学术文献翻译模型,支持多种主流文档格式。

立即体验