Suppr超能文献

奥密克戎逃避了大多数现有的 SARS-CoV-2 中和抗体。

Omicron escapes the majority of existing SARS-CoV-2 neutralizing antibodies.

机构信息

Biomedical Pioneering Innovation Center (BIOPIC), Peking University, Beijing, P. R. China.

Beijing Advanced Innovation Center for Genomics (ICG), Peking University, Beijing, P. R. China.

出版信息

Nature. 2022 Feb;602(7898):657-663. doi: 10.1038/s41586-021-04385-3. Epub 2021 Dec 23.

Abstract

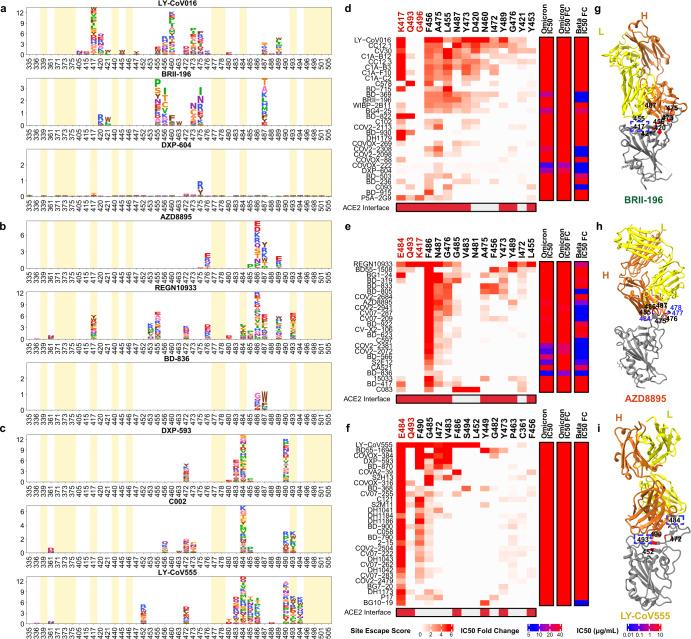
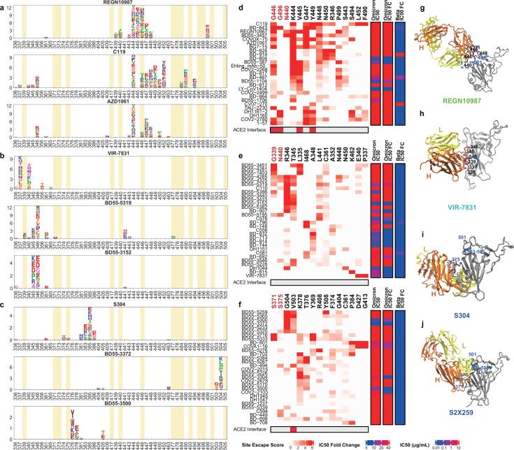
The SARS-CoV-2 B.1.1.529 (Omicron) variant contains 15 mutations of the receptor-binding domain (RBD). How Omicron evades RBD-targeted neutralizing antibodies requires immediate investigation. Here we use high-throughput yeast display screening to determine the profiles of RBD escaping mutations for 247 human anti-RBD neutralizing antibodies and show that the neutralizing antibodies can be classified by unsupervised clustering into six epitope groups (A-F)-a grouping that is highly concordant with knowledge-based structural classifications. Various single mutations of Omicron can impair neutralizing antibodies of different epitope groups. Specifically, neutralizing antibodies in groups A-D, the epitopes of which overlap with the ACE2-binding motif, are largely escaped by K417N, G446S, E484A and Q493R. Antibodies in group E (for example, S309) and group F (for example, CR3022), which often exhibit broad sarbecovirus neutralizing activity, are less affected by Omicron, but a subset of neutralizing antibodies are still escaped by G339D, N440K and S371L. Furthermore, Omicron pseudovirus neutralization showed that neutralizing antibodies that sustained single mutations could also be escaped, owing to multiple synergetic mutations on their epitopes. In total, over 85% of the tested neutralizing antibodies were escaped by Omicron. With regard to neutralizing-antibody-based drugs, the neutralization potency of LY-CoV016, LY-CoV555, REGN10933, REGN10987, AZD1061, AZD8895 and BRII-196 was greatly undermined by Omicron, whereas VIR-7831 and DXP-604 still functioned at a reduced efficacy. Together, our data suggest that infection with Omicron would result in considerable humoral immune evasion, and that neutralizing antibodies targeting the sarbecovirus conserved region will remain most effective. Our results inform the development of antibody-based drugs and vaccines against Omicron and future variants.

摘要

新冠病毒变异株 B.1.1.529(奥密克戎)包含 15 个受体结合域(RBD)突变。奥密克戎如何逃避 RBD 靶向中和抗体需要立即研究。在这里,我们使用高通量酵母展示筛选来确定 247 种人类抗 RBD 中和抗体的 RBD 逃逸突变谱,并表明中和抗体可以通过无监督聚类分为六个表位组(A-F)-这种分组与基于知识的结构分类高度一致。奥密克戎的各种单一突变都可能削弱不同表位组的中和抗体。具体来说,A-D 组的中和抗体(其表位与 ACE2 结合基序重叠)的 K417N、G446S、E484A 和 Q493R 突变很大程度上逃避了中和作用。E 组(例如,S309)和 F 组(例如,CR3022)的抗体,它们通常表现出广泛的沙贝科病毒中和活性,受奥密克戎的影响较小,但仍有一部分中和抗体被 G339D、N440K 和 S371L 逃避。此外,奥密克戎假病毒中和试验表明,由于其表位上的多个协同突变,即使只有一个突变的中和抗体也可能被逃避。总的来说,超过 85%的测试中和抗体被奥密克戎逃避。在基于中和抗体的药物方面,LY-CoV016、LY-CoV555、REGN10933、REGN10987、AZD1061、AZD8895 和 BRII-196 的中和效力大大减弱,而 VIR-7831 和 DXP-604 的效力降低。总的来说,我们的数据表明,感染奥密克戎会导致大量的体液免疫逃避,而针对沙贝科病毒保守区域的中和抗体仍将是最有效的。我们的研究结果为奥密克戎和未来变异株的抗体药物和疫苗的开发提供了信息。

https://cdn.ncbi.nlm.nih.gov/pmc/blobs/f5d9/8866119/d485d098570a/41586_2021_4385_Fig1_HTML.jpg

文献AI研究员

20分钟写一篇综述,助力文献阅读效率提升50倍。

立即体验

用中文搜PubMed

大模型驱动的PubMed中文搜索引擎

马上搜索

文档翻译

学术文献翻译模型,支持多种主流文档格式。

立即体验