Suppr超能文献

二乙基己基邻苯二甲酸酯诱导小鼠肝毒性中肝细胞和巨噬细胞特异性的作用。

Role of Hepatocyte- and Macrophage-Specific in Hepatotoxicity Induced by Diethylhexyl Phthalate in Mice.

机构信息

National Health Commission (NHC) Key Laboratory of Food Safety Risk Assessment, Chinese Academy of Medical Sciences Research Unit (No. 2019RU014), China National Center for Food Safety Risk Assessment, Beijing, China.

West China School of Public Health, Sichuan University, Chengdu, China.

出版信息

Environ Health Perspect. 2022 Jan;130(1):17005. doi: 10.1289/EHP9373. Epub 2022 Jan 12.

Abstract

BACKGROUND

Phthalates may disturb metabolic homeostasis in the liver by interfering with the peroxisome proliferator-activated receptors (PPARs). However, the role of hepatic macrophages in the lipid metabolic dysregulation induced by diethylhexyl phthalate (DEHP) remains unclear.

OBJECTIVES

We aimed to evaluate the respective role of hepatocyte- and macrophage-specific in the hepatotoxicity induced by DEHP.

METHODS

Wild-type (WT), hepatocyte-specific knockout (Hep-KO), and macrophage-specific PPAR knockout (Mac-KO) mice were administered DEHP ( body weight) by daily gavage for 28 d, followed by hepatotoxicity examination and macrophage analysis. RNA sequencing and lipid metabolomic analysis were used to characterize the molecular changes in mouse liver. Mouse bone marrow-derived macrophages (BMDMs) and human monocytic THP-1 cell-derived macrophages were used to investigate the mechanistic regulation of macrophages' polarization by DEHP and mono(2-ethylhexyl) phthalate (MEHP).

RESULTS

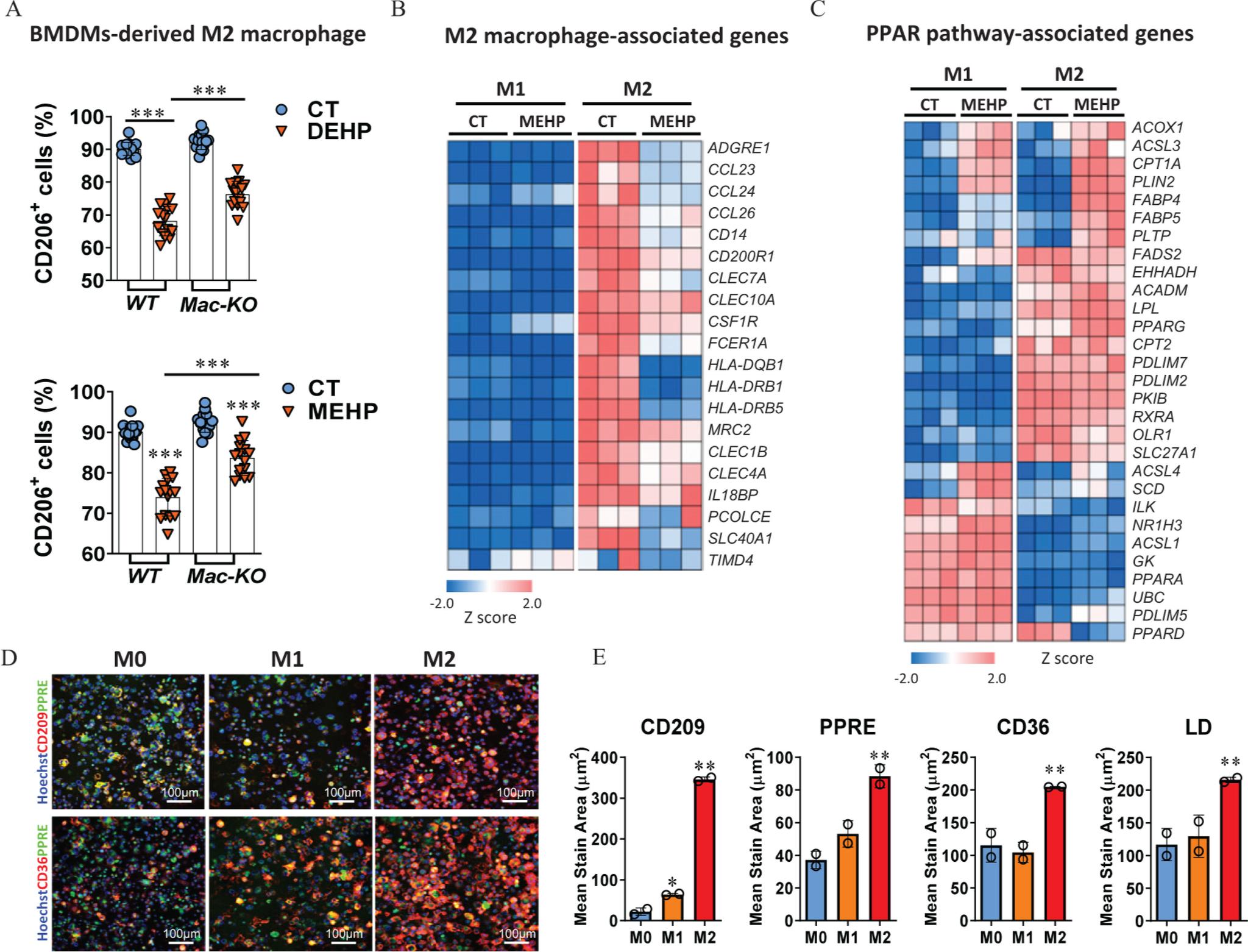
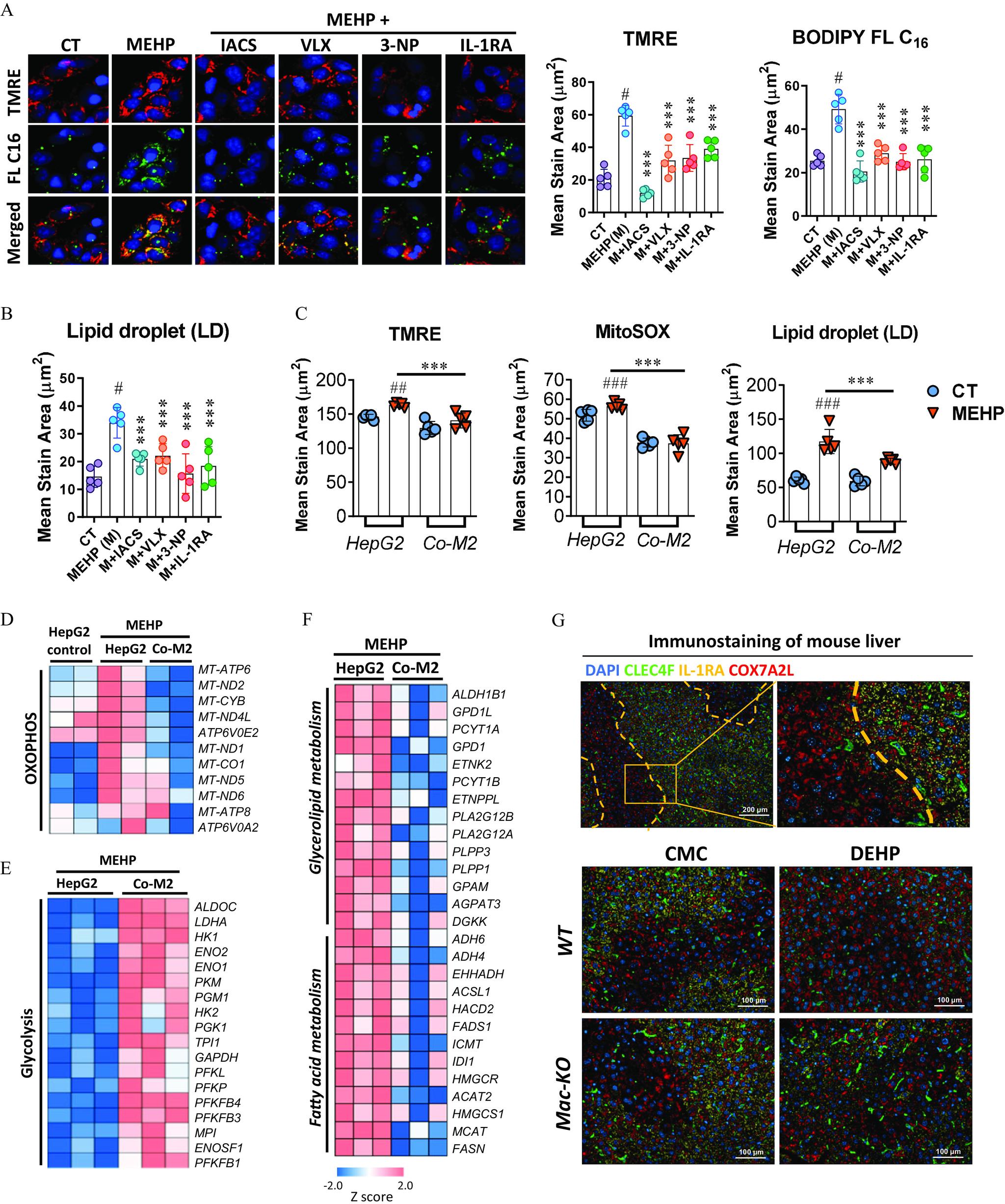
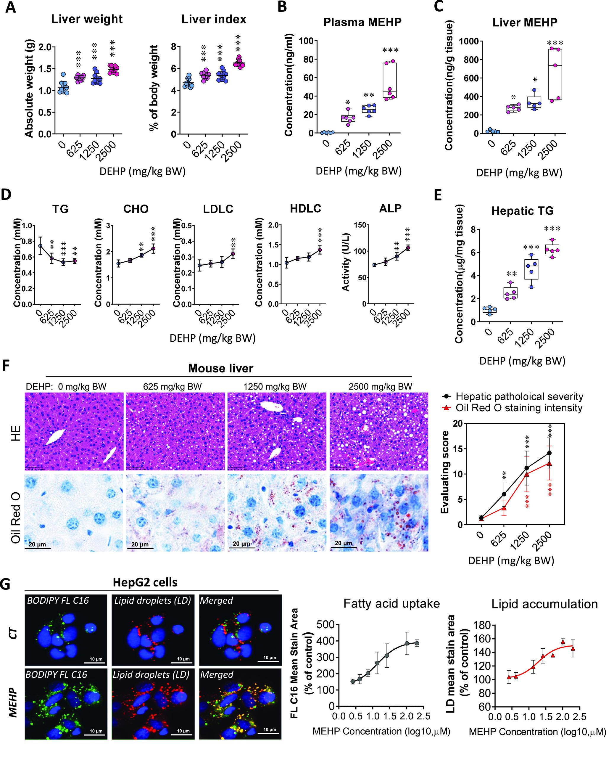
The levels of hepatic steatosis and triglyceride were significantly higher in the mice treated with DEHP compared with the control mice in the WT and Hep-KO model. Lipid accumulation induced by DEHP was notably attenuated in the Mac-KO mice, but M2-polarization of hepatic macrophages in the Mac-KO mice was significantly higher compared with the WT mice under DEHP treatment. The M2-polarization of BMDMs and human macrophages was suppressed by DEHP and MEHP. Transcriptomic and lipidomic data suggested lower levels of lipid biosynthesis, fatty acid oxidation, and oxidative phosphorylation in the Mac-KO mice compared with the WT and Hep-KO mice under DEHP treatment.

CONCLUSIONS

Our data suggested that the orchestrated activation of and by MEHP may reprogram hepatic macrophages' polarization, thereby affecting lipid homeostasis in the mouse liver. Although this conclusion was based on studies conducted in mice and , these findings may aid in elucidating the health effect of environmental phthalate exposure. https://doi.org/10.1289/EHP9373.

摘要

背景

邻苯二甲酸酯可能通过干扰过氧化物酶体增殖物激活受体(PPARs)而扰乱肝脏的代谢稳态。然而,肝巨噬细胞在邻苯二甲酸二(2-乙基己基)酯(DEHP)引起的脂质代谢失调中的作用尚不清楚。

目的

我们旨在评估肝细胞特异性和巨噬细胞特异性在 DEHP 诱导的肝毒性中的各自作用。

方法

用 DEHP(体重)每日灌胃处理野生型(WT)、肝细胞特异性敲除(Hep-KO)和巨噬细胞特异性 PPAR 敲除(Mac-KO)小鼠 28 天,然后进行肝毒性检查和巨噬细胞分析。使用 RNA 测序和脂质代谢组学分析来描述小鼠肝脏中分子变化。使用小鼠骨髓来源的巨噬细胞(BMDMs)和人单核细胞 THP-1 细胞衍生的巨噬细胞来研究 DEHP 和邻苯二甲酸单(2-乙基己基)酯(MEHP)对巨噬细胞极化的机制调节。

结果

与 WT 和 Hep-KO 模型中的对照小鼠相比,用 DEHP 处理的小鼠肝脂肪变性和甘油三酯水平显著升高。在 Mac-KO 小鼠中,DEHP 诱导的脂质积累明显减弱,但在 DEHP 处理下,Mac-KO 小鼠的肝巨噬细胞 M2 极化明显高于 WT 小鼠。DEHP 和 MEHP 抑制 BMDMs 和人巨噬细胞的 M2 极化。转录组学和脂质组学数据表明,与 WT 和 Hep-KO 小鼠相比,在用 DEHP 处理的 Mac-KO 小鼠中,脂质生物合成、脂肪酸氧化和氧化磷酸化的水平较低。

结论

我们的数据表明,MEHP 协调激活 和 可能重新编程肝巨噬细胞的极化,从而影响小鼠肝脏中的脂质稳态。尽管这一结论是基于在小鼠和细胞中进行的研究,但这些发现可能有助于阐明环境邻苯二甲酸酯暴露的健康影响。

https://cdn.ncbi.nlm.nih.gov/pmc/blobs/790c/8754100/3698916608ee/ehp9373_f1.jpg

文献AI研究员

20分钟写一篇综述,助力文献阅读效率提升50倍。

立即体验

用中文搜PubMed

大模型驱动的PubMed中文搜索引擎

马上搜索

文档翻译

学术文献翻译模型,支持多种主流文档格式。

立即体验