Suppr超能文献

单细胞转录组分析揭示了时空水平上的胚胎内皮细胞异质性和 miR-126 在小鼠中的多种功能。

Single-Cell Transcriptome Analysis Reveals Embryonic Endothelial Heterogeneity at Spatiotemporal Level and Multifunctions of MicroRNA-126 in Mice.

机构信息

CAS Key Laboratory of Tissue Microenvironment and Tumor, Shanghai Institute of Nutrition and Health, Innovation Center for Intervention of Chronic Disease and Promotion of Health, University of Chinese Academy of Sciences, Chinese Academy of Sciences, China (F.-H.G., Y.-N.G., J.-J.G., J.J.Q., Q.J.).

Department of Cardiology, Changhai Hospital, Shanghai, China (L.-J.Z.).

出版信息

Arterioscler Thromb Vasc Biol. 2022 Mar;42(3):326-342. doi: 10.1161/ATVBAHA.121.317093. Epub 2022 Jan 13.

Abstract

BACKGROUND

Endothelial cells (ECs) play a critical role in angiogenesis and vascular remodeling. The heterogeneity of ECs has been reported at adult stages, yet it has not been fully investigated. This study aims to assess the transcriptional heterogeneity of developmental ECs at spatiotemporal level and to reveal the changes of embryonic ECs clustering when endothelium-enriched microRNA-126 (miR-126) was specifically knocked out.

METHODS

C57BL/6J mice embryos at day 14.5 were harvested and digested, followed by fluorescence-activated cell sorting to enrich ECs. Then, single-cell RNA sequencing was applied to enriched embryonic ECs. Tie2 (Tek receptor tyrosine kinase)-cre-mediated ECs-specific miR-126 knockout mice were constructed, and ECs from Tie2-cre-mediated ECs-specific miR-126 knockout embryos were subjected to single-cell RNA sequencing.

RESULTS

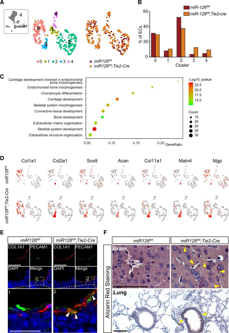
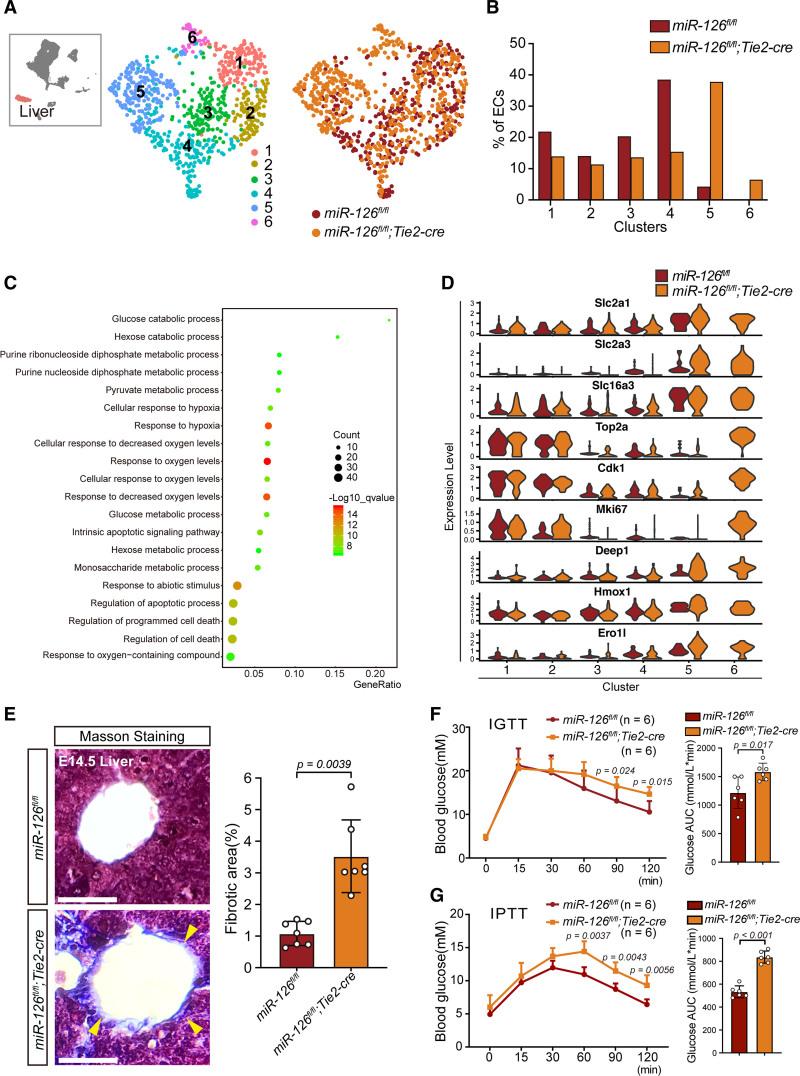
Embryonic ECs were clustered into 11 groups corresponding to anatomic characteristics. The vascular bed (arteries, capillaries, veins, lymphatics) exhibited transcriptomic similarity across the developmental stage. Embryonic ECs had higher proliferative potential than adult ECs. Integrating analysis showed that 3 ECs populations (hepatic, mesenchymal transition, and pulmonary ECs) were apparently disorganized after miR-126 being knocked out. Gene ontology analysis revealed that disrupted ECs were mainly related to hypoxia, glycometabolism, and vascular calcification. Additionally, in vivo experiment showed that Tie2-cre-mediated ECs-specific miR-126 knockout mice exhibited excessive intussusceptive angiogenesis; reductive glucose and pyruvate tolerance; and excessive accumulation of calcium. Agonist miR-126-3p agomir significantly rescued the phenotype of glucose metabolic dysfunction in Tie2-cre-mediated ECs-specific miR-126 knockout mice.

CONCLUSIONS

The heterogeneity of ECs is established as early as the embryonic stage. The deficiency of miR-126 disrupts the differentiation and diversification of embryonic ECs, suggesting that miR-126 plays an essential role in the maintenance of ECs heterogeneity.

摘要

背景

内皮细胞(ECs)在血管生成和血管重塑中起着关键作用。已有研究报道成人阶段的 ECs 存在异质性,但尚未得到充分研究。本研究旨在评估发育中 ECs 在时空水平上的转录异质性,并揭示内皮细胞特异性高表达 microRNA-126(miR-126)缺失时胚胎 ECs 聚类的变化。

方法

取 14.5 天的 C57BL/6J 胚胎,消化后进行荧光激活细胞分选以富集 ECs,然后应用单细胞 RNA 测序对富集的胚胎 ECs 进行分析。构建了 Tie2(Tek 受体酪氨酸激酶)-cre 介导的 ECs 特异性 miR-126 敲除小鼠,对 Tie2-cre 介导的 ECs 特异性 miR-126 敲除胚胎的 ECs 进行单细胞 RNA 测序。

结果

胚胎 ECs 聚类为 11 个与解剖特征相对应的组。血管床(动脉、毛细血管、静脉、淋巴管)在发育阶段具有转录组相似性。胚胎 ECs 的增殖潜力高于成年 ECs。整合分析表明,miR-126 敲除后,3 种 EC 群体(肝、间质转化和肺 ECs)明显紊乱。基因本体分析显示,破坏的 ECs 主要与缺氧、糖代谢和血管钙化有关。此外,体内实验表明,Tie2-cre 介导的 ECs 特异性 miR-126 敲除小鼠表现出过度的内陷性血管生成、还原型葡萄糖和丙酮酸耐受以及钙的过度积累。激动剂 miR-126-3p 激动剂明显挽救了 Tie2-cre 介导的 ECs 特异性 miR-126 敲除小鼠葡萄糖代谢功能障碍的表型。

结论

早在胚胎阶段就建立了 ECs 的异质性。miR-126 的缺失破坏了胚胎 ECs 的分化和多样化,提示 miR-126 在维持 ECs 异质性方面起着至关重要的作用。

https://cdn.ncbi.nlm.nih.gov/pmc/blobs/2ee4/8860216/799174997ba8/atv-42-326-g001.jpg

文献AI研究员

20分钟写一篇综述,助力文献阅读效率提升50倍。

立即体验

用中文搜PubMed

大模型驱动的PubMed中文搜索引擎

马上搜索

文档翻译

学术文献翻译模型,支持多种主流文档格式。

立即体验