Suppr超能文献

人羊膜间充质干细胞联合 PPCNg 促进受损子宫内膜再生。

Human amniotic mesenchymal stem cells combined with PPCNg facilitate injured endometrial regeneration.

机构信息

Department of Obstetrics and Gynecology, University-Town Hospital of Chongqing Medical University, No. 55, Daxuecheng Middle Road, Chongqing, 401331, China.

出版信息

Stem Cell Res Ther. 2022 Jan 12;13(1):17. doi: 10.1186/s13287-021-02682-2.

Abstract

BACKGROUND

Caused by the injury to the endometrial basal layer, intrauterine adhesions (IUA) are characterized by uterine cavity obliteration, leading to impaired fertility. Human amniotic mesenchymal stem cells (hAMSCs) have the potential to promote endometrial regeneration mainly through paracrine ability. PPCNg is a thermoresponsive biomaterial consisted of Poly (polyethylene glycol citrate-co-N-isopropylacrylamide) (PPCN) mixed with gelatin, which has been reported as a scaffold for stem cell transplantation. This study aims to investigate the therapeutic effect of hAMSCs combined with PPCNg transplantation in promoting the regeneration of injured endometrium.

METHODS

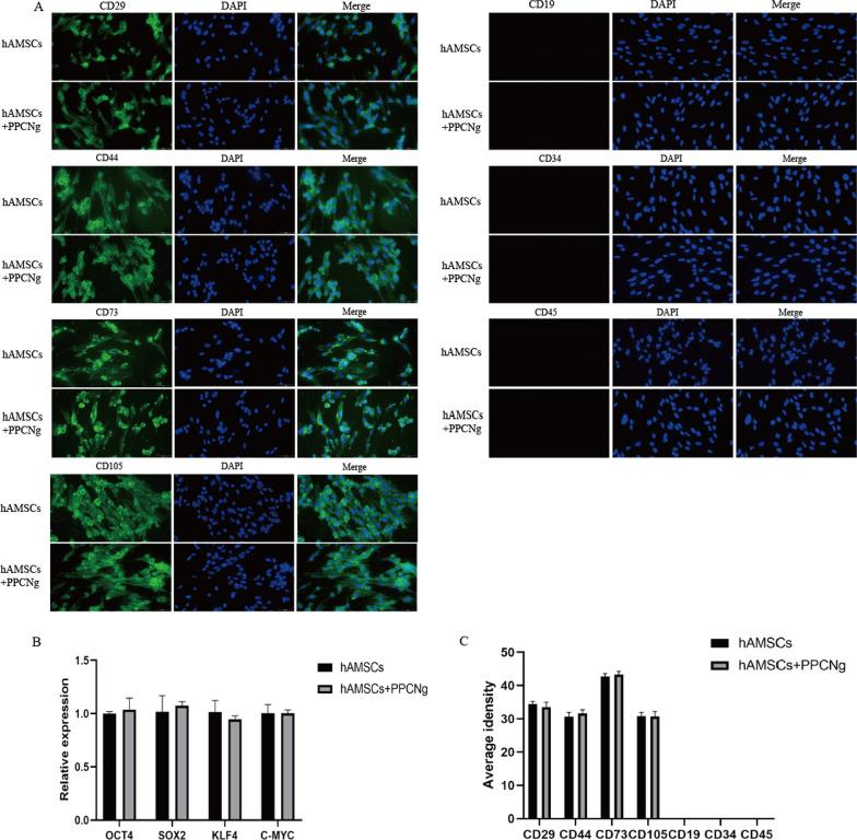
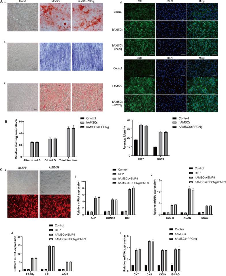
hAMSCs were cultured in different concentrates of PPCNg in vitro, and their proliferation, apoptosis and cell cycle were examined by CCK-8 assay and flow cytometry. Immunofluorescence was used to determine the MSCs specific surface markers. The expression of pluripotent genes was analyzed by qRT-PCR. The multiple-lineage differentiation potential was further evaluated by detecting the differentiation-related genes using qRT-PCR and specific staining. The Sprague-Dawley (SD) rat IUA model was established with 95% ethanol. hAMSCs combined with PPCNg were transplanted through intrauterine injection. The retention of DiR-labeled hAMSCs was observed by vivo fluorescence imaging. The endometrium morphology was assessed using hematoxylin and eosin (H&E) and Masson staining. Immunohistochemistry staining was performed to detect biomarkers related to endometrial proliferation, re-epithelialization, angiogenesis and endometrial receptivity. The function of regenerated endometrium was evaluated by pregnancy tests.

RESULTS

hAMSCs maintained normal cell proliferation, apoptosis and cell cycle in PPCNg. Immunofluorescence and qRT-PCR showed that hAMSCs cultured in PPCNg and hAMSCs cultured alone expressed the same surface markers and pluripotent genes. hAMSCs exhibited normal multilineage differentiation potential in PPCNg. Vivo fluorescence imaging results revealed that the fluorescence intensity of hAMSCs combined with PPCNg intrauterine transplantation was stronger than that of direct hAMSCs intrauterine transplantation. Histological assays showed the increase in the thickness of endometrial and the number of endometrial glands, and the remarkably decrease in the fibrosis area in the PPCNg/hAMSCs group. The expressions of Ki-67, CK7, CK19, VEGF, ER and PR were significantly increased in the PPCNg/hAMSCs group. Moreover, the number of implanted embryos and pregnancy rate were significantly higher in the PPCNg/hAMSCs group than in the hAMSCs group.

CONCLUSIONS

PPCNg is suitable for growth, phenotype maintenance and multilineage differentiation of hAMSCs. hAMSCs combined with PPCNg intrauterine transplantation can facilitate the regeneration of injured endometrium by improving utilization rates of hAMSCs, and eventually restore reproductive capacity.

摘要

背景

宫腔粘连(IUA)是由于子宫内膜基底层损伤引起的,其特征是宫腔闭塞,导致生育能力受损。人羊膜间充质干细胞(hAMSCs)具有通过旁分泌能力促进子宫内膜再生的潜力。PPCNg 是一种由聚(柠檬酸共聚 -N- 异丙基丙烯酰胺)(PPCN)与明胶混合而成的温敏生物材料,已被报道为干细胞移植的支架。本研究旨在探讨 hAMSCs 联合 PPCNg 移植促进受损子宫内膜再生的治疗效果。

方法

体外培养 hAMSCs 在不同浓度的 PPCNg 中,通过 CCK-8 检测和流式细胞术检测细胞增殖、凋亡和细胞周期。免疫荧光法检测 MSCs 特异性表面标志物。通过 qRT-PCR 分析多能基因的表达。通过 qRT-PCR 和特异性染色检测分化相关基因进一步评估多向分化潜能。采用 95%乙醇建立 Sprague-Dawley(SD)大鼠 IUA 模型,通过宫腔内注射移植 hAMSCs 联合 PPCNg。通过活体荧光成像观察 DiR 标记的 hAMSCs 的保留情况。苏木精和伊红(H&E)和 Masson 染色评估子宫内膜形态。免疫组织化学染色检测与子宫内膜增殖、再上皮化、血管生成和子宫内膜容受性相关的生物标志物。通过妊娠试验评估再生子宫内膜的功能。

结果

hAMSCs 在 PPCNg 中保持正常的细胞增殖、凋亡和细胞周期。免疫荧光和 qRT-PCR 表明,在 PPCNg 中培养的 hAMSCs 和单独培养的 hAMSCs 表达相同的表面标志物和多能基因。hAMSCs 在 PPCNg 中表现出正常的多向分化潜能。活体荧光成像结果显示,hAMSCs 联合 PPCNg 宫腔内移植的荧光强度强于直接 hAMSCs 宫腔内移植。组织学检测显示,PPCNg/hAMSCs 组子宫内膜厚度和子宫内膜腺体数量增加,纤维化面积明显减少。PPCNg/hAMSCs 组 Ki-67、CK7、CK19、VEGF、ER 和 PR 的表达明显增加。此外,PPCNg/hAMSCs 组的胚胎植入数量和妊娠率明显高于 hAMSCs 组。

结论

PPCNg 适合 hAMSCs 的生长、表型维持和多向分化。hAMSCs 联合 PPCNg 宫腔内移植可通过提高 hAMSCs 的利用率促进受损子宫内膜的再生,最终恢复生殖能力。

https://cdn.ncbi.nlm.nih.gov/pmc/blobs/dc1b/8756707/f771ae0ccb83/13287_2021_2682_Fig1_HTML.jpg

文献AI研究员

20分钟写一篇综述,助力文献阅读效率提升50倍。

立即体验

用中文搜PubMed

大模型驱动的PubMed中文搜索引擎

马上搜索

文档翻译

学术文献翻译模型,支持多种主流文档格式。

立即体验