Suppr超能文献

用嵌合抗原受体修饰的 T 细胞靶向肺癌中的双唾液酸神经节苷脂 GD2。

Targeting disialoganglioside GD2 with chimeric antigen receptor-redirected T cells in lung cancer.

机构信息

Lineberger Comprehensive Cancer Center, University of North Carolina at Chapel Hill School of Medicine, Chapel Hill, North Carolina, USA.

Division of Pulmonary and Critical Care, University of North Carolina at Chapel Hill School of Medicine, Chapel Hill, North Carolina, USA.

出版信息

J Immunother Cancer. 2022 Jan;10(1). doi: 10.1136/jitc-2021-003897.

Abstract

BACKGROUND

We explored whether the disialoganglioside GD2 (GD2) is expressed in small cell lung cancer (SCLC) and non-SCLC (NSCLC) and can be targeted by GD2-specific chimeric antigen receptor (CAR) T cells.

METHODS

GD2 expression was evaluated in tumor cell lines and tumor biopsies by flow cytometry and immunohistochemistry. We used a GD2.CAR that coexpress the IL-15 to promote T-cell proliferation and persistence, and the inducible caspase 9 gene safety switch to ablate GD2.CAR-T cells in case of unforeseen toxicity. The antitumor activity of GD2.CAR-T cells was evaluated using in vitro cocultures and in xenograft models of orthotopic and metastatic tumors. The modulation of the GD2 expression in tumor cell lines in response to an epigenetic drug was also evaluated.

RESULTS

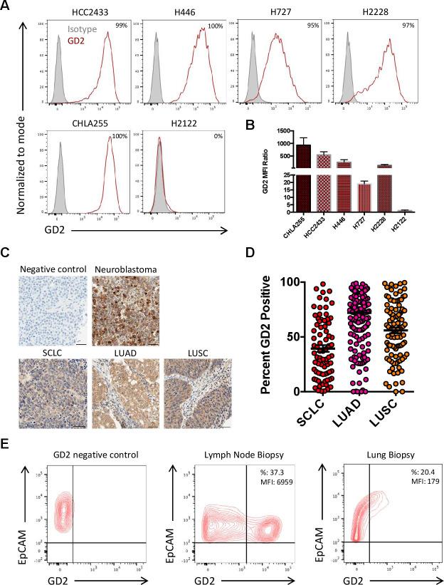
GD2 was expressed on the cell surface of four of fifteen SCLC and NSCLC cell lines (26.7%) tested by flow cytometry, and in 39% of SCLC, 72% of lung adenocarcinoma and 56% of squamous cell carcinoma analyzed by immunohistochemistry. GD2 expression by flow cytometry was also found on the cell surface of tumor cells freshly isolated from tumor biopsies. GD2.CAR-T cells exhibited antigen-dependent cytotoxicity in vitro and in vivo in xenograft models of GD2-expressing lung tumors. Finally, to explore the applicability of this approach to antigen low expressing tumors, we showed that pretreatment of GD2 lung cancer cell lines with the Enhancer of zeste homolog 2 inhibitor tazemetostat upregulated GD2 expression at sufficient levels to trigger GD2.CAR-T cell cytotoxic activity.

CONCLUSIONS

GD2 is a promising target for CAR-T cell therapy in lung cancer. Tazemetostat treatment could be used to upregulate GD2 expression in tumor cells, enhancing their susceptibility to CAR-T cell targeting.

摘要

背景

我们探讨了二唾液酸神经节苷脂 GD2(GD2)是否在小细胞肺癌(SCLC)和非小细胞肺癌(NSCLC)中表达,并可作为 GD2 特异性嵌合抗原受体(CAR)T 细胞的靶点。

方法

通过流式细胞术和免疫组织化学法评估肿瘤细胞系和肿瘤活检中的 GD2 表达。我们使用共表达白细胞介素 15(IL-15)以促进 T 细胞增殖和持久性的 GD2.CAR,以及诱导型半胱天冬酶 9 基因安全开关,以防万一出现不可预见的毒性而清除 GD2.CAR-T 细胞。通过体外共培养和原位及转移性肿瘤的异种移植模型评估 GD2.CAR-T 细胞的抗肿瘤活性。还评估了针对表观遗传药物的肿瘤细胞系中 GD2 表达的调节。

结果

通过流式细胞术,在 15 种 SCLC 和 NSCLC 细胞系中的 4 种(26.7%)中检测到 GD2 表达,在免疫组织化学分析的 39%的 SCLC、72%的肺腺癌和 56%的鳞状细胞癌中检测到 GD2 表达。在肿瘤活检中新鲜分离的肿瘤细胞表面也通过流式细胞术检测到 GD2 表达。GD2.CAR-T 细胞在表达 GD2 的肺肿瘤异种移植模型中表现出体外和体内的抗原依赖性细胞毒性。最后,为了探索该方法在抗原低表达肿瘤中的适用性,我们表明,用 Enhancer of zeste homolog 2 抑制剂 tazemetostat 预处理 GD2 肺癌细胞系可上调 GD2 表达至足以触发 GD2.CAR-T 细胞细胞毒性的水平。

结论

GD2 是肺癌 CAR-T 细胞治疗的一个有前途的靶点。Tazemetostat 治疗可用于上调肿瘤细胞中的 GD2 表达,增强其对 CAR-T 细胞靶向的敏感性。

https://cdn.ncbi.nlm.nih.gov/pmc/blobs/73af/8756261/d937aa07c054/jitc-2021-003897f01.jpg

文献AI研究员

20分钟写一篇综述,助力文献阅读效率提升50倍。

立即体验

用中文搜PubMed

大模型驱动的PubMed中文搜索引擎

马上搜索

文档翻译

学术文献翻译模型,支持多种主流文档格式。

立即体验