Suppr超能文献

淹没生物膜与液-气薄膜之间的协同种群再分布。

The coordinated population redistribution between submerged biofilm and liquid-air pellicle.

作者信息

Sanchez-Vizuete Pilar, Dergham Yasmine, Bridier Arnaud, Deschamps Julien, Dervyn Etienne, Hamze Kassem, Aymerich Stéphane, Le Coq Dominique, Briandet Romain

机构信息

Université Paris-Saclay, INRAE, AgroParisTech, Micalis Institute, 78350, Jouy-en-Josas, France.

Faculty of Science, Lebanese University, 1003, Beirut, Lebanon.

出版信息

Biofilm. 2021 Dec 18;4:100065. doi: 10.1016/j.bioflm.2021.100065. eCollection 2022 Dec.

Abstract

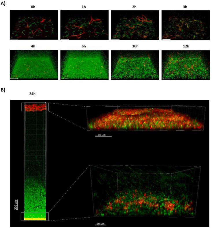
is a widely used bacterial model to decipher biofilm formation, genetic determinants and their regulation. For several years, studies were conducted on colonies or pellicles formed at the interface with air, but more recent works showed that non-domesticated strains were able to form thick and structured biofilms on submerged surfaces. Taking advantage of time-lapse confocal laser scanning microscopy, we monitored bacterial colonization on the surface and observed an unexpected biphasic submerged biofilm development. Cells adhering to the surface firstly form elongated chains before being suddenly fragmented and released as free motile cells in the medium. This switching coincided with an oxygen depletion in the well which preceded the formation of the pellicle at the liquid-air interface. Residual bacteria still associated with the solid surface at the bottom of the well started to express matrix genes under anaerobic metabolism to build the typical biofilm protruding structures.

摘要

是一种广泛用于解读生物膜形成、遗传决定因素及其调控的细菌模型。多年来,研究都是针对在与空气接触界面形成的菌落或菌膜进行的,但最近的研究表明,未驯化的菌株能够在淹没表面形成厚实且结构有序的生物膜。利用延时共聚焦激光扫描显微镜,我们监测了细菌在表面的定殖情况,并观察到了一种意想不到的双相淹没生物膜发育过程。附着在表面的细胞首先形成细长的链,然后突然断裂并以游离运动细胞的形式释放到培养基中。这种转变与孔内的氧气消耗同时发生,随后在液-气界面形成菌膜。仍与孔底部固体表面相关联的残留细菌开始在厌氧代谢下表达基质基因,以构建典型的生物膜突出结构。

https://cdn.ncbi.nlm.nih.gov/pmc/blobs/c4c4/8732777/bea38e00549f/gr1.jpg

文献AI研究员

20分钟写一篇综述,助力文献阅读效率提升50倍。

立即体验

用中文搜PubMed

大模型驱动的PubMed中文搜索引擎

马上搜索

文档翻译

学术文献翻译模型,支持多种主流文档格式。

立即体验