Suppr超能文献

PDGF-D-PDGFRβ 信号增强了 IL-15 介导的人自然杀伤细胞的存活。

PDGF-D-PDGFRβ signaling enhances IL-15-mediated human natural killer cell survival.

机构信息

Department of Hematology and Hematopoietic Cell Transplantation, City of Hope National Medical Center, Los Angeles, CA 91010.

Hematologic Malignancies Research Institute, City of Hope National Medical Center, Los Angeles, CA 91010.

出版信息

Proc Natl Acad Sci U S A. 2022 Jan 18;119(3). doi: 10.1073/pnas.2114134119.

Abstract

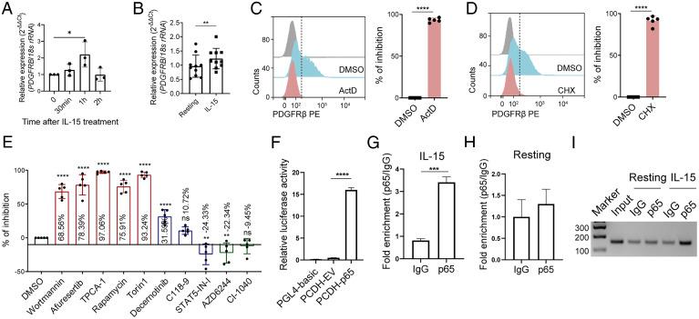
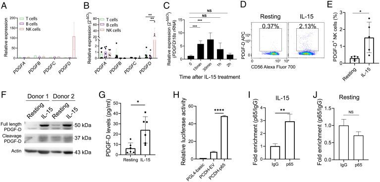
The axis of platelet-derived growth factor (PDGF) and PDGF receptor-beta (PDGFRβ) plays prominent roles in cell growth and motility. In addition, PDGF-D enhances human natural killer (NK) cell effector functions when binding to the NKp44 receptor. Here, we report an additional but previously unknown role of PDGF-D, whereby it mediates interleukin-15 (IL-15)-induced human NK cell survival but not effector functions via its binding to PDGFRβ but independent of its binding to NKp44. Resting NK cells express no PDGFRβ and only a low level of PDGF-D, but both are significantly up-regulated by IL-15, via the nuclear factor κB signaling pathway, to promote cell survival in an autocrine manner. Both ectopic and IL-15-induced expression of PDGFRβ improves NK cell survival in response to treatment with PDGF-D. Our results suggest that the PDGF-D-PDGFRβ signaling pathway is a mechanism by which IL-15 selectively regulates the survival of human NK cells without modulating their effector functions.

摘要

血小板衍生生长因子 (PDGF) 和 PDGF 受体-β (PDGFRβ) 的轴在细胞生长和运动中起着重要作用。此外,PDGF-D 与 NKp44 受体结合时增强了人类自然杀伤 (NK) 细胞的效应功能。在这里,我们报告了 PDGF-D 的另一个以前未知的作用,即通过与其 PDGFRβ 结合(但不依赖于与 NKp44 的结合)介导白细胞介素-15 (IL-15) 诱导的人类 NK 细胞存活,但不影响其效应功能。静止的 NK 细胞不表达 PDGFRβ,仅表达低水平的 PDGF-D,但两者均通过核因子 κB 信号通路被 IL-15 显著上调,以促进细胞存活的自分泌方式。PDGFRβ 的异位表达和 IL-15 诱导的表达均改善了 PDGF-D 处理后 NK 细胞的存活。我们的结果表明,PDGF-D-PDGFRβ 信号通路是 IL-15 选择性调节人类 NK 细胞存活而不调节其效应功能的机制。

https://cdn.ncbi.nlm.nih.gov/pmc/blobs/0640/8784126/cb8ce8644804/pnas.2114134119fig01.jpg

文献AI研究员

20分钟写一篇综述,助力文献阅读效率提升50倍。

立即体验

用中文搜PubMed

大模型驱动的PubMed中文搜索引擎

马上搜索

文档翻译

学术文献翻译模型,支持多种主流文档格式。

立即体验