State Key Laboratory of Genetic Engineering, Shanghai Institute of Infectious Disease and Biosecurity, School of Life Sciences, Fudan University, Shanghai, People's Republic of China.
Department of Infectious Diseases, Huashan Hospital affiliated with Fudan University, Shanghai, People's Republic of China.
Emerg Microbes Infect. 2022 Dec;11(1):477-481. doi: 10.1080/22221751.2022.2030200.
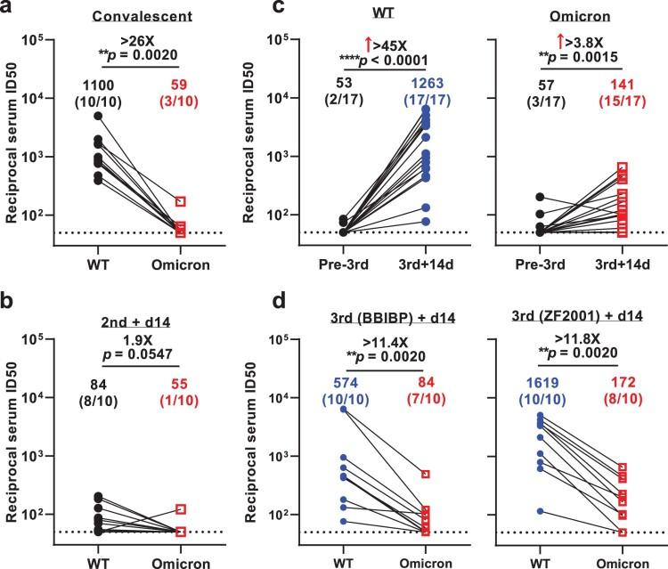
The massive and rapid transmission of SARS-CoV-2 has led to the emergence of several viral variants of concern (VOCs), with the most recent one, B.1.1.529 (Omicron), which accumulated a large number of spike mutations, raising the specter that this newly identified variant may escape from the currently available vaccines and therapeutic antibodies. Using VSV-based pseudovirus, we found that Omicron variant is markedly resistant to neutralization of sera from convalescents or individuals vaccinated by two doses of inactivated whole-virion vaccines (BBIBP-CorV). However, a homologous inactivated vaccine booster or a heterologous booster with protein subunit vaccine (ZF2001) significantly increased neutralization titers to both WT and Omicron variant. Moreover, at day 14 post the third dose, neutralizing antibody titer reduction for Omicron was less than that for convalescents or individuals who had only two doses of the vaccine, indicating that a homologous or heterologous booster can reduce the Omicron escape from neutralizing. In addition, we tested a panel of 17 SARS-CoV-2 monoclonal antibodies (mAbs). Omicron resists seven of eight authorized/approved mAbs, as well as most of the other mAbs targeting distinct epitopes on RBD and NTD. Taken together, our results suggest the urgency to push forward the booster vaccination to combat the emerging SARS-CoV-2 variants.
SARS-CoV-2 的大规模快速传播导致了几种令人关注的病毒变异株(VOCs)的出现,最近的一种是 B.1.1.529(Omicron),它积累了大量的刺突突变,让人担心这种新发现的变异株可能逃避目前可用的疫苗和治疗性抗体。我们使用基于 VSV 的假病毒发现,Omicron 变异株对恢复期血清或两剂灭活全病毒疫苗(BBIBP-CorV)接种者的血清中和作用明显耐药。然而,同源灭活疫苗加强针或与蛋白亚单位疫苗(ZF2001)的异源加强针显著提高了对 WT 和 Omicron 变异株的中和效价。此外,在第三剂接种后第 14 天,Omicron 的中和抗体滴度下降小于恢复期血清或仅接种两剂疫苗者,表明同源或异源加强针可减少 Omicron 对中和的逃逸。此外,我们测试了一组 17 种 SARS-CoV-2 单克隆抗体(mAbs)。Omicron 抵抗八种已授权/批准的 mAbs 中的七种,以及大多数针对 RBD 和 NTD 不同表位的其他 mAbs。总之,我们的研究结果表明,迫切需要推进加强针接种以应对新出现的 SARS-CoV-2 变异株。