Suppr超能文献

鉴定禽传染性支气管炎病毒非结构蛋白 10 和 14 中的氨基酸,这些氨基酸导致病毒的减毒。

Identification of Amino Acids within Nonstructural Proteins 10 and 14 of the Avian Coronavirus Infectious Bronchitis Virus That Result in Attenuation and .

机构信息

The Pirbright Institutegrid.63622.33, Surrey, United Kingdom.

Zoetis, VMRD, Zaventem, Belgium.

出版信息

J Virol. 2022 Mar 23;96(6):e0205921. doi: 10.1128/jvi.02059-21. Epub 2022 Jan 19.

Abstract

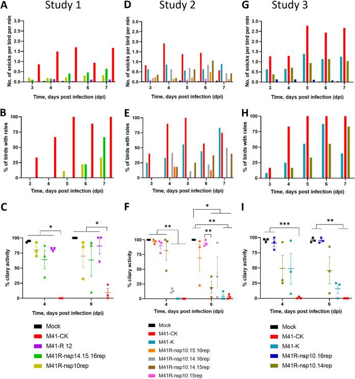
The infectious bronchitis virus (IBV) is a highly contagious global pathogen prevalent in all types of poultry flocks. IBV is responsible for economic losses and welfare issues in domestic poultry, resulting in a significant risk to food security. IBV vaccines are currently generated by serial passage of virulent IBV field isolates through embryonated hens' eggs. The different patterns of genomic variation accumulated during this process means that the exact mechanism of attenuation is unknown and presents a risk of reversion to virulence. Additionally, the passaging process adapts the virus to replicate in chicken embryos, increasing embryo lethality. Vaccines produced in this manner are therefore unsuitable for application. We have developed a reverse genetics system, based on the pathogenic IBV strain M41, to identify genes which can be targeted for rational attenuation. During the development of this reverse genetics system, we identified four amino acids, located in nonstructural proteins (nsps) 10, 14, 15, and 16, which resulted in attenuation both and . Further investigation highlighted a role of amino acid changes, Pro85Leu in nsp 10 and Val393Leu in nsp 14, in the attenuated phenotype observed. This study provides evidence that mutations in nsps offer a promising mechanism for the development of rationally attenuated live vaccines against IBV, which have the potential for application. The infectious bronchitis virus (IBV) is the etiological agent of infectious bronchitis, an acute, highly contagious, economically important disease of poultry. Vaccination is achieved using a mixture of live attenuated vaccines for young chicks and inactivated vaccines as boosters for laying hens. Live attenuated vaccines are generated through serial passage in embryonated hens' eggs, an empirical process which achieves attenuation but retains immunogenicity. However, these vaccines have a risk of reversion to virulence, and they are lethal to the embryo. In this study, we identified amino acids in the replicase gene which attenuated IBV strain M41, both and in . Stability assays indicate that the attenuating amino acids are stable and unlikely to revert. The data in this study provide evidence that specific modifications in the replicase gene offer a promising direction for IBV live attenuated vaccine development, with the potential for application.

摘要

传染性支气管炎病毒(IBV)是一种高度传染性的全球病原体,普遍存在于各种家禽群中。IBV 可导致家禽经济损失和福利问题,对食品安全构成重大威胁。目前,IBV 疫苗是通过在鸡胚中连续传代强毒 IBV 田间分离株来制备的。在这个过程中积累的不同基因组变异模式意味着确切的减毒机制尚不清楚,并且存在毒力返祖的风险。此外,传代过程使病毒适应在鸡胚中复制,增加了胚胎的致死率。以这种方式生产的疫苗因此不适合应用。我们已经基于致病性 IBV 株 M41 开发了一种反向遗传学系统,以鉴定可用于合理减毒的靶基因。在开发该反向遗传学系统的过程中,我们鉴定了位于非结构蛋白(nsp)10、14、15 和 16 中的四个氨基酸,这些氨基酸可导致和都减弱。进一步的研究强调了 nsp 中的氨基酸变化,即 nsp10 中的 Pro85Leu 和 nsp14 中的 Val393Leu,在观察到的减弱表型中的作用。本研究提供了证据,表明 nsp 中的突变提供了针对 IBV 的合理减毒活疫苗的有希望的机制,这些疫苗有可能得到应用。传染性支气管炎病毒(IBV)是传染性支气管炎的病原体,传染性支气管炎是一种急性、高度传染性、对家禽具有重要经济意义的疾病。通过使用针对小鸡的活减毒疫苗和针对产蛋母鸡的灭活疫苗混合物来进行疫苗接种。活减毒疫苗是通过在鸡胚中连续传代产生的,这是一种实现减毒但保留免疫原性的经验过程。然而,这些疫苗有向毒力恢复的风险,并且对胚胎具有致死性。在这项研究中,我们鉴定了 IBV 株 M41 的复制酶基因中的氨基酸,可同时减弱和。稳定性试验表明,减毒氨基酸是稳定的,不太可能恢复。本研究的数据提供了证据,表明复制酶基因中的特定修饰为 IBV 活减毒疫苗的开发提供了一个有前途的方向,具有应用的潜力。

https://cdn.ncbi.nlm.nih.gov/pmc/blobs/dc10/8941869/95abb942bb3a/jvi.02059-21-f001.jpg

文献AI研究员

20分钟写一篇综述,助力文献阅读效率提升50倍。

立即体验

用中文搜PubMed

大模型驱动的PubMed中文搜索引擎

马上搜索

文档翻译

学术文献翻译模型,支持多种主流文档格式。

立即体验