Suppr超能文献

SARS-CoV-2 刺突蛋白上的“LLQY”基序影响 S 蛋白掺入病毒颗粒。

The "LLQY" Motif on SARS-CoV-2 Spike Protein Affects S Incorporation into Virus Particles.

机构信息

Department of Infectious Diseases, The 2nd Clinical Medical College (Shenzhen People's Hospital) of Jinan University, Shenzhen, China.

Research Unit of Key Technologies for Prevention and Control of Virus Zoonoses, Chinese Academy of Medical Sciences, Changchun Institute of Veterinary Medicine, Chinese Academy of Agricultural Sciences, Changchun, China.

出版信息

J Virol. 2022 Mar 23;96(6):e0189721. doi: 10.1128/jvi.01897-21. Epub 2022 Jan 19.

Abstract

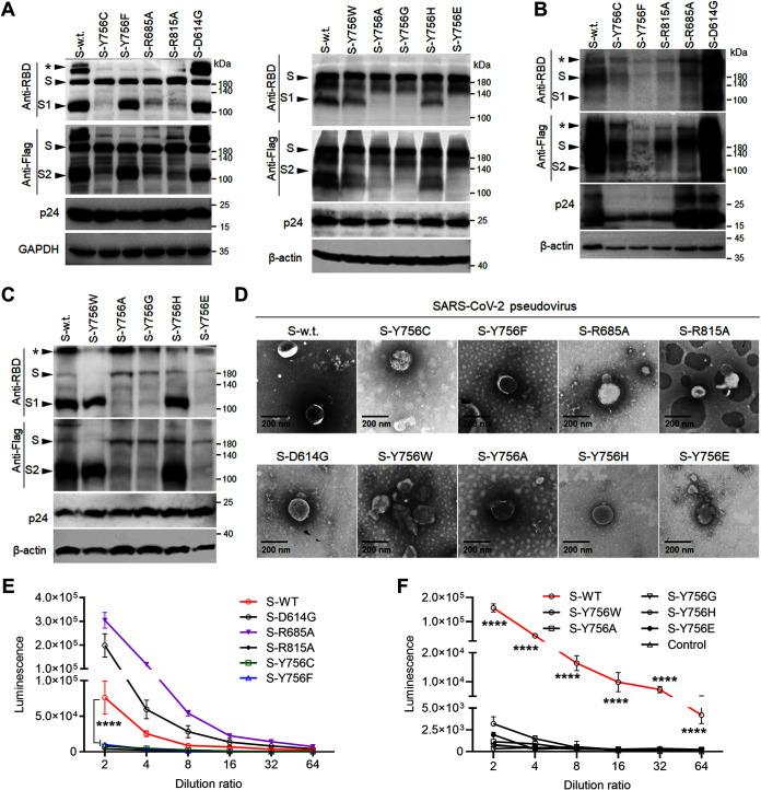
Severe acute respiratory syndrome coronavirus 2 (SARS-CoV-2) spike (S) glycoprotein mediates viral entry and membrane fusion. Its cleavage at S1/S2 and S2' sites during the biosynthesis in virus producer cells and viral entry are critical for viral infection and transmission. In contrast, the biological significance of the junction region between both cleavage sites for S protein synthesis and function is less understood. By analyzing the conservation and structure of S protein, we found that intrachain contacts formed by the conserved tyrosine (Y) residue 756 (Y756) with three α-helices contribute to the spike's conformational stability. When Y756 is mutated to an amino acid residue that can provide hydrogen bonds, S protein could be expressed as a cleaved form, but not . Also, the L753 mutation linked to the Y756 hydrogen bond prevents the S protein from being cleaved. Y756 and L753 mutations alter S protein subcellular localization. Importantly, Y756 and L753 mutations are demonstrated to reduce the infectivity of the SARS-CoV-2 pseudoviruses by interfering with the incorporation of S protein into pseudovirus particles and causing the pseudoviruses to lose their sensitivity to neutralizing antibodies. Furthermore, both mutations affect the assembly and production of SARS-CoV-2 virus-like particles in cell culture. Together, our findings reveal for the first time a critical role for the conserved L753-LQ-Y756 motif between S1/S2 and S2' cleavage sites in S protein synthesis and processing as well as virus assembly and infection. The continuous emergence of SARS-CoV-2 variants such as the delta or lambda lineage caused the continuation of the COVID-19 epidemic and challenged the effectiveness of the existing vaccines. Logically, the spike (S) protein mutation has attracted much concern. However, the key amino acids in S protein for its structure and function are still not very clear. In this study, we discovered for the first time that the conserved residues Y756 and L753 at the junction between the S1/S2 and S2' sites are very important, like the S2' cleavage site R815, for the synthesis and processing of S protein such as protease cleavage, and that the mutations severely interfered with the incorporation of S protein into pseudotyped virus particles and SARS-CoV-2 virus-like particles. Consequently, we delineate the novel potential target for the design of broad-spectrum antiviral drugs in the future, especially in the emergence of SARS-CoV-2 variants.

摘要

严重急性呼吸综合征冠状病毒 2(SARS-CoV-2)刺突(S)糖蛋白介导病毒进入和膜融合。其在病毒产生细胞中的生物合成过程中在 S1/S2 和 S2'位点的裂解以及病毒进入对于病毒感染和传播至关重要。相比之下,S 蛋白合成和功能中两个裂解位点之间连接区的生物学意义了解较少。通过分析 S 蛋白的保守性和结构,我们发现由保守的酪氨酸(Y)残基 756(Y756)与三个α-螺旋形成的链内接触有助于刺突的构象稳定性。当 Y756 突变为可以提供氢键的氨基酸残基时,S 蛋白可以表达为裂解形式,但不是。此外,与 Y756 氢键相关的 L753 突变会阻止 S 蛋白的裂解。Y756 和 L753 突变改变了 S 蛋白的亚细胞定位。重要的是,Y756 和 L753 突变通过干扰 S 蛋白掺入假病毒颗粒并使假病毒对中和抗体失去敏感性,从而降低了 SARS-CoV-2 假病毒的感染性。此外,这两种突变都影响了 SARS-CoV-2 病毒样颗粒在细胞培养中的组装和产生。总之,我们的研究结果首次揭示了 S1/S2 和 S2'裂解位点之间保守的 L753-LQ-Y756 基序在 S 蛋白合成和加工以及病毒组装和感染中的关键作用。不断出现的 SARS-CoV-2 变体,如 delta 或 lambda 谱系,导致 COVID-19 疫情的持续,并挑战了现有疫苗的有效性。逻辑上,刺突(S)蛋白突变引起了广泛关注。然而,S 蛋白中与其结构和功能相关的关键氨基酸仍然不是很清楚。在这项研究中,我们首次发现 S1/S2 和 S2'位点连接处保守的 Y756 和 L753 残基对于 S 蛋白的合成和加工(如蛋白酶切割)非常重要,与 S2'裂解位点 R815 一样,并且这些突变严重干扰了 S 蛋白掺入假型病毒颗粒和 SARS-CoV-2 病毒样颗粒。因此,我们描绘了未来广谱抗病毒药物设计的新潜在靶点,特别是在 SARS-CoV-2 变体出现时。

https://cdn.ncbi.nlm.nih.gov/pmc/blobs/0094/8941915/a9fb5f249cb2/jvi.01897-21-f001.jpg

文献AI研究员

20分钟写一篇综述,助力文献阅读效率提升50倍。

立即体验

用中文搜PubMed

大模型驱动的PubMed中文搜索引擎

马上搜索

文档翻译

学术文献翻译模型,支持多种主流文档格式。

立即体验