Suppr超能文献

基于免疫评分的固有免疫表型综合分析预测乳腺癌患者的免疫改变和预后。

Comprehensive Analysis of Innate Immunophenotyping Based on Immune Score Predicting Immune Alterations and Prognosis in Breast Cancer Patients.

机构信息

Department of Biochemistry, School of Life Sciences, Nanjing Normal University, Nanjing 210023, China.

出版信息

Genes (Basel). 2021 Dec 29;13(1):88. doi: 10.3390/genes13010088.

Abstract

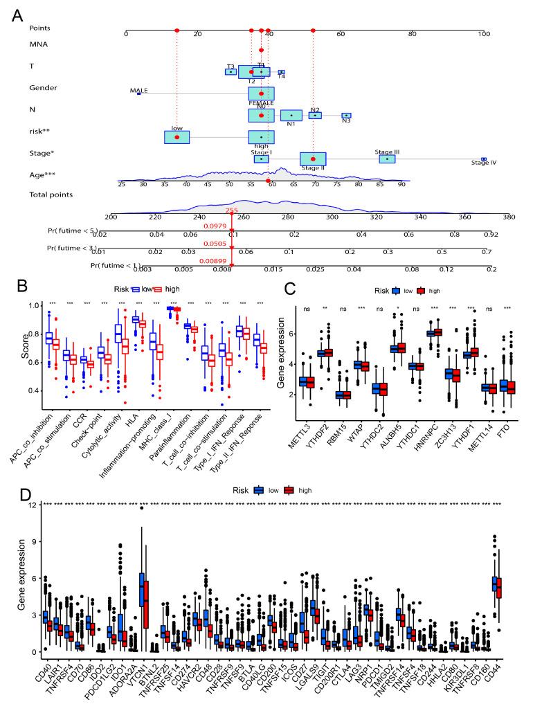
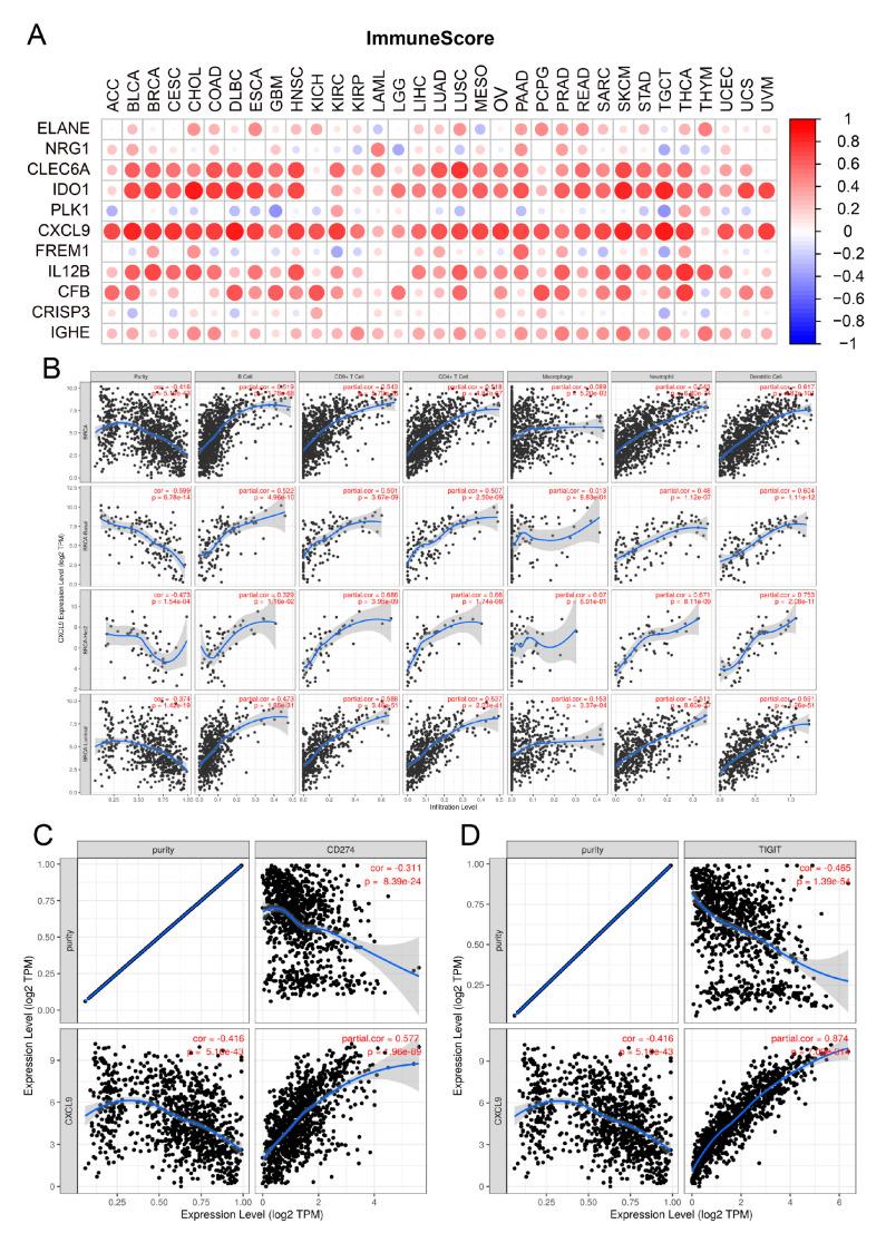
Breast cancer is the most common cancer, with the highest mortality rate and the most diagnosed cancer type in women worldwide. To identify the effect innate immune checkpoint for breast cancer immunotherapy, the innate immune prognostic biomarkers were selected through the ICI score model and the risk model in breast cancer patients. Moreover, the reliability and accuracy of the ICI score model and the risk model were further examined through the analysis of breast cancer prognosis and immune cell infiltration. The pan cancer analysis further confirmed and selected CXCL9 as the key innate immune checkpoint for breast cancer immunotherapy and identified three small molecular drugs for target CXCL9 through molecular docking analysis. In summary, CXCL9 significantly correlated with the prognostic of breast cancer and immune cell infiltration and could be innate immune checkpoint for breast cancer immunotherapy.

摘要

乳腺癌是全球范围内最常见的癌症,其死亡率最高,也是女性中诊断率最高的癌症类型。为了确定先天免疫检查点在乳腺癌免疫治疗中的作用,通过 ICI 评分模型和乳腺癌患者的风险模型选择了先天免疫预后生物标志物。此外,还通过分析乳腺癌预后和免疫细胞浸润进一步检验了 ICI 评分模型和风险模型的可靠性和准确性。泛癌症分析进一步证实并选择了 CXCL9 作为乳腺癌免疫治疗的关键先天免疫检查点,并通过分子对接分析鉴定了三种靶向 CXCL9 的小分子药物。总之,CXCL9 与乳腺癌的预后和免疫细胞浸润显著相关,可作为乳腺癌免疫治疗的先天免疫检查点。

https://cdn.ncbi.nlm.nih.gov/pmc/blobs/ddfa/8774675/147c9b203cc2/genes-13-00088-g001.jpg

文献AI研究员

20分钟写一篇综述,助力文献阅读效率提升50倍。

立即体验

用中文搜PubMed

大模型驱动的PubMed中文搜索引擎

马上搜索

文档翻译

学术文献翻译模型,支持多种主流文档格式。

立即体验