Suppr超能文献

半乳糖凝集素-9触发中性粒细胞介导的抗癌免疫。

Galectin-9 Triggers Neutrophil-Mediated Anticancer Immunity.

作者信息

Ustyanovska Avtenyuk Natasha, Choukrani Ghizlane, Ammatuna Emanuele, Niki Toshiro, Cendrowicz Ewa, Lourens Harm Jan, Huls Gerwin, Wiersma Valerie R, Bremer Edwin

机构信息

Department of Hematology, University Medical Center Groningen (UMCG), University of Groningen, 9713 GZ Groningen, The Netherlands.

Department of Immunology, Kagawa University, Takamatsu, Kagawa 760-0016, Japan.

出版信息

Biomedicines. 2021 Dec 29;10(1):66. doi: 10.3390/biomedicines10010066.

Abstract

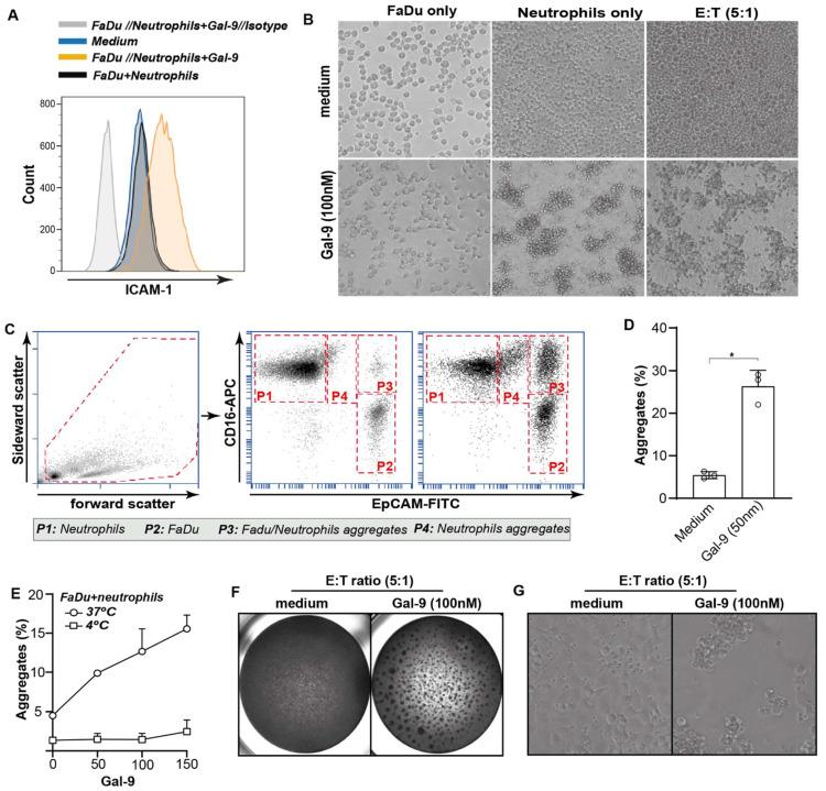
In earlier studies, galectin-9 (Gal-9) was identified as a multifaceted player in both adaptive and innate immunity. Further, Gal-9 had direct cytotoxic and tumor-selective activity towards cancer cell lines of various origins. In the current study, we identified that treatment with Gal-9 triggered pronounced membrane alterations in cancer cells. Specifically, phosphatidyl serine (PS) was rapidly externalized, and the anti-phagocytic regulator, CD47, was downregulated within minutes. In line with this, treatment of mixed neutrophil/tumor cell cultures with Gal-9 triggered trogocytosis and augmented antibody-dependent cellular phagocytosis of cancer cells. Interestingly, this pro-trogocytic effect was also due to the Gal-9-mediated activation of neutrophils with upregulation of adhesion markers and mobilization of gelatinase, secretory, and specific granules. These activation events were accompanied by a decrease in cancer cell adhesion in mixed cultures of leukocytes and cancer cells. Further, prominent cytotoxicity was detected when leukocytes were mixed with pre-adhered cancer cells, which was abrogated when neutrophils were depleted. Taken together, Gal-9 treatment potently activated neutrophil-mediated anticancer immunity, resulting in the elimination of epithelial cancer cells.

摘要

在早期研究中,半乳糖凝集素-9(Gal-9)被确定为适应性免疫和先天性免疫中的多面参与者。此外,Gal-9对各种来源的癌细胞系具有直接的细胞毒性和肿瘤选择性活性。在当前研究中,我们发现用Gal-9处理会引发癌细胞明显的膜改变。具体而言,磷脂酰丝氨酸(PS)迅速外化,抗吞噬调节因子CD47在数分钟内下调。与此一致的是,用Gal-9处理中性粒细胞/肿瘤细胞混合培养物会引发咬噬作用,并增强癌细胞的抗体依赖性细胞吞噬作用。有趣的是,这种促咬噬作用还归因于Gal-9介导的中性粒细胞激活,其伴随着黏附标志物的上调以及明胶酶、分泌性颗粒和特异性颗粒的动员。这些激活事件伴随着白细胞和癌细胞混合培养物中癌细胞黏附的减少。此外,当白细胞与预先黏附的癌细胞混合时检测到显著的细胞毒性,当中性粒细胞被耗尽时这种细胞毒性被消除。综上所述,Gal-9处理有力地激活了中性粒细胞介导的抗癌免疫,导致上皮癌细胞被清除。

https://cdn.ncbi.nlm.nih.gov/pmc/blobs/66a5/8772786/8c0cb237fa40/biomedicines-10-00066-g001.jpg

文献AI研究员

20分钟写一篇综述,助力文献阅读效率提升50倍。

立即体验

用中文搜PubMed

大模型驱动的PubMed中文搜索引擎

马上搜索

文档翻译

学术文献翻译模型,支持多种主流文档格式。

立即体验