Suppr超能文献

通过CRISPR-Cas9破坏TFAM的HEK293T细胞作为线粒体调控模型

HEK293T Cells with TFAM Disruption by CRISPR-Cas9 as a Model for Mitochondrial Regulation.

作者信息

de Oliveira Vanessa Cristina, Santos Roballo Kelly Cristine, Mariano Junior Clésio Gomes, Santos Sarah Ingrid Pinto, Bressan Fabiana Fernandes, Chiaratti Marcos Roberto, Tucker Elena J, Davis Erica E, Concordet Jean-Paul, Ambrósio Carlos Eduardo

机构信息

Department of Veterinary Medicine, Faculty of Animal Science and Food Engineering, University of São Paulo, São Paulo 13635-900, Brazil.

Edward Via College of Osteopathic Medicine, Blacksburg, VA 24060, USA.

出版信息

Life (Basel). 2021 Dec 24;12(1):22. doi: 10.3390/life12010022.

Abstract

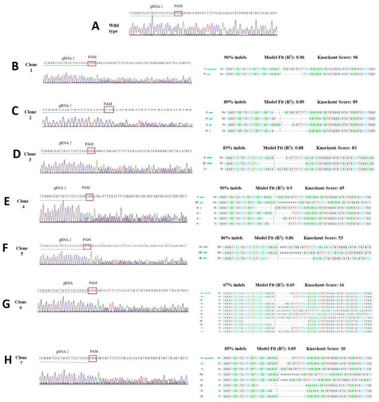
The mitochondrial transcription factor A () is considered a key factor in mitochondrial DNA (mtDNA) copy number. Given that the regulation of active copies of mtDNA is still not fully understood, we investigated the effects of CRISPR-Cas9 gene editing of in human embryonic kidney (HEK) 293T cells on mtDNA copy number. The aim of this study was to generate a new in vitro model by CRISPR-Cas9 system by editing the locus in HEK293T cells. Among the resulting single-cell clones, seven had high mutation rates (67-96%) and showed a decrease in mtDNA copy number compared to control. Cell staining with Mitotracker Red showed a reduction in fluorescence in the edited cells compared to the non-edited cells. Our findings suggest that the mtDNA copy number is directly related to control and its disruption results in interference with mitochondrial stability and maintenance.

摘要

线粒体转录因子A()被认为是线粒体DNA(mtDNA)拷贝数的关键因素。鉴于mtDNA活性拷贝的调控仍未完全明确,我们研究了在人胚肾(HEK)293T细胞中对进行CRISPR-Cas9基因编辑对mtDNA拷贝数的影响。本研究的目的是通过CRISPR-Cas9系统编辑HEK293T细胞中的基因座来建立一种新的体外模型。在得到的单细胞克隆中,七个具有高突变率(67-96%),并且与对照相比mtDNA拷贝数减少。用Mitotracker Red进行细胞染色显示,与未编辑细胞相比,编辑细胞中的荧光减少。我们的研究结果表明,mtDNA拷贝数与的调控直接相关,其破坏会干扰线粒体的稳定性和维持。

https://cdn.ncbi.nlm.nih.gov/pmc/blobs/a8cc/8779421/6971f7b07a66/life-12-00022-g001.jpg

文献AI研究员

20分钟写一篇综述,助力文献阅读效率提升50倍。

立即体验

用中文搜PubMed

大模型驱动的PubMed中文搜索引擎

马上搜索

文档翻译

学术文献翻译模型,支持多种主流文档格式。

立即体验