Suppr超能文献

整合临床特征和组学分析确定了一个铁死亡和铁代谢相关的 lncRNA 特征,可用于预测卵巢癌的预后和治疗反应。

Integrated clinical characteristics and omics analysis identifies a ferroptosis and iron-metabolism-related lncRNA signature for predicting prognosis and therapeutic responses in ovarian cancer.

机构信息

Department of Obstetrics and Gynaecology, Zhongda Hospital, School of Medicine, Southeast University, Nanjing, 210009, China.

Department of Obstetrics and Gynaecology, Nanguan Hospital, Suqian, China.

出版信息

J Ovarian Res. 2022 Jan 20;15(1):10. doi: 10.1186/s13048-022-00944-y.

Abstract

BACKGROUND

Ferroptosis and iron-metabolism are regulated by Long non-coding RNAs (lncRNAs) in ovarian cancer (OC). Therefore, a comprehensive analysis of ferroptosis and iron-metabolism related lncRNAs (FIRLs) in OC is crucial for proposing therapeutic strategies and survival prediction.

METHODS

In multi-omics data from OC patients, FIRLs were identified by calculating Pearson correlation coefficients with ferroptosis and iron-metabolism related genes (FIRGs). Cox-Lasso regression analysis was performed on the FIRLs to screen further the lncRNAs participating in FIRLs signature. In addition, all patients were divided into two robust risk subtypes using the FIRLs signature. Receiver operator characteristic (ROC) curve, Kaplan-Meier analysis, decision curve analysis (DCA), Cox regression analysis and calibration curve were used to confirm the clinical benefits of FIRLs signature. Meanwhile, two nomograms were constructed to facilitate clinical application. Moreover, the potential biological functions of the signature were investigated by genes function annotation. Finally, immune microenvironment, chemotherapeutic sensitivity, and the response of PARP inhibitors were compared in different risk groups using diversiform bioinformatics algorithms.

RESULTS

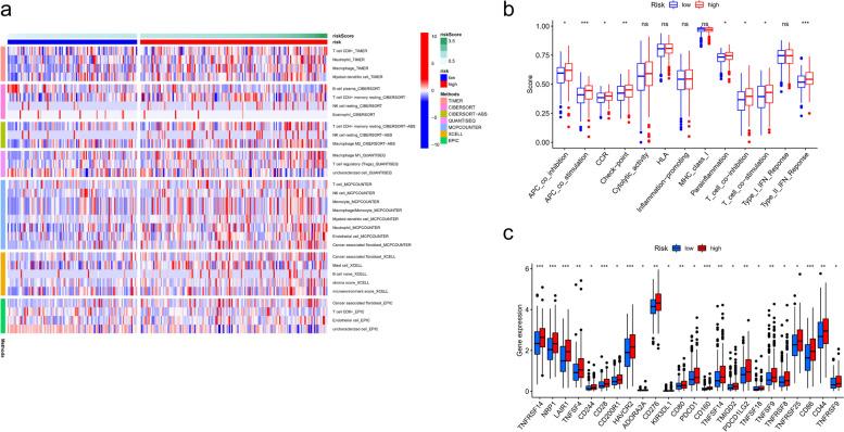
The raw data were randomized into a training set (n = 264) and a testing set (n = 110). According to Pearson coefficients between FIRGs and lncRNAs, 1075 FIRLs were screened for univariate Cox regression analysis, and then LASSO regression analysis was used to construct 8-FIRLs signature. It is worth mentioning that a variety of analytical methods indicated excellent predictive performance for overall survival (OS) of FIRLs signature (p < 0.05). The multivariate Cox regression analysis showed that FIRLs signature was an independent prognostic factor for OS (p < 0.05). Moreover, significant differences in the abundance of immune cells, immune-related pathways, and drug response were excavated in different risk subtypes (p < 0.05).

CONCLUSION

The FIRLs signature can independently predict overall survival and therapeutic effect in OC patients.

摘要

背景

铁死亡和铁代谢受长链非编码 RNA(lncRNA)调控,在卵巢癌(OC)中。因此,全面分析 OC 中与铁死亡和铁代谢相关的 lncRNA(FIRLs)对于提出治疗策略和生存预测至关重要。

方法

在 OC 患者的多组学数据中,通过计算与铁死亡和铁代谢相关基因(FIRGs)的 Pearson 相关系数来识别 FIRLs。对 FIRLs 进行 Cox-Lasso 回归分析,以进一步筛选参与 FIRLs 特征的 lncRNA。此外,使用 FIRLs 特征将所有患者分为两个稳健的风险亚型。使用接收器工作特征(ROC)曲线、Kaplan-Meier 分析、决策曲线分析(DCA)、Cox 回归分析和校准曲线来确认 FIRLs 特征的临床益处。同时,构建了两个列线图以方便临床应用。此外,通过基因功能注释研究了特征的潜在生物学功能。最后,使用多种生物信息学算法比较了不同风险组中的免疫微环境、化疗敏感性和 PARP 抑制剂的反应。

结果

原始数据被随机分为训练集(n=264)和测试集(n=110)。根据 FIRGs 和 lncRNAs 之间的 Pearson 系数,筛选了 1075 个 FIRLs 进行单因素 Cox 回归分析,然后使用 LASSO 回归分析构建了 8-FIRLs 特征。值得注意的是,各种分析方法均表明 FIRLs 特征对总生存率(OS)具有出色的预测性能(p<0.05)。多因素 Cox 回归分析显示,FIRLs 特征是 OS 的独立预后因素(p<0.05)。此外,在不同风险亚型中挖掘出免疫细胞、免疫相关途径和药物反应的丰度存在显著差异(p<0.05)。

结论

FIRLs 特征可独立预测 OC 患者的总生存率和治疗效果。

https://cdn.ncbi.nlm.nih.gov/pmc/blobs/c846/8772079/f3a7acf55bba/13048_2022_944_Fig1_HTML.jpg

文献AI研究员

20分钟写一篇综述,助力文献阅读效率提升50倍。

立即体验

用中文搜PubMed

大模型驱动的PubMed中文搜索引擎

马上搜索

文档翻译

学术文献翻译模型,支持多种主流文档格式。

立即体验