Suppr超能文献

N6-甲基腺苷调节剂和m6A相关RNA作为结直肠癌预后因素的综合分析

Comprehensive analysis of N6-methylandenosine regulators and m6A-related RNAs as prognosis factors in colorectal cancer.

作者信息

Li Wei, Gao Yingchao, Jin Xiaojing, Wang Haobo, Lan Tianhao, Wei Ming, Yan Weitao, Wang Guiqi, Li Zhongxin, Zhao Zengren, Jiang Xia

机构信息

Department of General Surgery, Hebei Key Laboratory of Colorectal Cancer Precision Diagnosis and Treatment, The First Hospital of Hebei Medical University, Shijiazhuang, Hebei, China.

Department of Emergency, The First Hospital of Hebei Medical University, Shijiazhuang, Hebei, China.

出版信息

Mol Ther Nucleic Acids. 2021 Dec 14;27:598-610. doi: 10.1016/j.omtn.2021.12.007. eCollection 2022 Mar 8.

Abstract

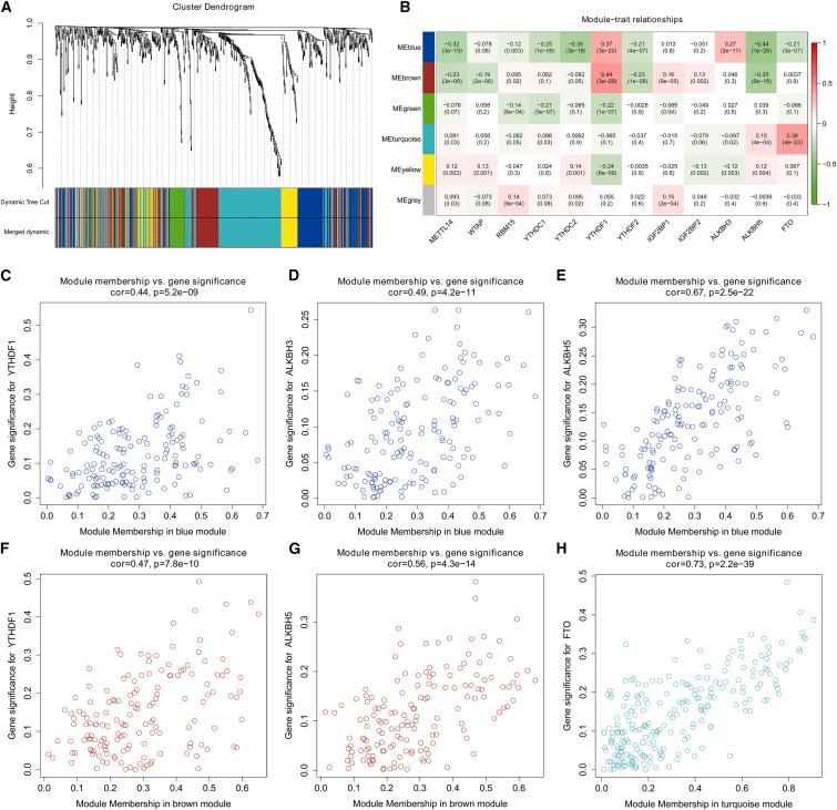
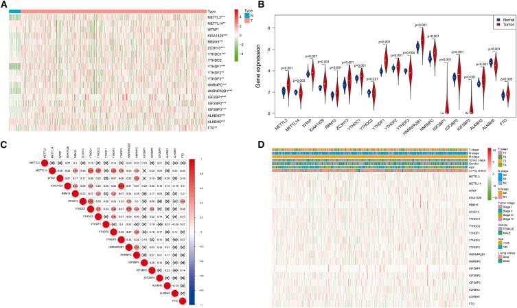
Colorectal cancer (CRC) is one of the most common malignancies and has been a leading cause of cancer-related death worldwide in recent years. N6-methyladenosine (m6A) methylation is the most abundant epigenetic modification of various types of RNAs, and it plays a vital role in promoting cancer development. Here, we obtained SNV and transcriptome data of CRC from The Cancer Genome Atlas (TCGA). We demonstrated that most m6A methylation regulators were aberrantly expressed in individuals with CRC. The abnormal expression of m6A regulators was caused by their different copy number variation (CNV) patterns, and alteration of m6A regulators was significantly correlated with prognosis and tumor stage. By using weighted coexpression network analysis (WGCNA), we identified m6A-related long noncoding RNAs (lncRNAs) and mRNAs; then we used least absolute shrinkage and selection operator (LASSO) Cox regression analysis to construct m6A-related lncRNA and mRNA prognostic signatures in the TCGA dataset. Furthermore, a nomogram with clinicopathological features, lncRNA risk scores, and mRNA risk scores was established, which showed a strong ability to forecast the overall survival of the individuals with CRC in training and testing sets. In conclusion, m6A methylation regulators played a vital role in affecting the prognosis of subjects with CRC, and m6A-related lncRNAs and mRNAs revealed underlying mechanisms in CRC tumorigenesis and progression.

摘要

结直肠癌(CRC)是最常见的恶性肿瘤之一,近年来一直是全球癌症相关死亡的主要原因。N6-甲基腺苷(m6A)甲基化是各类RNA中最丰富的表观遗传修饰,在促进癌症发展中起着至关重要的作用。在此,我们从癌症基因组图谱(TCGA)获取了CRC的单核苷酸变异(SNV)和转录组数据。我们证明,大多数m6A甲基化调节因子在CRC患者中异常表达。m6A调节因子的异常表达是由其不同的拷贝数变异(CNV)模式引起的,m6A调节因子的改变与预后和肿瘤分期显著相关。通过使用加权共表达网络分析(WGCNA),我们鉴定了与m6A相关的长链非编码RNA(lncRNA)和mRNA;然后我们使用最小绝对收缩和选择算子(LASSO)Cox回归分析在TCGA数据集中构建了与m6A相关的lncRNA和mRNA预后特征。此外,建立了一个包含临床病理特征、lncRNA风险评分和mRNA风险评分的列线图,该列线图在训练集和测试集中显示出强大的预测CRC患者总生存期的能力。总之,m6A甲基化调节因子在影响CRC患者的预后中起着至关重要的作用,与m6A相关的lncRNA和mRNA揭示了CRC肿瘤发生和进展的潜在机制。

https://cdn.ncbi.nlm.nih.gov/pmc/blobs/acf2/8753275/da42bb78f7e4/fx1.jpg

文献AI研究员

20分钟写一篇综述,助力文献阅读效率提升50倍。

立即体验

用中文搜PubMed

大模型驱动的PubMed中文搜索引擎

马上搜索

文档翻译

学术文献翻译模型,支持多种主流文档格式。

立即体验