Suppr超能文献

朗格汉斯细胞和 cDC1 在 mRNA-LNP 诱导的保护性抗流感和抗 SARS-CoV-2 免疫反应中发挥冗余作用。

Langerhans cells and cDC1s play redundant roles in mRNA-LNP induced protective anti-influenza and anti-SARS-CoV-2 immune responses.

机构信息

Thomas Jefferson University, Department of Microbiology and Immunology, Philadelphia, Pennsylvania, United States of America.

Baylor University, Department of Biomedical Studies, Waco, Texas, United States of America.

出版信息

PLoS Pathog. 2022 Jan 24;18(1):e1010255. doi: 10.1371/journal.ppat.1010255. eCollection 2022 Jan.

Abstract

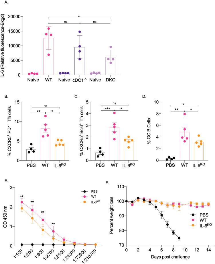
Nucleoside modified mRNA combined with Acuitas Therapeutics' lipid nanoparticles (LNPs) has been shown to support robust humoral immune responses in many preclinical animal vaccine studies and later in humans with the SARS-CoV-2 vaccination. We recently showed that this platform is highly inflammatory due to the LNPs' ionizable lipid component. The inflammatory property is key to support the development of potent humoral immune responses. However, the mechanism by which this platform drives T follicular helper (Tfh) cells and humoral immune responses remains unknown. Here we show that lack of Langerhans cells or cDC1s neither significantly affected the induction of PR8 HA and SARS-CoV-2 RBD-specific Tfh cells and humoral immune responses, nor susceptibility towards the lethal challenge of influenza and SARS-CoV-2. However, the combined deletion of these two DC subsets led to a significant decrease in the induction of PR8 HA and SARS-CoV-2 RBD-specific Tfh cell and humoral immune responses. Despite these observed defects, these mice remained protected from lethal influenza and SARS-CoV-2 challenges. We further found that IL-6, unlike neutrophils, was required to generate normal Tfh cells and antibody responses, but not for protection from influenza challenge. In summary, here we bring evidence that the mRNA-LNP platform can support the induction of protective immune responses in the absence of certain innate immune cells and cytokines.

摘要

核苷修饰的 mRNA 与 Acuitas Therapeutics 的脂质纳米颗粒 (LNP) 联合使用已在许多临床前动物疫苗研究中以及后来的 SARS-CoV-2 疫苗接种中显示出支持强大体液免疫反应的能力。我们最近表明,由于 LNP 的可离子化脂质成分,该平台具有高度炎症性。炎症特性是支持产生有效体液免疫反应的关键。然而,该平台驱动滤泡辅助性 T 细胞 (Tfh) 和体液免疫反应的机制尚不清楚。在这里,我们表明缺乏朗格汉斯细胞或 cDC1s 既不会显著影响 PR8 HA 和 SARS-CoV-2 RBD 特异性 Tfh 细胞和体液免疫反应的诱导,也不会影响对流感和 SARS-CoV-2 的致死性挑战的易感性。然而,这两种 DC 亚群的联合缺失导致 PR8 HA 和 SARS-CoV-2 RBD 特异性 Tfh 细胞和体液免疫反应的诱导显著减少。尽管存在这些观察到的缺陷,但这些小鼠仍然免受致命流感和 SARS-CoV-2 挑战的影响。我们进一步发现,IL-6 与中性粒细胞不同,它是产生正常 Tfh 细胞和抗体反应所必需的,但对抗流感的保护作用则不是必需的。总之,在这里,我们提供了证据表明,在缺乏某些先天免疫细胞和细胞因子的情况下,mRNA-LNP 平台可以支持保护性免疫反应的诱导。

https://cdn.ncbi.nlm.nih.gov/pmc/blobs/2437/8812972/1bebd500182d/ppat.1010255.g001.jpg

文献AI研究员

20分钟写一篇综述,助力文献阅读效率提升50倍。

立即体验

用中文搜PubMed

大模型驱动的PubMed中文搜索引擎

马上搜索

文档翻译

学术文献翻译模型,支持多种主流文档格式。

立即体验