Suppr超能文献

急性原发性闭角型青光眼眼前节氧化应激和衰老的发生。

Occurrence of Oxidative Stress and Premature Senescence in the Anterior Segment of Acute Primary Angle-Closure Eyes.

机构信息

State Key Laboratory of Ophthalmology, Zhongshan Ophthalmic Center, Sun Yat-sen University, Guangdong Provincial Key Laboratory of Ophthalmology and Visual Science, Guangdong Provincial Clinical Research Center for Ocular Diseases, Guangzhou, China.

Interdepartmental Program in Vascular Biology and Therapeutics, Department of Pathology, Yale University School of Medicine, New Haven, Connecticut, United States.

出版信息

Invest Ophthalmol Vis Sci. 2022 Jan 3;63(1):34. doi: 10.1167/iovs.63.1.34.

Abstract

PURPOSE

To explore whether oxidative stress and premature senescence occur in the anterior segment of acute primary angle-closure (APAC) eyes after increased intraocular pressure.

METHODS

The eye samples of 21 APAC patients, 22 age-related cataract patients, and 10 healthy donors were included. Aqueous humor (AqH), iris, and anterior lens capsule samples were collected. The levels of oxidative stress markers and senescence-associated secretory phenotype (SASP)-related cytokines in AqH were estimated using relevant reagent kits and multiplex bead immunoassay technique. The intensity of relevant markers in anterior segment tissues was examined by immunofluorescence- and senescence-associated β-galactosidase (SA-β-gal) staining.

RESULTS

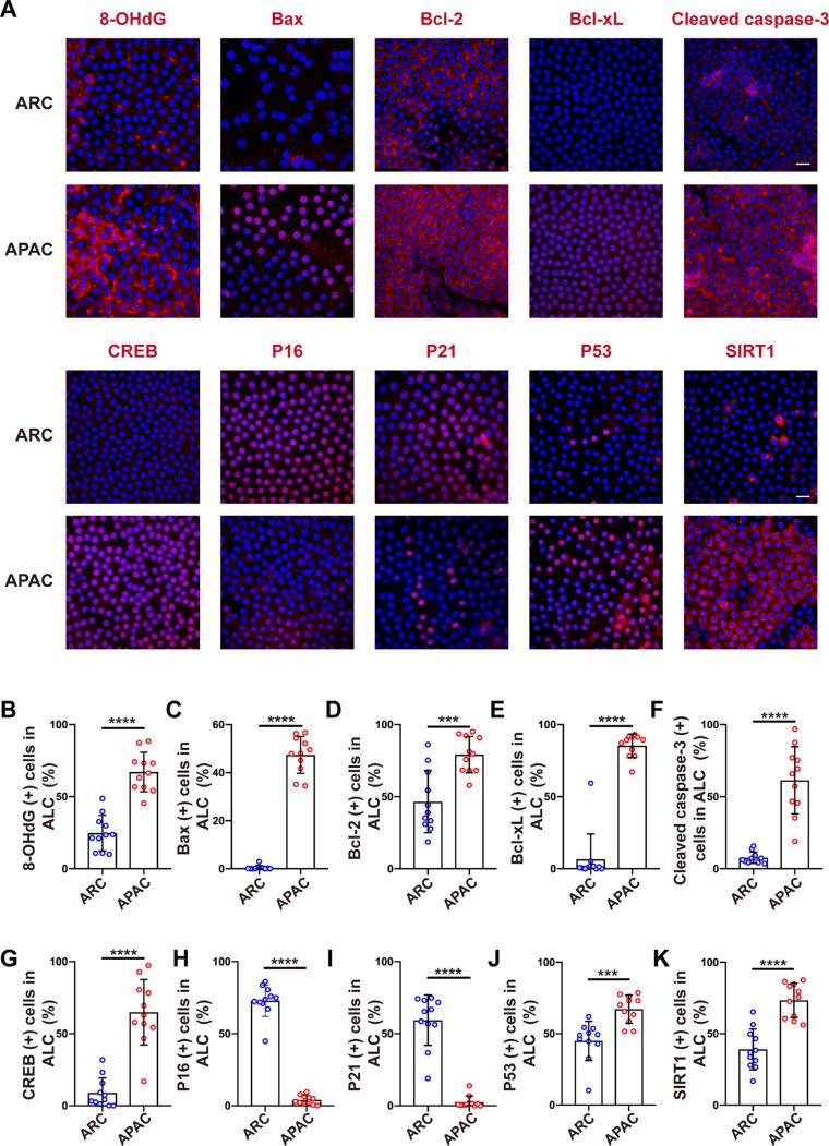
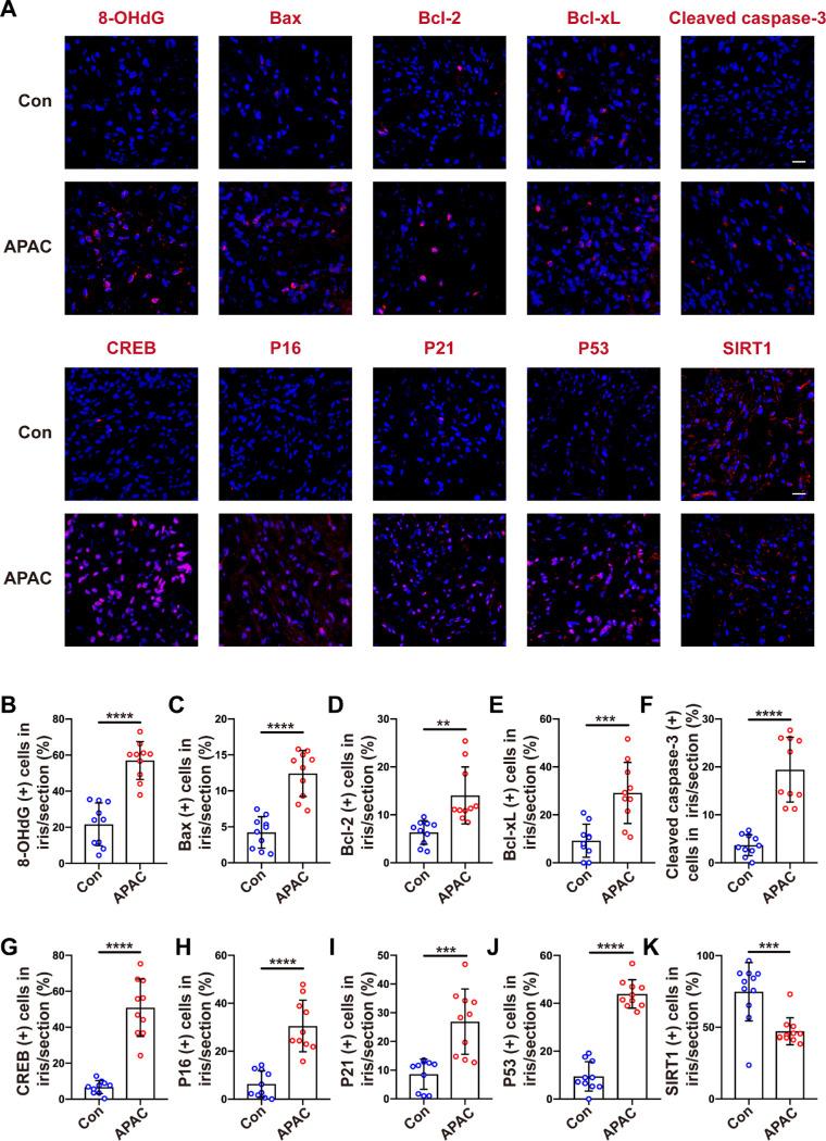
Oxidative stress marker levels elevated significantly in the AqH of APAC eyes. Reactive oxygen species (ROS) and 8-hydroxydeoxyguanosine levels were positively correlated with preoperative peak intraocular pressure and age, whereas reduced glutathione/oxidized glutathione (GSH/GSSH) ratio was negatively correlated with both parameters. The levels of several SASP-related cytokines were markedly increased. ROS and malondialdehyde levels were positively correlated with the levels of some SASP-related cytokines, whereas superoxide dismutase level and GSH/GSSH ratio showed an opposite trend. The number of cells positive for oxidative mitochondrial DNA damage and apoptosis-related markers increased in the iris and anterior lens capsule of the APAC group. Senescence-associated markers (p16, p21, and p53) and SA-β-gal activity were increased in the iris of the APAC group.

CONCLUSIONS

Oxidative stress and premature senescence occurred in the anterior segment of APAC patients, suggesting that they may be involved in the development of pathological changes in the anterior segment of APAC eyes.

摘要

目的

探讨急性原发性闭角型青光眼(APAC)眼压升高后前节是否发生氧化应激和衰老。

方法

纳入 21 例 APAC 患者、22 例年龄相关性白内障患者和 10 例健康供体的眼组织标本。采集房水(AqH)、虹膜和前晶状体囊组织。使用相关试剂盒和多重珠免疫分析技术检测 AqH 中氧化应激标志物和衰老相关分泌表型(SASP)相关细胞因子的水平。通过免疫荧光和衰老相关β-半乳糖苷酶(SA-β-gal)染色检测前节组织中相关标志物的强度。

结果

APAC 眼 AqH 中的氧化应激标志物水平显著升高。活性氧(ROS)和 8-羟基脱氧鸟苷水平与术前眼压峰值和年龄呈正相关,而还原型谷胱甘肽/氧化型谷胱甘肽(GSH/GSSH)比值与两者均呈负相关。几种 SASP 相关细胞因子的水平明显增加。ROS 和丙二醛水平与某些 SASP 相关细胞因子的水平呈正相关,而超氧化物歧化酶水平和 GSH/GSSH 比值呈相反趋势。ROS 和凋亡相关标志物的氧化线粒体 DNA 损伤阳性细胞数在 APAC 组的虹膜和前晶状体囊增加。APAC 组虹膜中的衰老相关标志物(p16、p21 和 p53)和 SA-β-gal 活性增加。

结论

APAC 患者前节发生氧化应激和衰老,提示其可能参与 APAC 眼前节病变的发生发展。

https://cdn.ncbi.nlm.nih.gov/pmc/blobs/f2e4/8802011/c4af4389aa88/iovs-63-1-34-f001.jpg

文献AI研究员

20分钟写一篇综述,助力文献阅读效率提升50倍。

立即体验

用中文搜PubMed

大模型驱动的PubMed中文搜索引擎

马上搜索

文档翻译

学术文献翻译模型,支持多种主流文档格式。

立即体验