Suppr超能文献

ATM 胚系突变胃食管结合部腺癌:临床特征、分子特征和潜在的治疗意义。

ATM Germline-Mutated Gastroesophageal Junction Adenocarcinomas: Clinical Descriptors, Molecular Characteristics, and Potential Therapeutic Implications.

机构信息

Department of Pathology, Memorial Sloan Kettering Cancer Center, New York, NY, USA.

Department of Medicine, Memorial Sloan Kettering Cancer Center, New York, NY, USA.

出版信息

J Natl Cancer Inst. 2022 May 9;114(5):761-770. doi: 10.1093/jnci/djac024.

Abstract

BACKGROUND

Gastroesophageal junction (GEJ) adenocarcinoma is a rare cancer associated with poor prognosis. The genetic factors conferring predisposition to GEJ adenocarcinoma have yet to be identified.

METHODS

We analyzed germline testing results from 23 381 cancer patients undergoing tumor-normal sequencing, of which 312 individuals had GEJ adenocarcinoma. Genomic profiles and clinico-pathologic features were analyzed for the GEJ adenocarcinomas. Silencing of ATM and ATR was performed using validated short-interfering RNA species in GEJ, esophageal, and gastric adenocarcinoma cell lines. All statistical tests were 2-sided.

RESULTS

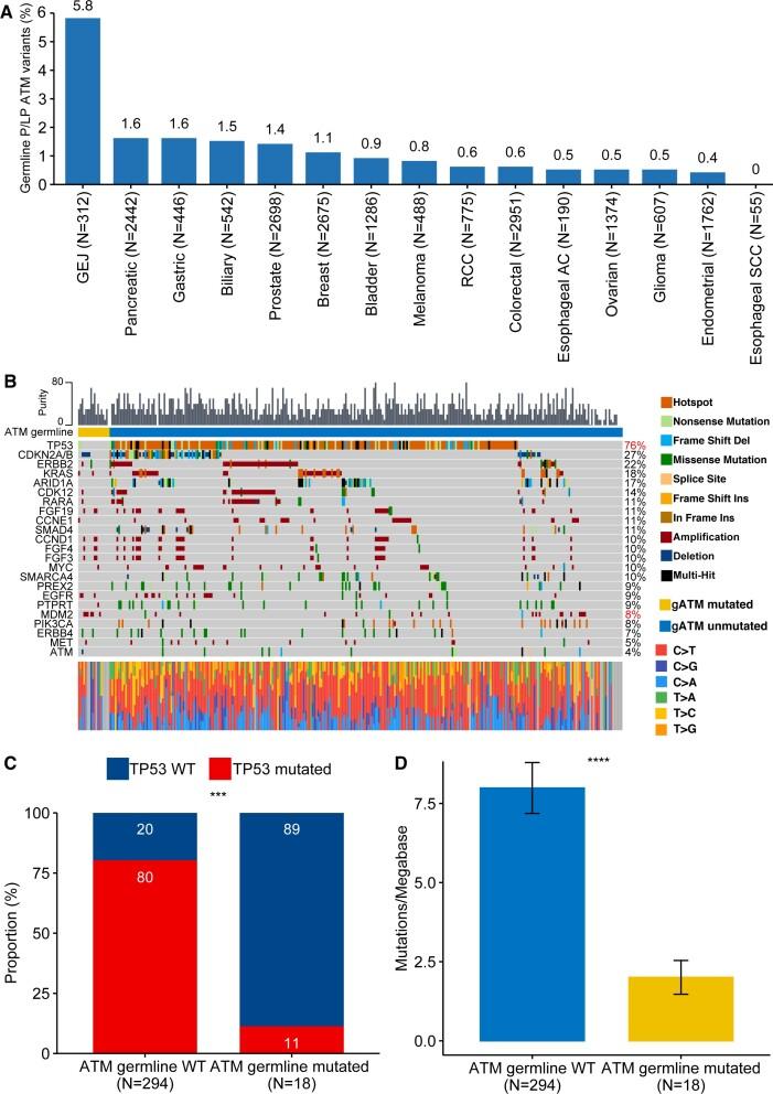
Pathogenic or likely pathogenic ATM variants were identified in 18 of 312 patients (5.8%), and bi-allelic inactivation of ATM through loss of heterozygosity of the wild-type allele was detected in all (16 of 16) samples with sufficient tumor content. Germline ATM-mutated GEJ adenocarcinomas largely lacked somatic mutations in TP53, were more likely to harbor MDM2 amplification, and harbored statistically significantly fewer somatic single nucleotide variants (2.0 mutations/Mb vs 7.9 mutations/Mb; P < .001). A statistically significantly higher proportion of germline ATM-mutated than ATM-wild-type GEJ adenocarcinoma patients underwent a curative resection (10 [100%] vs 92 [86.8%], P = .04; Fisher's exact test.), A synthetic lethal interaction between short-interfering RNA silencing of ATM and ATR was observed in the models analyzed.

CONCLUSIONS

Our results indicate that germline pathogenic variants in ATM drive oncogenesis in GEJ adenocarcinoma and might result in a distinct clinical phenotype. Given the high prevalence of germline ATM-mutated GEJ adenocarcinomas, genetic testing for individuals with GEJ adenocarcinomas may be considered to better inform prognostication, treatment decisions, and future cancer risk.

摘要

背景

胃食管交界处(GEJ)腺癌是一种预后不良的罕见癌症。赋予 GEJ 腺癌易感性的遗传因素尚未确定。

方法

我们分析了 23381 名接受肿瘤-正常测序的癌症患者的种系检测结果,其中 312 名患者患有 GEJ 腺癌。对 GEJ 腺癌的基因组谱和临床病理特征进行了分析。使用经过验证的短干扰 RNA 对 GEJ、食管和胃腺癌细胞系中的 ATM 和 ATR 进行沉默。所有统计检验均为双侧检验。

结果

在 312 名患者中发现了 18 名(5.8%)存在致病性或可能致病性 ATM 变异,并且在所有(16 个中的 16 个)具有足够肿瘤含量的样本中均检测到 ATM 野生型等位基因的杂合性丢失导致 ATM 双等位基因失活。种系 ATM 突变的 GEJ 腺癌大多缺乏 TP53 的体细胞突变,更有可能存在 MDM2 扩增,并且具有统计学意义上更少的体细胞单核苷酸变异(2.0 个突变/Mb 与 7.9 个突变/Mb;P <.001)。与 ATM 野生型 GEJ 腺癌患者相比,种系 ATM 突变的 GEJ 腺癌患者接受根治性切除术的比例更高(10[100%]与 92[86.8%],P =.04;Fisher 确切检验)。在分析的模型中观察到 ATM 短干扰 RNA 沉默与 ATR 之间的合成致死相互作用。

结论

我们的结果表明,ATM 中的种系致病性变异驱动 GEJ 腺癌的发生,并且可能导致不同的临床表型。鉴于种系 ATM 突变的 GEJ 腺癌的高患病率,可能需要对 GEJ 腺癌患者进行遗传检测,以更好地预测预后、治疗决策和未来的癌症风险。

https://cdn.ncbi.nlm.nih.gov/pmc/blobs/e26b/9086803/df871518a1f6/djac024f1.jpg

文献AI研究员

20分钟写一篇综述,助力文献阅读效率提升50倍。

立即体验

用中文搜PubMed

大模型驱动的PubMed中文搜索引擎

马上搜索

文档翻译

学术文献翻译模型,支持多种主流文档格式。

立即体验