Suppr超能文献

滋养外胚层向侵袭性合体滋养层的分化是在人类胚胎植入过程中由子宫内膜上皮细胞促进的。

Trophectoderm differentiation to invasive syncytiotrophoblast is promoted by endometrial epithelial cells during human embryo implantation.

机构信息

Faculty of Biology, Medicine and Health, Division of Developmental Biology and Medicine, Maternal and Fetal Health Research Centre, School of Medical Sciences, Saint Mary's Hospital, Manchester Academic Health Sciences Centre, University of Manchester, Manchester, UK.

Maternal and Fetal Health Research Centre, Saint Mary's Hospital, Manchester University NHS Foundation Trust, Manchester Academic Health Sciences Centre, Manchester, UK.

出版信息

Hum Reprod. 2022 Apr 1;37(4):777-792. doi: 10.1093/humrep/deac008.

Abstract

STUDY QUESTION

How does the human embryo breach the endometrial epithelium at implantation?

SUMMARY ANSWER

Embryo attachment to the endometrial epithelium promotes the formation of multinuclear syncytiotrophoblast from trophectoderm, which goes on to breach the epithelial layer.

WHAT IS KNOWN ALREADY

A significant proportion of natural conceptions and assisted reproduction treatments fail due to unsuccessful implantation. The trophectoderm lineage of the embryo attaches to the endometrial epithelium before breaching this barrier to implant into the endometrium. Trophectoderm-derived syncytiotrophoblast has been observed in recent in vitro cultures of peri-implantation embryos, and historical histology has shown invasive syncytiotrophoblast in embryos that have invaded beyond the epithelium, but the cell type mediating invasion of the epithelial layer at implantation is unknown.

STUDY DESIGN, SIZE, DURATION: Fresh and frozen human blastocyst-stage embryos (n = 46) or human trophoblast stem cell (TSC) spheroids were co-cultured with confluent monolayers of the Ishikawa endometrial epithelial cell line to model the epithelial phase of implantation in vitro. Systems biology approaches with published transcriptomic datasets were used to model the epithelial phase of implantation in silico.

PARTICIPANTS/MATERIALS, SETTING, METHODS: Human embryos surplus to treatment requirements were consented for research. Day 6 blastocysts were co-cultured with Ishikawa cell layers until Day 8, and human TSC spheroids modelling blastocyst trophectoderm were co-cultured with Ishikawa cell layers for 48 h. Embryo and TSC morphology was assessed by immunofluorescence microscopy, and TSC differentiation by real-time quantitative PCR (RT-qPCR) and ELISA. Single-cell human blastocyst transcriptomes, and bulk transcriptomes of TSC and primary human endometrial epithelium were used to model the trophectoderm-epithelium interaction in silico. Hypernetworks, pathway analysis, random forest machine learning and RNA velocity were employed to identify gene networks associated with implantation.

MAIN RESULTS AND THE ROLE OF CHANCE

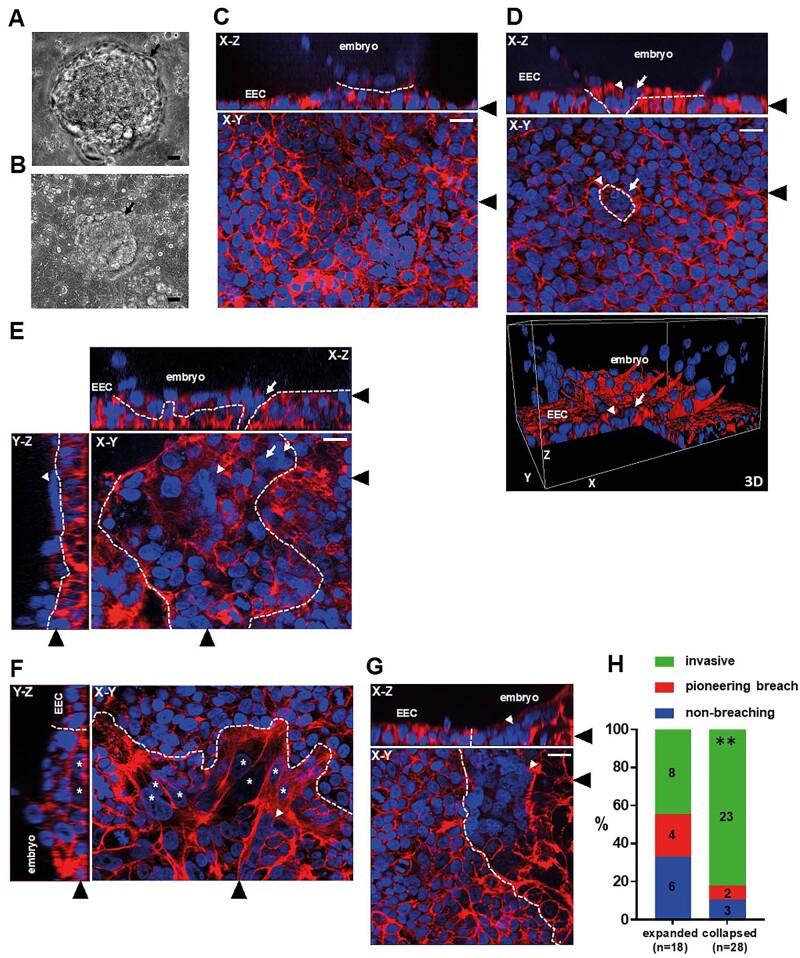
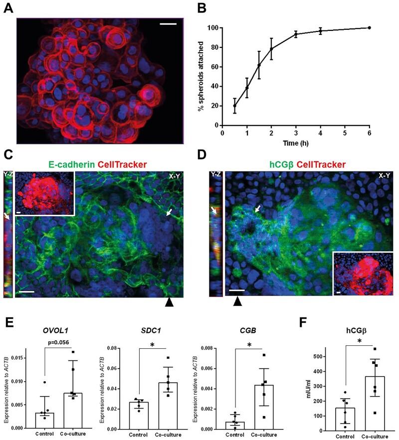
The majority of embryos co-cultured with Ishikawa cell layers from Day 6 to 8 breached the epithelial layer (37/46), and syncytiotrophoblast was seen in all of these. Syncytiotrophoblast was observed at the embryo-epithelium interface before breaching, and syncytiotrophoblast mediated all pioneering breaching events observed (7/7 events). Multiple independent syncytiotrophoblast regions were seen in 26/46 embryos, suggesting derivation from different regions of trophectoderm. Human TSC spheroids co-cultured with Ishikawa layers also exhibited syncytiotrophoblast formation upon invasion into the epithelium. RT-qPCR comparison of TSC spheroids in isolated culture and co-culture demonstrated epithelium-induced upregulation of syncytiotrophoblast genes CGB (P = 0.03) and SDC1 (P = 0.008), and ELISA revealed the induction of hCGβ secretion (P = 0.03). Secretory-phase primary endometrial epithelium surface transcriptomes were used to identify trophectoderm surface binding partners to model the embryo-epithelium interface. Hypernetwork analysis established a group of 25 epithelium-interacting trophectoderm genes that were highly connected to the rest of the trophectoderm transcriptome, and epithelium-coupled gene networks in cells of the polar region of the trophectoderm exhibited greater connectivity (P < 0.001) and more organized connections (P < 0.0001) than those in the mural region. Pathway analysis revealed a striking similarity with syncytiotrophoblast differentiation, as 4/6 most highly activated pathways upon TSC-syncytiotrophoblast differentiation (false discovery rate (FDR < 0.026)) were represented in the most enriched pathways of epithelium-coupled gene networks in both polar and mural trophectoderm (FDR < 0.001). Random forest machine learning also showed that 80% of the endometrial epithelium-interacting trophectoderm genes identified in the hypernetwork could be quantified as classifiers of TSC-syncytiotrophoblast differentiation. This multi-model approach suggests that invasive syncytiotrophoblast formation from both polar and mural trophectoderm is promoted by attachment to the endometrial epithelium to enable embryonic invasion.

LARGE SCALE DATA

No omics datasets were generated in this study, and those used from previously published studies are cited.

LIMITATIONS, REASONS FOR CAUTION: In vitro and in silico models may not recapitulate the dynamic embryo-endometrial interactions that occur in vivo. The influence of other cellular compartments in the endometrium, including decidual stromal cells and leukocytes, was not represented in these models.

WIDER IMPLICATIONS OF THE FINDINGS

Understanding the mechanism of human embryo breaching of the epithelium and the gene networks involved is crucial to improve implantation success rates after assisted reproduction. Moreover, early trophoblast lineages arising at the epithelial phase of implantation form the blueprint for the placenta and thus underpin foetal growth trajectories, pregnancy health and offspring health.

STUDY FUNDING/COMPETING INTEREST(S): This work was funded by grants from Wellbeing of Women, Diabetes UK, the NIHR Local Comprehensive Research Network and Manchester Clinical Research Facility, and the Department of Health Scientist Practitioner Training Scheme. None of the authors has any conflict of interest to declare.

摘要

研究问题

胚胎在着床时如何突破子宫内膜上皮?

总结答案

胚胎附着在子宫内膜上皮促进滋养外胚层形成多核合胞滋养层,进而突破上皮层。

已知情况

由于植入失败,相当一部分自然受孕和辅助生殖治疗失败。胚胎的滋养外胚层谱系在突破屏障植入子宫内膜之前附着在子宫内膜上皮上。在最近的植入前胚胎体外培养中观察到滋养外胚层衍生的合胞滋养层,历史组织学显示已经侵入上皮层之外的胚胎中存在侵袭性合胞滋养层,但介导上皮层突破的细胞类型尚不清楚。

研究设计、规模、持续时间:新鲜和冷冻的人类囊胚期胚胎(n=46)或人类滋养层干细胞(TSC)球体与 Ishikawa 子宫内膜上皮细胞系的单层共培养,以模拟体外植入的上皮阶段。使用已发表的转录组数据集的系统生物学方法进行了体内植入的上皮阶段的模拟。

参与者/材料、设置、方法:征得治疗要求剩余胚胎的同意进行研究。将第 6 天的囊胚与 Ishikawa 细胞层共培养至第 8 天,将模拟囊胚滋养外胚层的人类 TSC 球体与 Ishikawa 细胞层共培养 48 小时。通过免疫荧光显微镜评估胚胎和 TSC 形态,通过实时定量 PCR(RT-qPCR)和 ELISA 评估 TSC 分化。使用单细胞人类胚胎转录组和 TSC 和原代人子宫内膜上皮的批量转录组,以体内模拟滋养外胚层-上皮相互作用。超网络、途径分析、随机森林机器学习和 RNA 速度用于鉴定与植入相关的基因网络。

主要结果和机会的作用

大多数与 Ishikawa 细胞层从第 6 天到第 8 天共培养的胚胎突破了上皮层(37/46),并且所有这些胚胎中都观察到合胞滋养层。在突破之前,在胚胎-上皮界面观察到合胞滋养层,并且观察到所有先驱突破事件都是由合胞滋养层介导的(7/7 个事件)。在 26/46 个胚胎中观察到多个独立的合胞滋养层区域,表明它们源自滋养外胚层的不同区域。与 Ishikawa 层共培养的人类 TSC 球体在侵入上皮层时也表现出合胞滋养层的形成。在分离培养和共培养的 TSC 球体的 RT-qPCR 比较中,发现上皮诱导上调合胞滋养层基因 CGB(P=0.03)和 SDC1(P=0.008),ELISA 显示 hCGβ分泌的诱导(P=0.03)。使用分泌期原发性子宫内膜上皮表面转录组来鉴定与滋养外胚层结合的上皮结合伴侣,以模拟胚胎-上皮界面。超网络分析建立了一组 25 个与上皮相互作用的滋养外胚层基因,这些基因与滋养外胚层转录组的其余部分高度连接,并且在滋养外胚层极区的上皮偶联基因网络表现出更大的连接(P<0.001)和更有组织的连接(P<0.0001),而在壁区则没有。途径分析显示,与 TSC 合胞滋养层分化非常相似,因为在 TSC-合胞滋养层分化时最活跃的 6 个途径中的 4 个(错误发现率(FDR<0.026))在极区和壁区滋养外胚层的上皮偶联基因网络中最丰富的途径中得到了代表(FDR<0.001)。随机森林机器学习还表明,在超网络中鉴定的 80%的与子宫内膜上皮相互作用的滋养外胚层基因可以作为 TSC-合胞滋养层分化的分类器进行量化。这种多模型方法表明,来自极区和壁区的侵袭性合胞滋养层的形成是通过附着在子宫内膜上皮上促进胚胎侵袭来实现的。

大规模数据

本研究未生成任何组学数据集,引用了之前发表研究中的数据集。

局限性、谨慎的原因:体外和体内模型可能无法再现体内发生的动态胚胎-子宫内膜相互作用。子宫内膜中其他细胞区室的影响,包括蜕膜基质细胞和白细胞,未在这些模型中得到体现。

研究结果的更广泛意义

了解胚胎突破上皮的机制和涉及的基因网络对于提高辅助生殖后的着床成功率至关重要。此外,在植入的上皮阶段早期出现的滋养外胚层谱系为胎盘形成奠定了基础,从而为胎儿生长轨迹、妊娠健康和后代健康奠定了基础。

研究资助/利益冲突:这项工作得到了 Wellbeing of Women、糖尿病英国、NIHR 地方综合研究网络和曼彻斯特临床研究设施以及卫生部科学家从业者培训计划的资助。所有作者均无利益冲突声明。

https://cdn.ncbi.nlm.nih.gov/pmc/blobs/a461/9398450/e0c5644ff9ea/deac008f1.jpg

文献AI研究员

20分钟写一篇综述,助力文献阅读效率提升50倍。

立即体验

用中文搜PubMed

大模型驱动的PubMed中文搜索引擎

马上搜索

文档翻译

学术文献翻译模型,支持多种主流文档格式。

立即体验