Suppr超能文献

TERB1 MYB 结构域抑制减数分裂前期 I 中端粒的磨损。

The TERB1 MYB domain suppresses telomere erosion in meiotic prophase I.

机构信息

Department of Chemistry and Molecular Biology, University of Gothenburg, Gothenburg SE-41390, Sweden.

Department of Molecular, Cellular, and Developmental Biology, University of Michigan, Ann Arbor, MI 48109, USA; Program in Chemical Biology, University of Michigan, Ann Arbor, MI 48109, USA.

出版信息

Cell Rep. 2022 Jan 25;38(4):110289. doi: 10.1016/j.celrep.2021.110289.

Abstract

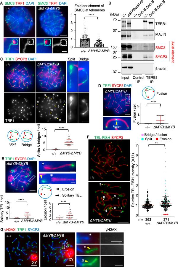
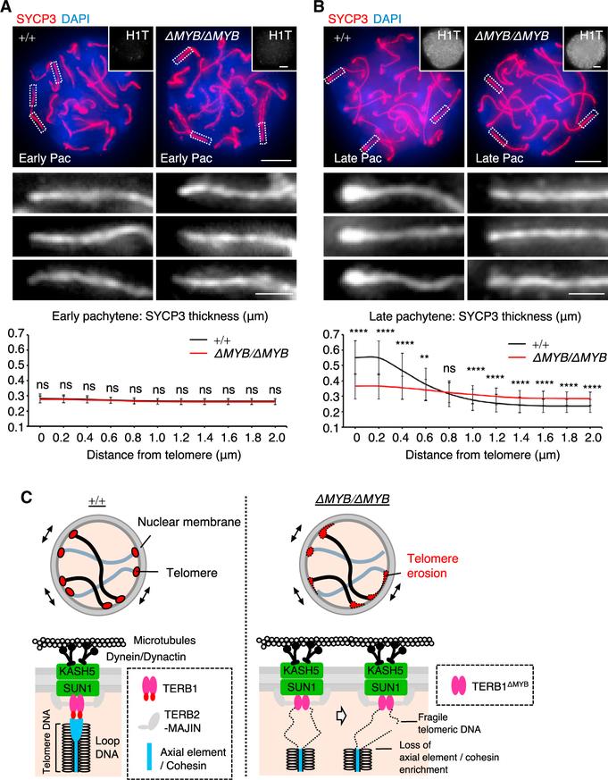
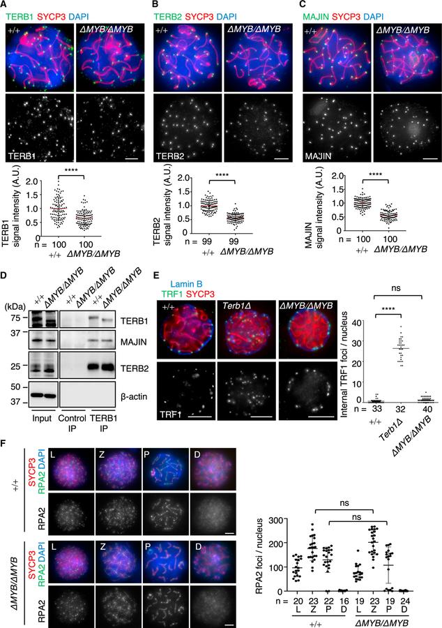
The meiosis-specific telomere-binding protein TERB1 anchors telomeres to the nuclear envelope and drives chromosome movements for the pairing of homologous chromosomes. TERB1 has an MYB-like DNA-binding (MYB) domain, which is a hallmark of telomeric DNA-binding proteins. Here, we demonstrate that the TERB1 MYB domain has lost its canonical DNA-binding activity. The analysis of Terb1 point mutant mice expressing TERB1 lacking its MYB domain showed that the MYB domain is dispensable for telomere localization of TERB1 and the downstream TERB2-MAJIN complex, the promotion of homologous pairing, and even fertility. Instead, the TERB1 MYB domain regulates the enrichment of cohesin and promotes the remodeling of axial elements in the early-to-late pachytene transition, which suppresses telomere erosion. Considering its conservation across metazoan phyla, the TERB1 MYB domain is likely to be important for the maintenance of telomeric DNA and thus for genomic integrity by suppressing meiotic telomere erosion over long evolutionary timescales.

摘要

减数分裂特异性端粒结合蛋白 TERB1 将端粒锚定在核膜上,并驱动染色体运动,以实现同源染色体的配对。TERB1 具有 MYB 样 DNA 结合(MYB)结构域,这是端粒结合蛋白的标志。在这里,我们证明了 TERB1 MYB 结构域已经失去了其典型的 DNA 结合活性。对表达缺乏 MYB 结构域的 TERB1 的 Terb1 点突变小鼠的分析表明,MYB 结构域对于 TERB1 和下游的 TERB2-MAJIN 复合物的端粒定位、同源配对的促进,甚至是生育能力都是可有可无的。相反,TERB1 MYB 结构域调节着黏着蛋白的富集,并促进了早到晚粗线期转变过程中轴丝元件的重塑,从而抑制了端粒的磨损。考虑到其在后生动物门中的保守性,TERB1 MYB 结构域可能对端粒 DNA 的维持很重要,从而通过在长的进化时间尺度上抑制减数分裂中端粒的磨损来维持基因组的完整性。

https://cdn.ncbi.nlm.nih.gov/pmc/blobs/35dd/8867601/3f9b3d326b83/nihms-1774732-f0002.jpg

文献AI研究员

20分钟写一篇综述,助力文献阅读效率提升50倍。

立即体验

用中文搜PubMed

大模型驱动的PubMed中文搜索引擎

马上搜索

文档翻译

学术文献翻译模型,支持多种主流文档格式。

立即体验