Suppr超能文献

METTL3通过以mA - YTHDF2依赖的方式调节IFIT2的表达来促进肝内胆管癌的进展。

METTL3 promotes intrahepatic cholangiocarcinoma progression by regulating IFIT2 expression in an mA-YTHDF2-dependent manner.

作者信息

Xu Qiong-Cong, Tien Yi-Chih, Shi Yin-Hao, Chen Siyun, Zhu Ying-Qin, Huang Xi-Tai, Huang Chen-Song, Zhao Wei, Yin Xiao-Yu

机构信息

Department of Pancreato-Biliary Surgery, The First Affiliated Hospital of Sun Yat-sen University, Guangzhou, 510080, China.

Key Laboratory of Stem Cells and Tissue Engineering (Sun Yat-sen University), Ministry of Education, Guangzhou, 510080, China.

出版信息

Oncogene. 2022 Mar;41(11):1622-1633. doi: 10.1038/s41388-022-02185-1. Epub 2022 Jan 29.

Abstract

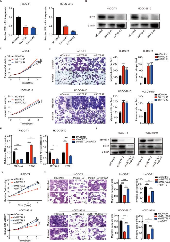
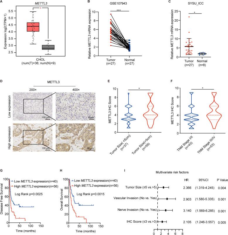
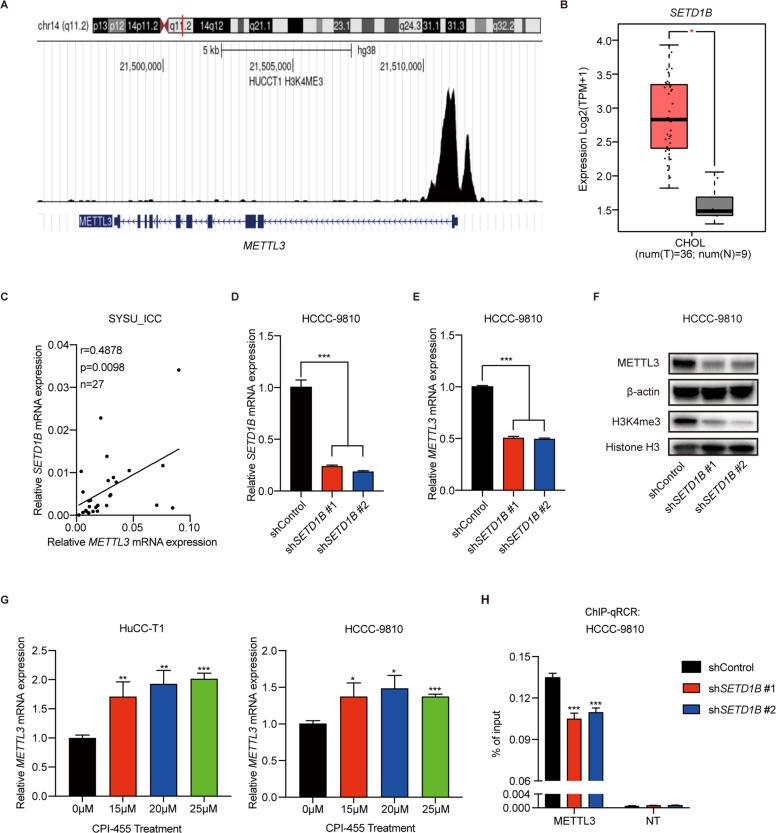
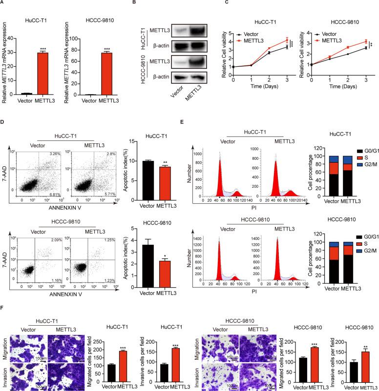
N6-methyladenosine (mA) RNA methylation has recently been found involving in regulatory mechanism of the tumor progression. Our aim was to explore the biological function and clinical significance of the mA methyltransferase METTL3 in intrahepatic cholangiocarcinoma (ICC). In this study, we revealed that METTL3 was upregulated and predicted poor prognosis of patients with ICC. Multivariate regression analysis demonstrated that METTL3 expression was an independent predictor for overall survival in patients with ICC. Moreover, METTL3 knockdown inhibited ICC progression, while METTL3 overexpression showed the opposite effect. METTL3 inhibitor STM2457 also showed anti-tumor effect in ICC. Mechanistically, METTL3 transcription was driven by H3K4me3 activation. Upregulation of METTL3 mediated mA modification of IFIT2 mRNA and accelerated IFIT2 mRNA decay in a YTHDF2-dependent manner, which promoted the development of ICC and lead to poorer prognosis. In summary, our findings revealed that H3K4me3 activation-driven METTL3 transcription promotes ICC progression by YTHDF2-mediated IFIT2 mRNA degradation, suggesting that METTL3 may serve as a potential target for human ICC therapy.

摘要

N6-甲基腺苷(m⁶A)RNA甲基化最近被发现参与肿瘤进展的调控机制。我们的目的是探讨m⁶A甲基转移酶METTL3在肝内胆管癌(ICC)中的生物学功能及临床意义。在本研究中,我们发现METTL3表达上调且预测ICC患者预后不良。多因素回归分析表明,METTL3表达是ICC患者总生存的独立预测因素。此外,敲低METTL3可抑制ICC进展,而过表达METTL3则显示相反作用。METTL3抑制剂STM2457在ICC中也显示出抗肿瘤作用。机制上,METTL3转录由H3K4me3激活驱动。METTL3上调介导IFIT2 mRNA的m⁶A修饰,并以YTHDF2依赖的方式加速IFIT2 mRNA降解,从而促进ICC发展并导致预后较差。总之,我们的研究结果表明,H3K4me3激活驱动的METTL3转录通过YTHDF2介导的IFIT2 mRNA降解促进ICC进展,提示METTL3可能成为人类ICC治疗的潜在靶点。

https://cdn.ncbi.nlm.nih.gov/pmc/blobs/ebc3/8913368/38fdf7adaf2b/41388_2022_2185_Fig1_HTML.jpg

文献AI研究员

20分钟写一篇综述,助力文献阅读效率提升50倍。

立即体验

用中文搜PubMed

大模型驱动的PubMed中文搜索引擎

马上搜索

文档翻译

学术文献翻译模型,支持多种主流文档格式。

立即体验