Suppr超能文献

肉桂醛通过抑制 Pi3k/Akt 信号通路下调 Sept9 抑制胶质瘤进展。

Cinnamaldehyde Downregulation of Sept9 Inhibits Glioma Progression through Suppressing Hif-1 via the Pi3k/Akt Signaling Pathway.

机构信息

Department of Neurosurgery, Jiangxi Provincial People's Hospital Affiliated to Nanchang University, Nanchang 330006, China.

Department of Neurosurgery, Yichun Second People's Hospital, Yichun 336000, China.

出版信息

Dis Markers. 2022 Jan 19;2022:6530934. doi: 10.1155/2022/6530934. eCollection 2022.

Abstract

PURPOSE

Cinnamaldehyde (CA) is the main ingredient in cinnamon, and it has been proven to have an inhibitory effect on many different tumor types. However, it lacks effect on glioma. This paper explores the effect CA has on glioma cells U87 and U251 at the cellular and molecular levels.

METHODS

The relationship between Hif-1 and Sept9 was found by CGGA. Cell Viability Assay (CCK8) was made to detect the proliferation ability. The scratch experiment and the transwell experiment were applied to the migration and invasion ability. Annexin V-FITC/PI were used to detect the cell apoptosis. Western blotting was used to determine the specified protein level.

RESULTS

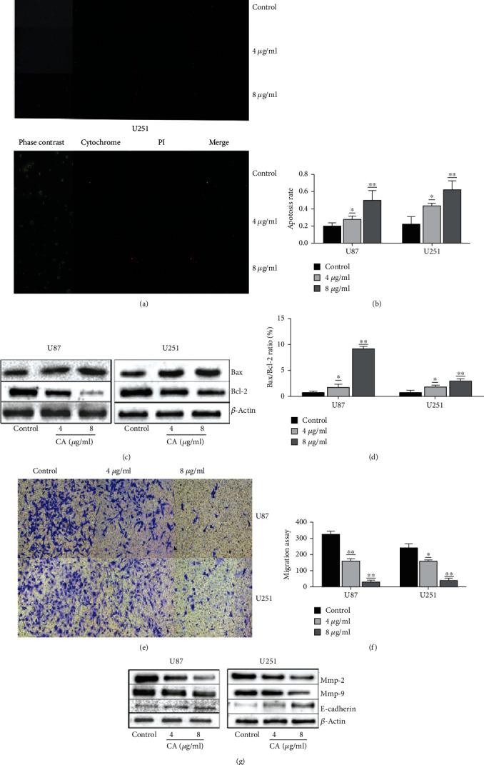
Cell proliferation assay results revealed CA to inhibit the proliferation of glioma cells in a dose-dependent manner. It promoted apoptosis for upregulating the expression of Bax and downregulating the expression of Bcl-2. Wound Healing Assay and transwell test found CA to have anti-invasion ability and that it upregulated the expression of E-cadherin and downregulated the expressions of MMP-2 and MMP-9. The molecular mechanism was studied from a tumor microenvironment (TME) perspective. Pi3k inhibitor (LY294002) was used for interfering with cells, and the results found CA to demonstrate a similar effect. Hif-1 and Sept9 expressions were inhibited, and Akt and p-Akt were also inhibited. By using CoCl to make hypoxia, CA was discovered to inhibit the high expression of Hif-1 and Sept9, demonstrating a correlation with the Pi3k/Akt pathway. It is suggested that the mechanism of Sept9 under hypoxia regulation can be realized through the Pi3k/Akt pathway.

CONCLUSIONS

This study proves for the first time that CA is an effective drug for inhibiting the proliferation of glioma through Sept9 and reveals Sept9 to be related to the Pi3k/Akt pathway in terms of tumor microenvironment, providing a molecular basis for the further study of CA in glioma treatment.

摘要

目的

肉桂醛(CA)是肉桂的主要成分,已被证明对多种不同类型的肿瘤具有抑制作用。然而,它对神经胶质瘤没有作用。本文探讨了 CA 对神经胶质瘤细胞 U87 和 U251 的细胞和分子水平的影响。

方法

通过 CGGA 发现 Hif-1 和 Sept9 之间的关系。细胞活力测定(CCK8)用于检测增殖能力。划痕实验和 Transwell 实验用于检测迁移和侵袭能力。Annexin V-FITC/PI 用于检测细胞凋亡。Western blot 用于确定指定的蛋白质水平。

结果

细胞增殖实验结果表明,CA 呈剂量依赖性抑制神经胶质瘤细胞的增殖。它通过上调 Bax 的表达和下调 Bcl-2 的表达促进细胞凋亡。划痕实验和 Transwell 实验发现 CA 具有抗侵袭能力,上调 E-cadherin 的表达,下调 MMP-2 和 MMP-9 的表达。从肿瘤微环境(TME)的角度研究了分子机制。使用 Pi3k 抑制剂(LY294002)干扰细胞,结果发现 CA 表现出类似的作用。抑制 Hif-1 和 Sept9 的表达,同时抑制 Akt 和 p-Akt。通过使用 CoCl2 制造缺氧,发现 CA 抑制 Hif-1 和 Sept9 的高表达,与 Pi3k/Akt 途径相关。这表明在缺氧调节下 Sept9 的机制可以通过 Pi3k/Akt 途径来实现。

结论

本研究首次证明 CA 通过 Sept9 是一种有效抑制神经胶质瘤增殖的药物,并表明 Sept9 在肿瘤微环境方面与 Pi3k/Akt 途径有关,为 CA 在神经胶质瘤治疗中的进一步研究提供了分子基础。

https://cdn.ncbi.nlm.nih.gov/pmc/blobs/96dd/8791712/2141164bd3e8/DM2022-6530934.001.jpg

文献AI研究员

20分钟写一篇综述,助力文献阅读效率提升50倍。

立即体验

用中文搜PubMed

大模型驱动的PubMed中文搜索引擎

马上搜索

文档翻译

学术文献翻译模型,支持多种主流文档格式。

立即体验