Suppr超能文献

奥密克戎变异株的融合性和致病性减弱。

Attenuated fusogenicity and pathogenicity of SARS-CoV-2 Omicron variant.

机构信息

Department of Microbiology and Immunology, Graduate School of Medicine, Hokkaido University, Sapporo, Japan.

Division of Systems Virology, Department of Infectious Disease Control, International Research Center for Infectious Diseases, The Institute of Medical Science, The University of Tokyo, Tokyo, Japan.

出版信息

Nature. 2022 Mar;603(7902):700-705. doi: 10.1038/s41586-022-04462-1. Epub 2022 Feb 1.

Abstract

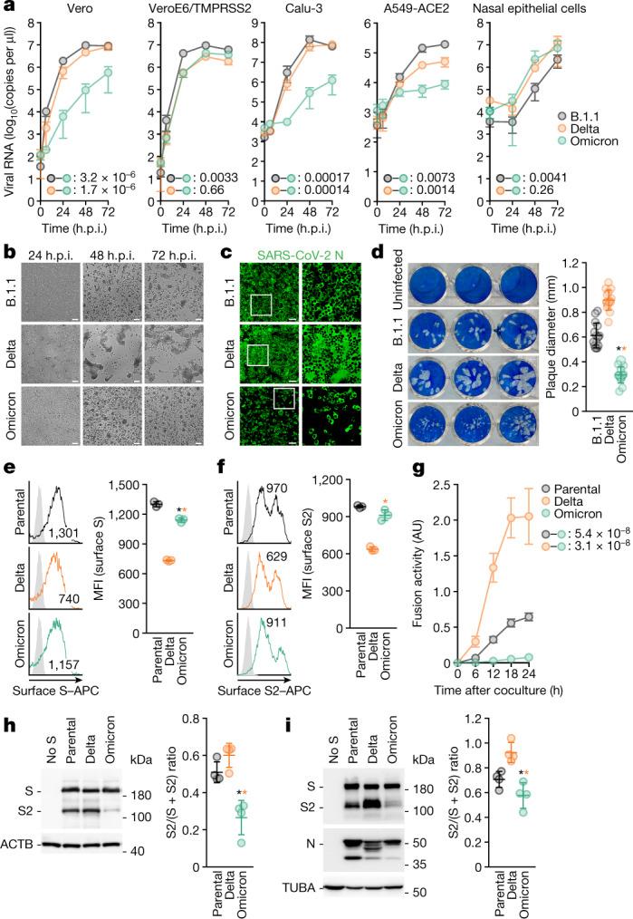
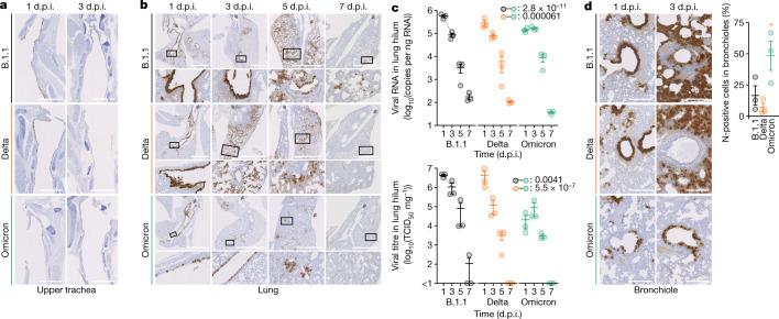
The emergence of the Omicron variant of SARS-CoV-2 is an urgent global health concern. In this study, our statistical modelling suggests that Omicron has spread more rapidly than the Delta variant in several countries including South Africa. Cell culture experiments showed Omicron to be less fusogenic than Delta and than an ancestral strain of SARS-CoV-2. Although the spike (S) protein of Delta is efficiently cleaved into two subunits, which facilitates cell-cell fusion, the Omicron S protein was less efficiently cleaved compared to the S proteins of Delta and ancestral SARS-CoV-2. Furthermore, in a hamster model, Omicron showed decreased lung infectivity and was less pathogenic compared to Delta and ancestral SARS-CoV-2. Our multiscale investigations reveal the virological characteristics of Omicron, including rapid growth in the human population, lower fusogenicity and attenuated pathogenicity.

摘要

新冠病毒(SARS-CoV-2)奥密克戎变异株的出现是一个紧迫的全球卫生关切。在本研究中,我们的统计模型表明,奥密克戎在包括南非在内的几个国家的传播速度比德尔塔变异株更快。细胞培养实验表明,奥密克戎的融合性低于德尔塔和新冠病毒原始株。虽然德尔塔的刺突(S)蛋白可有效地切割成两个亚单位,从而促进细胞间融合,但与德尔塔和原始 SARS-CoV-2 的 S 蛋白相比,奥密克戎 S 蛋白的切割效率较低。此外,在仓鼠模型中,奥密克戎与德尔塔和原始 SARS-CoV-2 相比,肺部感染性降低,致病性减弱。我们的多尺度研究揭示了奥密克戎的病毒学特征,包括在人群中的快速增长、较低的融合性和减弱的致病性。

https://cdn.ncbi.nlm.nih.gov/pmc/blobs/42e0/8942852/f86979d9459d/41586_2022_4462_Fig1_HTML.jpg

文献AI研究员

20分钟写一篇综述,助力文献阅读效率提升50倍。

立即体验

用中文搜PubMed

大模型驱动的PubMed中文搜索引擎

马上搜索

文档翻译

学术文献翻译模型,支持多种主流文档格式。

立即体验