Suppr超能文献

针对 SARS-CoV-2 的超高效中和抗体,具有高度的突变抗性。

Ultrapotent neutralizing antibodies against SARS-CoV-2 with a high degree of mutation resistance.

机构信息

Guangzhou Laboratory, Guangzhou International Biotech Island, Guangzhou, China.

Innovent Biologics (Suzhou) Co., Ltd., Suzhou, Jiangsu, China.

出版信息

J Clin Invest. 2022 Feb 15;132(4). doi: 10.1172/JCI154987.

Abstract

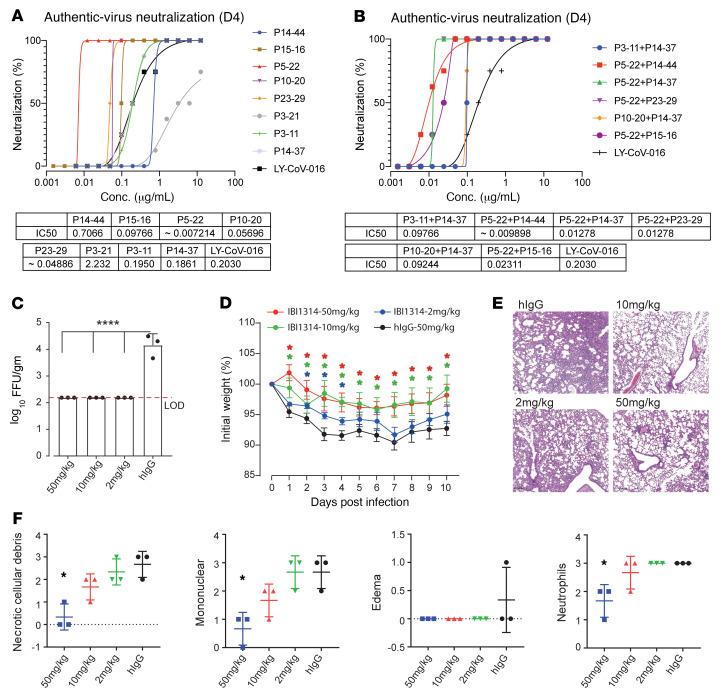
Many SARS-CoV-2 neutralizing antibodies (nAbs) lose potency against variants of concern. In this study, we developed 2 strategies to produce mutation-resistant antibodies. First, a yeast library expressing mutant receptor binding domains (RBDs) of the spike protein was utilized to screen for potent nAbs that are least susceptible to viral escape. Among the candidate antibodies, P5-22 displayed ultrahigh potency for virus neutralization as well as an outstanding mutation resistance profile. Additionally, P14-44 and P15-16 were recognized as mutation-resistant antibodies with broad betacoronavirus neutralization properties. P15-16 has only 1 binding hotspot, which is K378 in the RBD of SARS-CoV-2. The crystal structure of the P5-22, P14-44, and RBD ternary complex clarified the unique mechanisms that underlie the excellent mutation resistance profiles of these antibodies. Secondly, polymeric IgG enhanced antibody avidity by eliminating P5-22's only hotspot, residue F486 in the RBD, thereby potently blocking cell entry by mutant viruses. Structural and functional analyses of antibodies screened using both potency assays and the yeast RBD library revealed rare, ultrapotent, mutation-resistant nAbs against SARS-CoV-2.

摘要

许多 SARS-CoV-2 中和抗体(nAbs)对关注的变体失去效力。在这项研究中,我们开发了 2 种产生抗突变抗体的策略。首先,利用表达 Spike 蛋白突变受体结合域(RBD)的酵母文库筛选对病毒逃逸最不敏感的有效 nAbs。在候选抗体中,P5-22 对病毒的中和具有超高效力,并且具有出色的突变抗性特征。此外,P14-44 和 P15-16 被认为是具有广谱贝塔冠状病毒中和特性的突变抗性抗体。P15-16 仅有 1 个结合热点,即 SARS-CoV-2 的 RBD 中的 K378。P5-22、P14-44 和 RBD 三元复合物的晶体结构阐明了这些抗体具有出色的突变抗性特征的独特机制。其次,聚合 IgG 通过消除 P5-22 在 RBD 中的唯一热点残基 F486 来增强抗体的亲和力,从而有效阻止突变病毒进入细胞。使用效力测定和酵母 RBD 文库筛选的抗体的结构和功能分析揭示了针对 SARS-CoV-2 的罕见、超强、抗突变的 nAbs。

https://cdn.ncbi.nlm.nih.gov/pmc/blobs/cf0d/8843702/2079a199cbc9/jci-132-154987-g003.jpg

文献AI研究员

20分钟写一篇综述,助力文献阅读效率提升50倍。

立即体验

用中文搜PubMed

大模型驱动的PubMed中文搜索引擎

马上搜索

文档翻译

学术文献翻译模型,支持多种主流文档格式。

立即体验