Suppr超能文献

经典 Wnt 信号的组成性激活破坏脉络丛上皮细胞的命运。

Constitutive activation of canonical Wnt signaling disrupts choroid plexus epithelial fate.

机构信息

Department of Biological Sciences, Tata Institute of Fundamental Research, Mumbai, 400005, India.

Amity Institute of Neuropsychology and Neurosciences, Amity University, Noida, India.

出版信息

Nat Commun. 2022 Feb 2;13(1):633. doi: 10.1038/s41467-021-27602-z.

Abstract

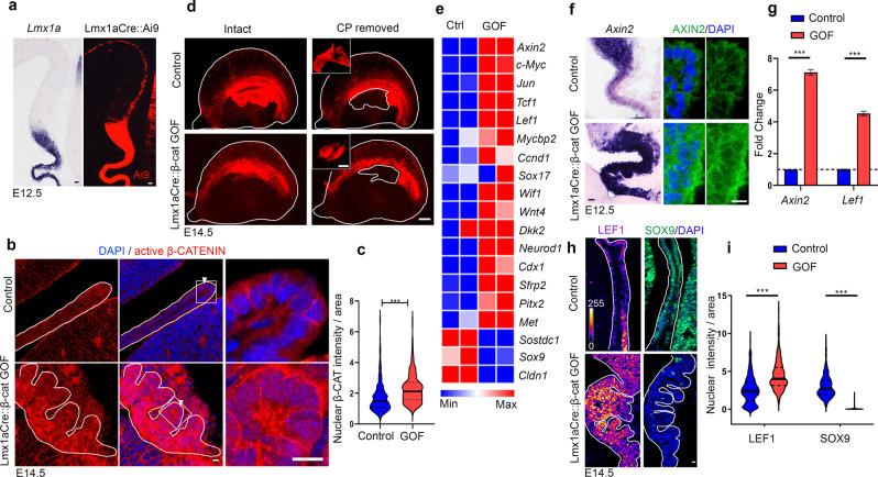
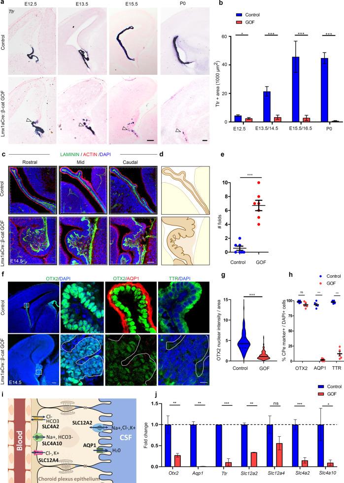
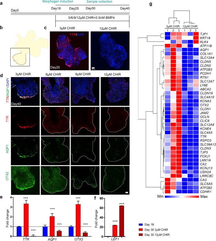
The choroid plexus secretes cerebrospinal fluid and is critical for the development and function of the brain. In the telencephalon, the choroid plexus epithelium arises from the Wnt- expressing cortical hem. Canonical Wnt signaling pathway molecules such as nuclear β-CATENIN are expressed in the mouse and human embryonic choroid plexus epithelium indicating that this pathway is active. Point mutations in human β-CATENIN are known to result in the constitutive activation of canonical Wnt signaling. In a mouse model that recapitulates this perturbation, we report a loss of choroid plexus epithelial identity and an apparent transformation of this tissue to a neuronal identity. Aspects of this phenomenon are recapitulated in human embryonic stem cell derived organoids. The choroid plexus is also disrupted when β-Catenin is conditionally inactivated. Together, our results indicate that canonical Wnt signaling is required in a precise and regulated manner for normal choroid plexus development in the mammalian brain.

摘要

脉络丛分泌脑脊液,对大脑的发育和功能至关重要。在端脑,脉络丛上皮由表达 Wnt 的皮质半球产生。核β-CATENIN 等经典 Wnt 信号通路分子在小鼠和人胚胎脉络丛上皮中表达,表明该通路是活跃的。已知人β-CATENIN 的点突变导致经典 Wnt 信号的组成性激活。在模拟这种干扰的小鼠模型中,我们报告了脉络丛上皮特征的丧失,以及该组织向神经元特征的明显转化。这种现象的某些方面在人胚胎干细胞衍生的类器官中得到了重现。当β-Catenin 条件性失活时,脉络丛也会被破坏。总之,我们的结果表明,经典 Wnt 信号在哺乳动物大脑中正常脉络丛发育中以精确和受调控的方式发挥作用。

https://cdn.ncbi.nlm.nih.gov/pmc/blobs/577f/8810795/0b4663633a09/41467_2021_27602_Fig1_HTML.jpg

文献AI研究员

20分钟写一篇综述,助力文献阅读效率提升50倍。

立即体验

用中文搜PubMed

大模型驱动的PubMed中文搜索引擎

马上搜索

文档翻译

学术文献翻译模型,支持多种主流文档格式。

立即体验