Suppr超能文献

大规模深度多层分析阿尔茨海默病大脑揭示了在 RNA 水平未观察到的强烈蛋白质组疾病相关变化。

Large-scale deep multi-layer analysis of Alzheimer's disease brain reveals strong proteomic disease-related changes not observed at the RNA level.

机构信息

Goizueta Alzheimer's Disease Research Center, Emory University School of Medicine, Atlanta, GA, USA.

Department of Neurology, Emory University School of Medicine, Atlanta, GA, USA.

出版信息

Nat Neurosci. 2022 Feb;25(2):213-225. doi: 10.1038/s41593-021-00999-y. Epub 2022 Feb 3.

Abstract

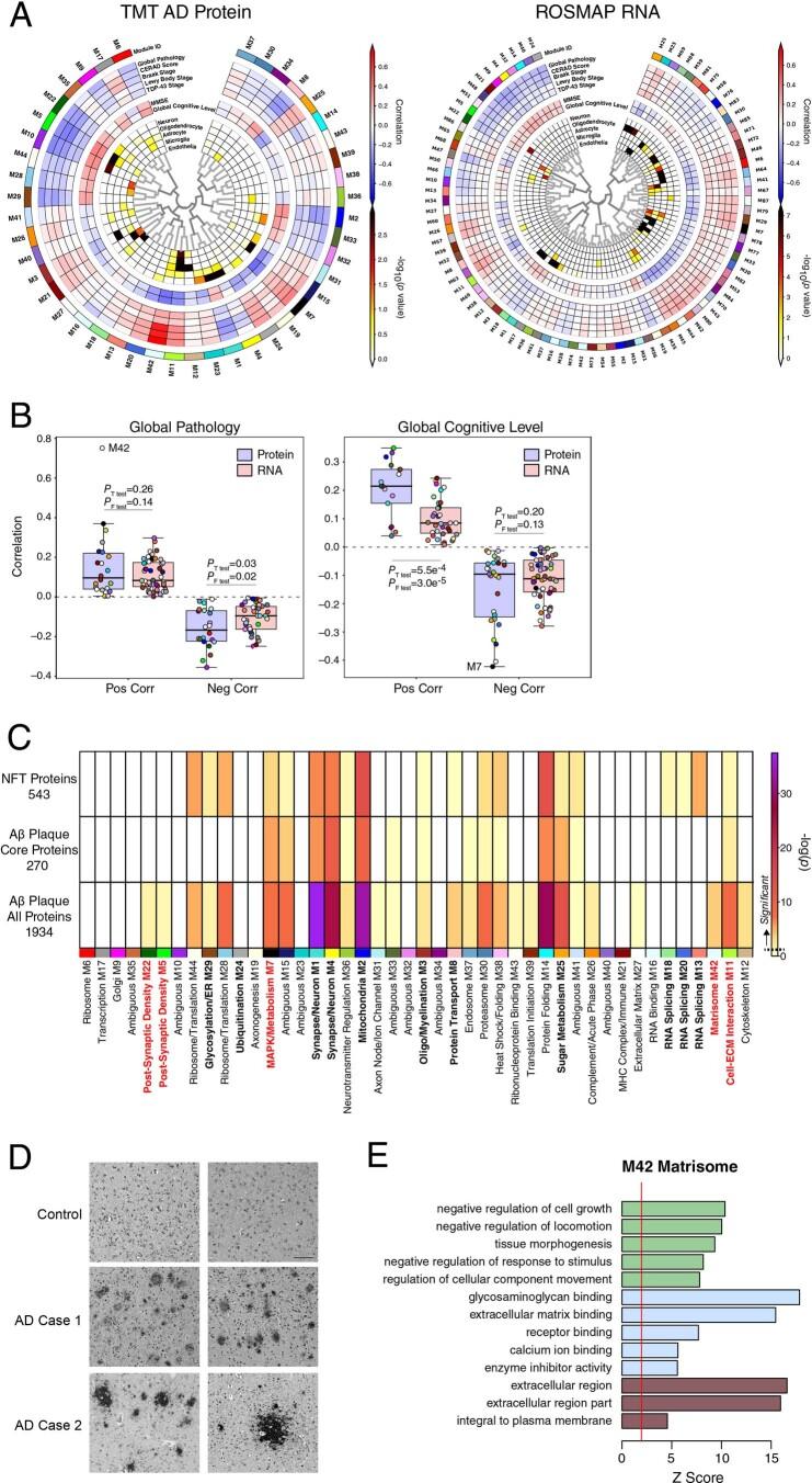
The biological processes that are disrupted in the Alzheimer's disease (AD) brain remain incompletely understood. In this study, we analyzed the proteomes of more than 1,000 brain tissues to reveal new AD-related protein co-expression modules that were highly preserved across cohorts and brain regions. Nearly half of the protein co-expression modules, including modules significantly altered in AD, were not observed in RNA networks from the same cohorts and brain regions, highlighting the proteopathic nature of AD. Two such AD-associated modules unique to the proteomic network included a module related to MAPK signaling and metabolism and a module related to the matrisome. The matrisome module was influenced by the APOE ε4 allele but was not related to the rate of cognitive decline after adjustment for neuropathology. By contrast, the MAPK/metabolism module was strongly associated with the rate of cognitive decline. Disease-associated modules unique to the proteome are sources of promising therapeutic targets and biomarkers for AD.

摘要

阿尔茨海默病(AD)大脑中紊乱的生物学过程仍不完全清楚。在这项研究中,我们分析了 1000 多个脑组织的蛋白质组,以揭示新的与 AD 相关的蛋白质共表达模块,这些模块在队列和脑区之间高度保守。近一半的蛋白质共表达模块,包括在 AD 中明显改变的模块,在来自相同队列和脑区的 RNA 网络中没有观察到,这突出了 AD 的蛋白病性质。在蛋白质组网络中存在两个与 AD 相关的独特模块,一个与 MAPK 信号和代谢有关的模块,另一个与基质体有关。基质体模块受 APOE ε4 等位基因的影响,但在调整神经病理学后与认知下降速度无关。相比之下,MAPK/代谢模块与认知下降速度密切相关。蛋白质组特有的与疾病相关的模块是 AD 有希望的治疗靶点和生物标志物的来源。

https://cdn.ncbi.nlm.nih.gov/pmc/blobs/29b0/8825285/591c3794d4c4/41593_2021_999_Fig1_HTML.jpg

文献AI研究员

20分钟写一篇综述,助力文献阅读效率提升50倍。

立即体验

用中文搜PubMed

大模型驱动的PubMed中文搜索引擎

马上搜索

文档翻译

学术文献翻译模型,支持多种主流文档格式。

立即体验