Suppr超能文献

联合交感神经和细胞毒性T淋巴细胞相关蛋白4(CTLA-4)阻断通过靶向浸润性T细胞抑制小鼠黑色素瘤生长。

Combinatorial sympathetic and cytotoxic T-lymphocyte-associated protein 4 (CTLA-4) blockades inhibit the murine melanoma growth by targeting infiltrating T cells.

作者信息

Wang Bin, Xu Zhifang, Sunthamala Nuchsupha, Yaguchi Tomonori, Huang Jin, Kawakami Yutaka, Gong Yinan, Tang Huiling, Li Shanshan, Guo Yi, Guo Yongming, Jinushi Masahisa

机构信息

Research Center of Experimental Acupuncture Science, Tianjin University of Traditional Chinese Medicine, Tianjin, China.

Tianjin Medical University Cancer Institute and Hospital, National Clinical Research Center for Cancer, Key Laboratory of Cancer Prevention and Therapy, Tianjin's Clinical Research Center for Cancer, Tianjin, China.

出版信息

Transl Cancer Res. 2021 Feb;10(2):899-913. doi: 10.21037/tcr-20-2738.

Abstract

BACKGROUND

Failure of the proliferation and infiltration of tumor-specific T cells in tumor site has been considered as one of important reasons induce the inefficiencies of immune checkpoint therapies in advanced cancers. Therefore, we aimed to demonstrate how combinatorial sympathetic and cytotoxic T-lymphocyte-associated protein 4 (CTLA-4) blockade affects the tumor growth of melanoma-bearing mice and potential mechanisms.

METHODS

Tumor growth was measured and the infiltrating immune cell populations were observed with flow cytometry in B16-F10 melanoma-bearing mice treated with combined sympathetic and immune checkpoint blockade, using anti-CTLA-4 antibodies. The expression of adrenergic receptors was investigated in human peripheral blood mononuclear cells and their subpopulations, and the proliferation of T cell subsets was detected when stimulated by norepinephrine and its antagonists.

RESULTS

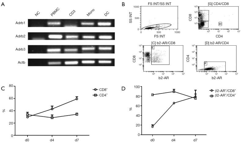
B16-F10 tumor growth was associated with infiltrating CD8 T cells. Combinatorial sympathetic and CTLA-4 blockade inhibited tumor growth and enhanced CD8 infiltration. Meanwhile, all β1, β2 and β3 adrenergic receptors were found to be expressed in human peripheral blood mononuclear cells, activated T cells, monocytes, and monocyte-induced dendritic cells. β2-adrenergic receptors were expressed in most CD4 T cells with increased expression in activated CD8 T cells. Moreover, norepinephrine was able to prevent CD4 T cell proliferation and β2-adrenergic receptor antagonists could reverse the inhibition of CD4, but not CD8 cell proliferation.

CONCLUSIONS

We conclude that the combination of sympathetic and CTLA-4 inhibitors is more effective for inhibiting melanoma progression than a single treatment and might enhance the infiltration of T cells in the tumor site, offering a novel therapeutic approach for immune checkpoint targeting.

摘要

背景

肿瘤特异性T细胞在肿瘤部位的增殖和浸润失败被认为是晚期癌症免疫检查点治疗无效的重要原因之一。因此,我们旨在证明交感神经与细胞毒性T淋巴细胞相关蛋白4(CTLA-4)联合阻断如何影响荷黑素瘤小鼠的肿瘤生长及潜在机制。

方法

使用抗CTLA-4抗体,对荷B16-F10黑素瘤小鼠进行交感神经与免疫检查点联合阻断治疗,通过流式细胞术测量肿瘤生长并观察浸润的免疫细胞群体。研究人外周血单核细胞及其亚群中肾上腺素能受体的表达,并在去甲肾上腺素及其拮抗剂刺激下检测T细胞亚群的增殖。

结果

B16-F10肿瘤生长与浸润的CD8 T细胞相关。交感神经与CTLA-4联合阻断抑制肿瘤生长并增强CD8浸润。同时,发现所有β1、β2和β3肾上腺素能受体在人外周血单核细胞、活化T细胞、单核细胞和单核细胞诱导的树突状细胞中均有表达。β2肾上腺素能受体在大多数CD4 T细胞中表达,在活化的CD8 T细胞中表达增加。此外,去甲肾上腺素能够阻止CD4 T细胞增殖,β2肾上腺素能受体拮抗剂可逆转对CD4而非CD8细胞增殖的抑制。

结论

我们得出结论,交感神经抑制剂与CTLA-4抑制剂联合使用比单一治疗更有效地抑制黑素瘤进展,可能增强T细胞在肿瘤部位的浸润,为免疫检查点靶向提供一种新的治疗方法。

https://cdn.ncbi.nlm.nih.gov/pmc/blobs/8e25/8798308/7416c64a1b48/tcr-10-02-899-f1.jpg

文献AI研究员

20分钟写一篇综述,助力文献阅读效率提升50倍。

立即体验

用中文搜PubMed

大模型驱动的PubMed中文搜索引擎

马上搜索

文档翻译

学术文献翻译模型,支持多种主流文档格式。

立即体验