Suppr超能文献

核仁纺锤体相关蛋白1(NUSAP1)促进肝癌细胞增殖。

Nucleolar spindle associated protein 1 (NUSAP1) facilitates proliferation of hepatocellular carcinoma cells.

作者信息

Hou Sinan, Hua Lei, Wang Weidong, Li Mengjie, Xu Linfeng

机构信息

Department of Interventional Radiology, Sun Yat-sen Memorial Hospital, Sun Yat-sen University, Guangzhou 510120, China.

Guangdong Provincial Key Laboratory of Malignant Tumor Epigenetics and Gene Regulation, Sun Yat-sen Memorial Hospital, Sun Yat-sen University, Guangzhou 510120, China.

出版信息

Transl Cancer Res. 2019 Sep;8(5):2113-2120. doi: 10.21037/tcr.2019.09.28.

Abstract

BACKGROUND

The most fundamental characteristic of cancer cells is abnormal proliferation, which is partly due to deregulation of cell cycle. Nucleolar spindle associated protein 1 (NUSAP1) is originally identified as microtubule and chromosome binding protein and takes an important role in chromosome segregation fidelity. Recent studies have been documented that NUSAP1 is associated with the progression of several cancers. However, its expressions and functions are unclear in hepatocellular carcinoma (HCC).

METHODS

qPCR and western blotting were used to examine NUSAP1 levels in fresh paired HCC tissues and corresponding adjacent normal liver tissues (ANT). MTT and colony formation assay were performed to evaluate whether NUSAP1 can influence the proliferation of HCC cells. Anchorage-independent growth assay was implemented to detect the effect of NUSAP1 on tumorigenicity capacity. Flow cytometry, qPCR and western blotting assay were used to clarify the detailed mechanisms that NUSAP1 accelerates the capability for cell proliferation and tumorigenicity.

RESULTS

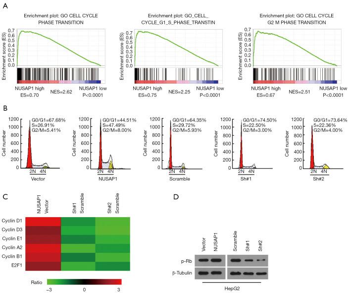
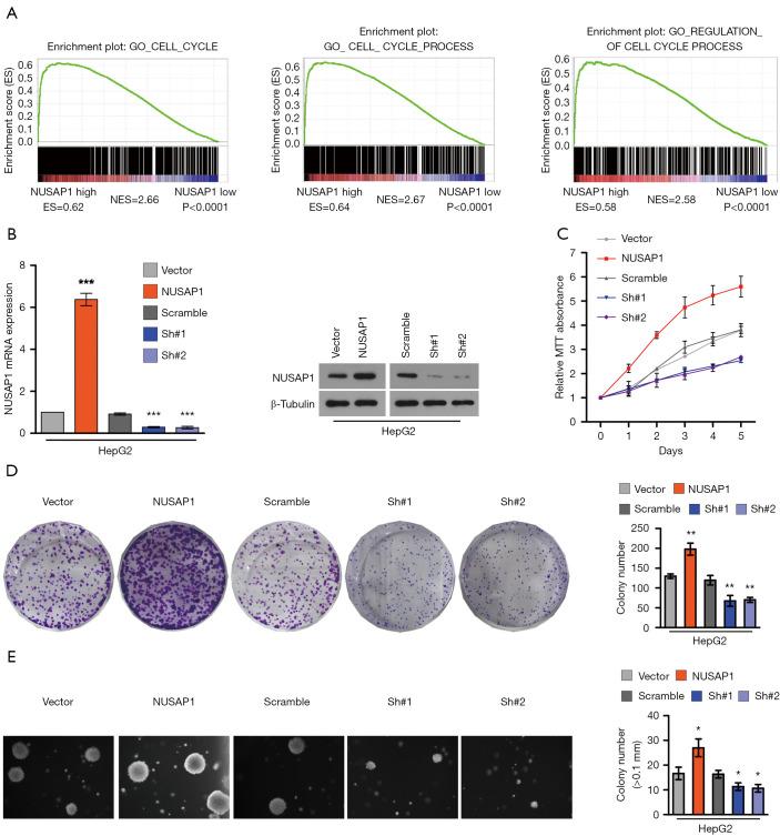
Firstly, we analyzed the availably public dataset The Cancer Genome Atlas (TCGA), and discovered that NUSAP1 is dramatically upregulated in HCC tissues and closely correlated with poor prognosis of patients suffering HCC, which was confirmed in fresh HCC tissues and ANT. Subsequently, cell function assay illustrated that the upregulation of NUSAP1 facilitates proliferation and tumorigenicity capacity of HCC cells. Besides, molecular experiments suggested that NUSAP1 promotes cell cycle transition of HCC cells.

CONCLUSIONS

In summary, the above results inferred that NUSAP1 takes an indispensable role in cell cycle progression. And it might be served as a novel prognostic factor in HCC.

摘要

背景

癌细胞最基本的特征是异常增殖,这部分归因于细胞周期的失调。核仁纺锤体相关蛋白1(NUSAP1)最初被鉴定为微管和染色体结合蛋白,在染色体分离保真度中起重要作用。最近的研究表明,NUSAP1与几种癌症的进展有关。然而,其在肝细胞癌(HCC)中的表达和功能尚不清楚。

方法

采用qPCR和蛋白质印迹法检测新鲜配对的肝癌组织和相应的癌旁正常肝组织(ANT)中NUSAP1的水平。进行MTT和集落形成试验,以评估NUSAP1是否能影响肝癌细胞的增殖。进行非锚定依赖性生长试验,以检测NUSAP1对致瘤能力的影响。采用流式细胞术、qPCR和蛋白质印迹法,阐明NUSAP1促进细胞增殖和致瘤能力的详细机制。

结果

首先,我们分析了公开可用的数据集癌症基因组图谱(TCGA),发现NUSAP1在肝癌组织中显著上调,并且与肝癌患者的不良预后密切相关,这在新鲜肝癌组织和ANT中得到了证实。随后,细胞功能试验表明,NUSAP1的上调促进了肝癌细胞的增殖和致瘤能力。此外,分子实验表明,NUSAP1促进了肝癌细胞的细胞周期转变。

结论

综上所述,上述结果推断NUSAP1在细胞周期进程中起不可或缺的作用。并且它可能作为肝癌的一种新的预后因素。

https://cdn.ncbi.nlm.nih.gov/pmc/blobs/5c19/8798742/5abff2d75a88/tcr-08-05-2113-f1.jpg

文献AI研究员

20分钟写一篇综述,助力文献阅读效率提升50倍。

立即体验

用中文搜PubMed

大模型驱动的PubMed中文搜索引擎

马上搜索

文档翻译

学术文献翻译模型,支持多种主流文档格式。

立即体验