Suppr超能文献

比较 IL-15 或 IL-12/15/18 刺激的原代 NK 细胞或 NK 细胞系来源的细胞外囊泡的特征和肿瘤靶向特性。

Comparison of characteristics and tumor targeting properties of extracellular vesicles derived from primary NK cells or NK-cell lines stimulated with IL-15 or IL-12/15/18.

机构信息

Department of Pharmacology, Institute of Clinical Medicine, University of Oslo, Oslo, Norway.

Department of Pharmacology, Clinic of Laboratory Medicine, Oslo University Hospital, Oslo, Norway.

出版信息

Cancer Immunol Immunother. 2022 Sep;71(9):2227-2238. doi: 10.1007/s00262-022-03161-0. Epub 2022 Feb 4.

Abstract

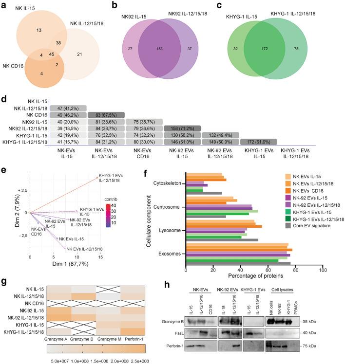
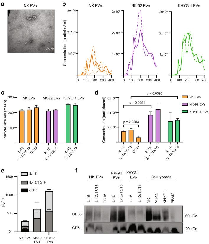
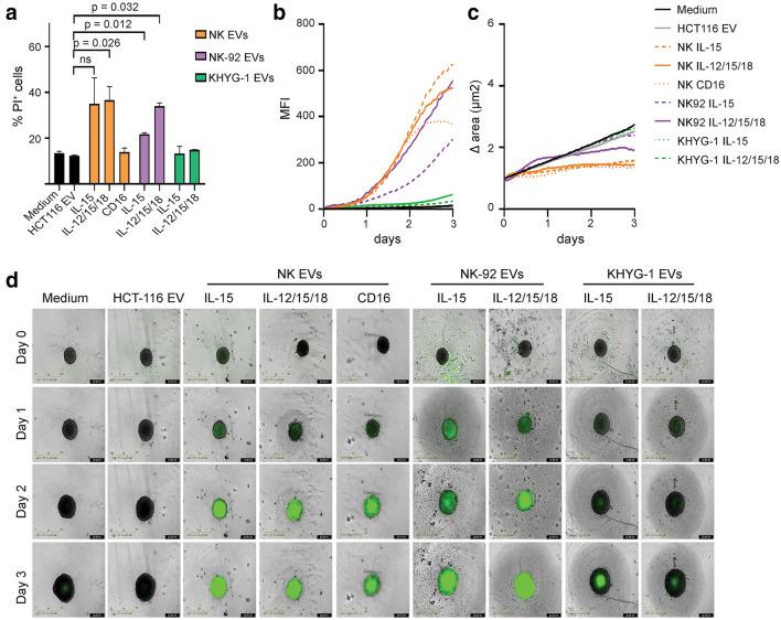
NK cell-based therapies have shown promise for hematological cancer forms, but their use against solid tumors is hampered by their poor ability to infiltrate the tumor. NK cells release extracellular vesicles (EVs) containing cytolytic proteins, indicating that NK-cell derived EVs may have therapeutic potential. In this study, we compared the tumor-targeting potential of EVs derived from either primary NK cells or the NK cell lines NK-92 and KHYG-1 cultured in IL-15 alone or in combination with IL-12 and IL-18. Primary NK cells were also stimulated through the activating receptor CD16. Tumor cell apoptosis was measured using a panel of human colon, melanoma, glioblastoma, prostate, breast, and ovarian tumor cell line spheroids. NK cells or NK-92 cells stimulated with IL-12, IL-15, and IL-18 generated EVs with higher efficiency than EVs from resting cells, although similar amounts of EVs were produced under both conditions. Proteomic analysis indicated similar distribution of cytolytic proteins in EVs from primary NK cells and NK-92, but lower levels in KHYG-1 EVs that translated into poor capacity for KHYG-1 EVs at targeting tumor cell lines. Further, we show that CD16-stimulated NK cells release low amounts of EVs devoid of cytolytic proteins. Importantly, EVs from cytokine-stimulated NK cells penetrate into the spheroid core, and tumor spheroid susceptibility to NK-cell derived EVs was linked to differential expression of the NKG2D ligands MICA/B, which was blocked with an anti-NKG2D antibody. We conclude that EVs from activated primary NK cells or NK-92 cells has the best potential to infiltrate and target solid tumors.

摘要

自然杀伤细胞(NK)疗法已显示出在血液系统癌症治疗方面的应用前景,但由于其在肿瘤组织中浸润能力差,其在实体瘤治疗中的应用受到限制。NK 细胞会释放含有细胞毒性蛋白的细胞外囊泡(EVs),这表明 NK 细胞衍生的 EVs 可能具有治疗潜力。在这项研究中,我们比较了源自原代 NK 细胞或 NK 细胞系 NK-92 和 KHYG-1 的 EVs 在单独或联合使用白细胞介素-15(IL-15)、白细胞介素-12(IL-12)和白细胞介素-18(IL-18)培养条件下对肿瘤的靶向潜力。我们还通过激活受体 CD16 对原代 NK 细胞进行刺激。使用一组人类结肠、黑色素瘤、神经胶质瘤、前列腺、乳腺和卵巢肿瘤细胞系球体,测量肿瘤细胞凋亡。与静止细胞产生的 EVs 相比,经 IL-12、IL-15 和 IL-18 刺激的 NK 细胞或 NK-92 细胞产生 EVs 的效率更高,尽管在这两种条件下产生的 EVs 数量相似。蛋白质组学分析表明,原代 NK 细胞和 NK-92 细胞来源的 EVs 中细胞毒性蛋白分布相似,但 KHYG-1 细胞来源的 EVs 中细胞毒性蛋白水平较低,这导致 KHYG-1 细胞来源的 EVs 靶向肿瘤细胞系的能力较差。此外,我们发现 CD16 刺激的 NK 细胞释放少量缺乏细胞毒性蛋白的 EVs。重要的是,细胞因子刺激的 NK 细胞来源的 EVs 能够渗透到球体核心,并且肿瘤球体对 NK 细胞来源的 EVs 的敏感性与 NKG2D 配体 MICA/B 的差异表达有关,用抗 NKG2D 抗体可以阻断这种表达。我们得出结论,激活的原代 NK 细胞或 NK-92 细胞来源的 EVs 具有最好的潜力渗透和靶向实体瘤。

https://cdn.ncbi.nlm.nih.gov/pmc/blobs/5a4e/10991255/6ba405868ced/262_2022_3161_Fig1_HTML.jpg

文献AI研究员

20分钟写一篇综述,助力文献阅读效率提升50倍。

立即体验

用中文搜PubMed

大模型驱动的PubMed中文搜索引擎

马上搜索

文档翻译

学术文献翻译模型,支持多种主流文档格式。

立即体验