Suppr超能文献

获得性抗丝裂原活化蛋白激酶(MAPK)靶向治疗耐药赋予黑色素瘤免疫逃逸的肿瘤微环境及对免疫治疗的交叉耐药性。

Acquired resistance to anti-MAPK targeted therapy confers an immune-evasive tumor microenvironment and cross-resistance to immunotherapy in melanoma.

作者信息

Haas Lisa, Elewaut Anais, Gerard Camille L, Umkehrer Christian, Leiendecker Lukas, Pedersen Malin, Krecioch Izabela, Hoffmann David, Novatchkova Maria, Kuttke Mario, Neumann Tobias, da Silva Ines Pires, Witthock Harriet, Cuendet Michel A, Carotta Sebastian, Harrington Kevin J, Zuber Johannes, Scolyer Richard A, Long Georgina V, Wilmott James S, Michielin Olivier, Vanharanta Sakari, Wiesner Thomas, Obenauf Anna C

机构信息

Research Institute of Molecular Pathology, Vienna Biocenter, Vienna, Austria.

Department of Oncology, Lausanne University Hospital, Lausanne, Switzerland.

出版信息

Nat Cancer. 2021 Jul;2(7):693-708. doi: 10.1038/s43018-021-00221-9. Epub 2021 Jul 15.

Abstract

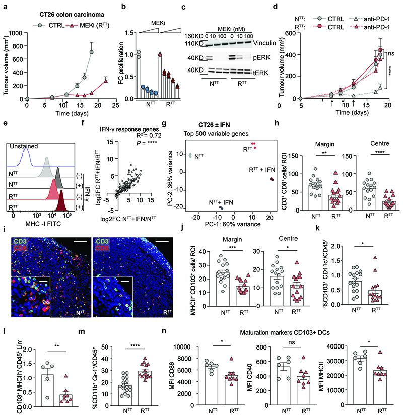
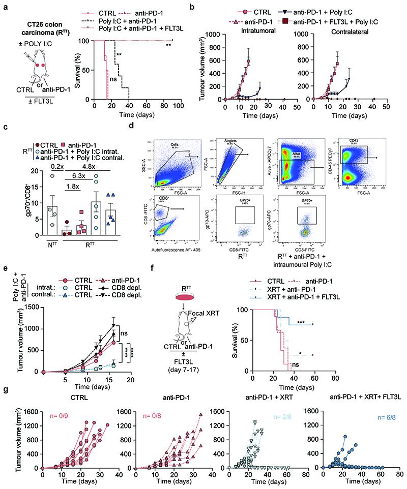
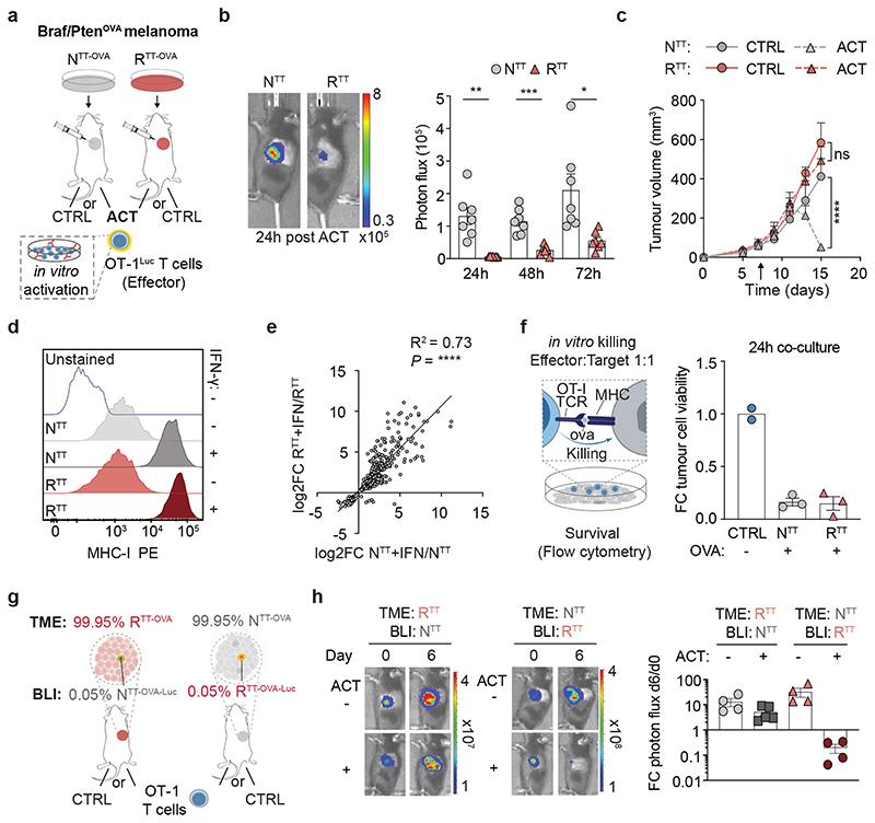
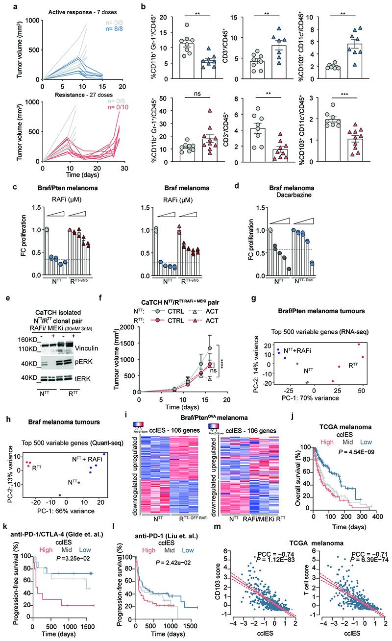
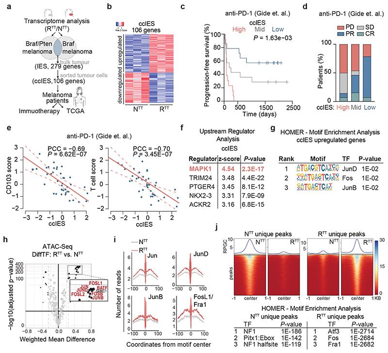
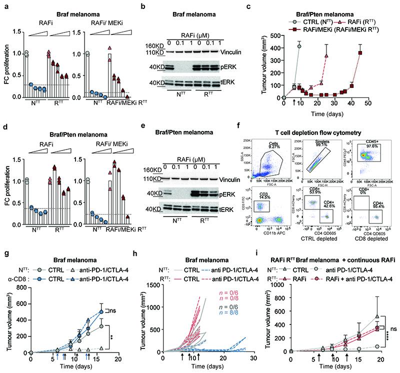
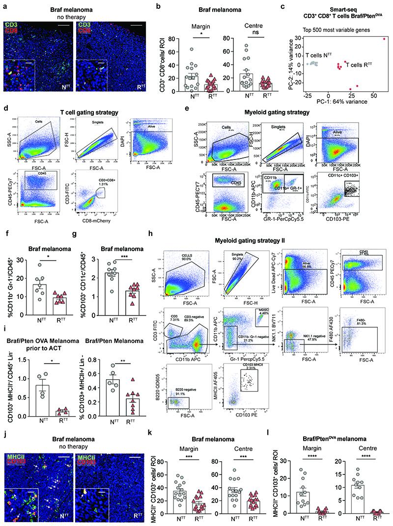
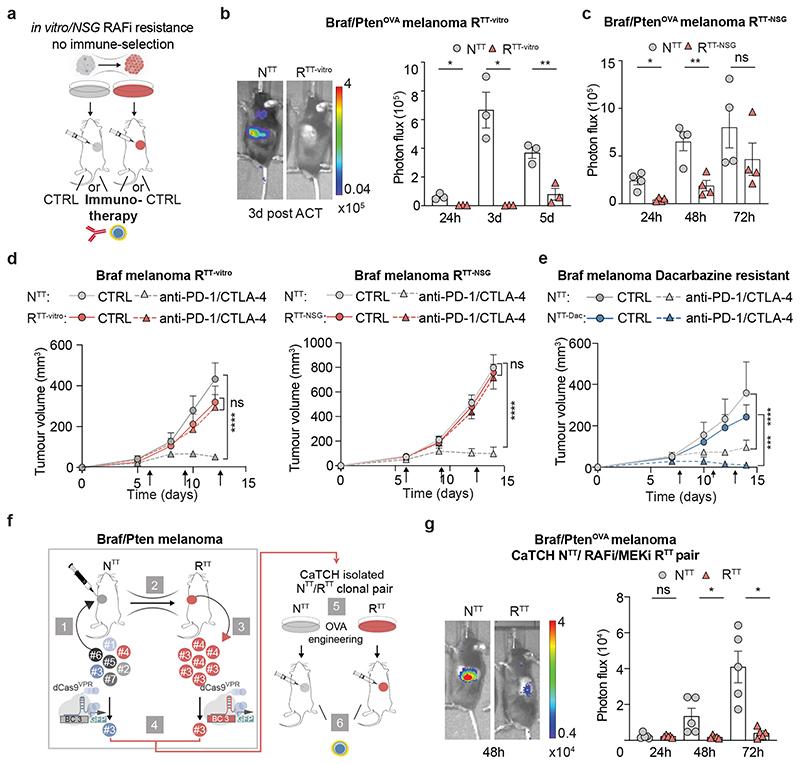
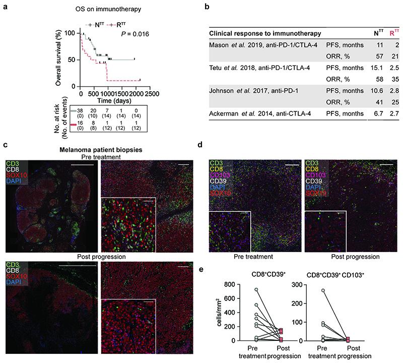
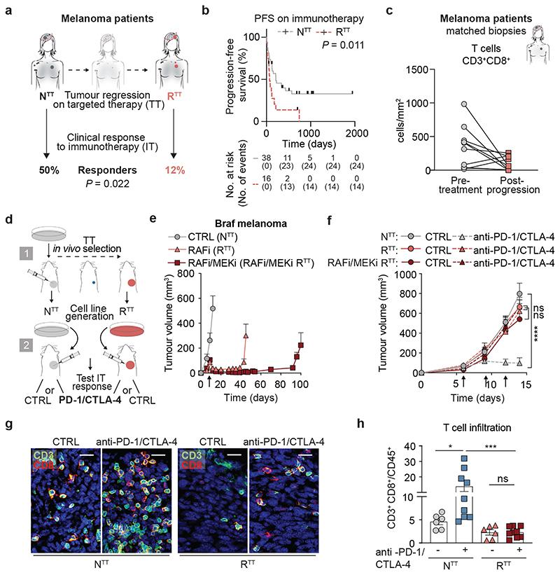
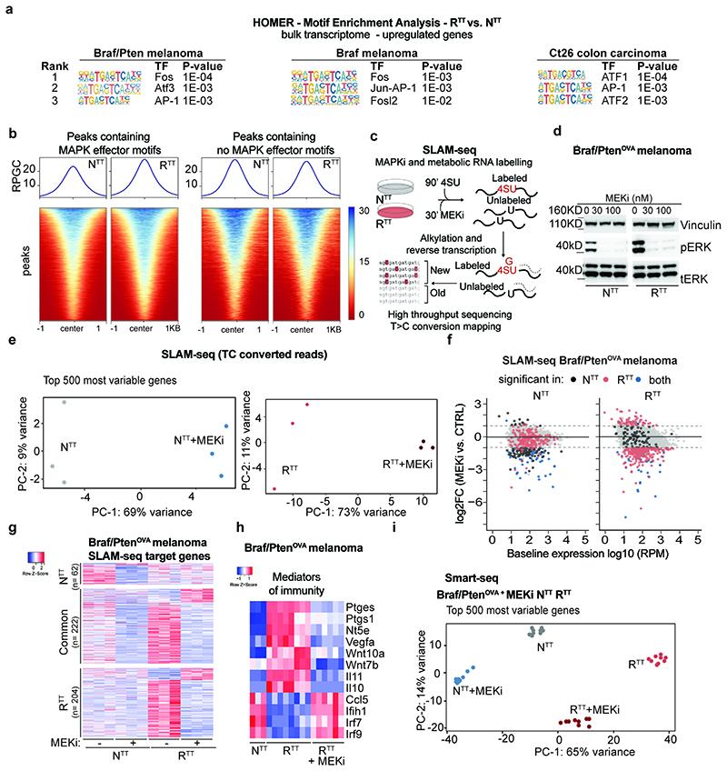
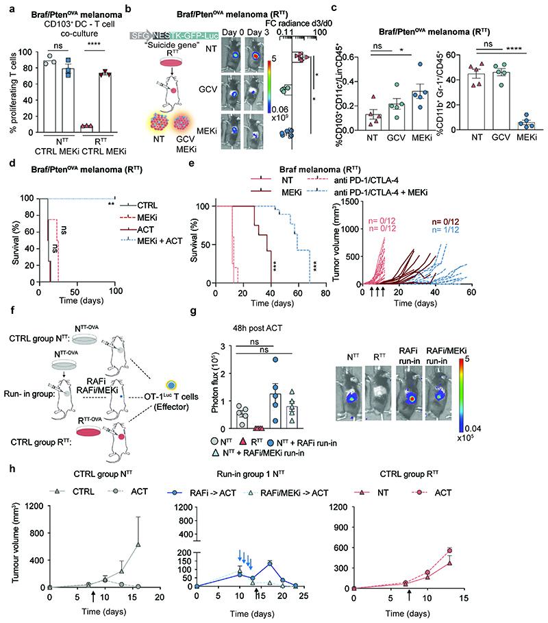
How targeted therapies and immunotherapies shape tumors, and thereby influence subsequent therapeutic responses, is poorly understood. In the present study, we show, in melanoma patients and mouse models, that when tumors relapse after targeted therapy with MAPK pathway inhibitors, they are cross-resistant to immunotherapies, despite the different modes of action of these therapies. We find that cross-resistance is mediated by a cancer cell-instructed, immunosuppressive tumor microenvironment that lacks functional CD103 dendritic cells, precluding an effective T cell response. Restoring the numbers and functionality of CD103 dendritic cells can re-sensitize cross-resistant tumors to immunotherapy. Cross-resistance does not arise from selective pressure of an immune response during evolution of resistance, but from the MAPK pathway, which not only is reactivated, but also exhibits an increased transcriptional output that drives immune evasion. Our work provides mechanistic evidence for cross-resistance between two unrelated therapies, and a scientific rationale for treating patients with immunotherapy before they acquire resistance to targeted therapy.

摘要

靶向疗法和免疫疗法如何塑造肿瘤,进而影响后续的治疗反应,目前还知之甚少。在本研究中,我们在黑色素瘤患者和小鼠模型中表明,当用MAPK通路抑制剂进行靶向治疗后肿瘤复发时,尽管这些疗法的作用方式不同,但它们对免疫疗法具有交叉抗性。我们发现,交叉抗性是由癌细胞指导的免疫抑制性肿瘤微环境介导的,该微环境缺乏功能性CD103树突状细胞,从而排除了有效的T细胞反应。恢复CD103树突状细胞的数量和功能可以使交叉抗性肿瘤对免疫疗法重新敏感。交叉抗性并非源于抗性进化过程中免疫反应的选择性压力,而是源于MAPK通路,该通路不仅被重新激活,而且转录输出增加,从而驱动免疫逃逸。我们的工作为两种不相关疗法之间的交叉抗性提供了机制证据,并为在患者获得对靶向疗法的抗性之前用免疫疗法治疗患者提供了科学依据。

https://cdn.ncbi.nlm.nih.gov/pmc/blobs/7e49/7613740/b260acb885bc/EMS124720-f008.jpg

文献AI研究员

20分钟写一篇综述,助力文献阅读效率提升50倍。

立即体验

用中文搜PubMed

大模型驱动的PubMed中文搜索引擎

马上搜索

文档翻译

学术文献翻译模型,支持多种主流文档格式。

立即体验