Suppr超能文献

转录组测序揭示,MIR100HG通过靶向miR-142-5p调控CALD1基因表达,影响膀胱癌细胞进展。

MIR100HG Regulates CALD1 Gene Expression by Targeting miR-142-5p to Affect the Progression of Bladder Cancer Cells , as Revealed by Transcriptome Sequencing.

作者信息

Zhang Sheng, Wang Qin, Li Wenfeng, Chen Jinzhong

机构信息

Medical Oncology, Shanghai Cancer Center, Fudan University, Shanghai, China.

Shanghai University of Engineering Science, Shanghai, China.

出版信息

Front Mol Biosci. 2022 Jan 21;8:793493. doi: 10.3389/fmolb.2021.793493. eCollection 2021.

Abstract

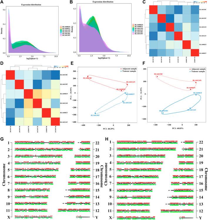
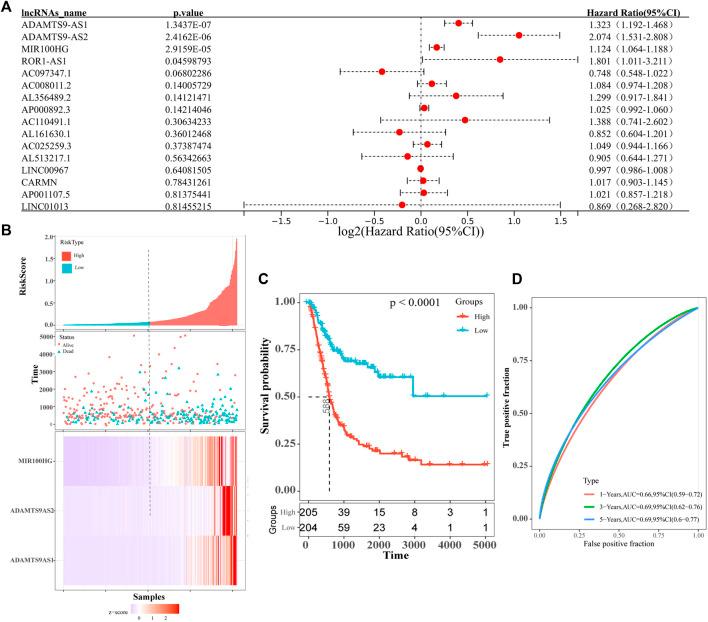
The role of long non-coding RNA (lncRNA) and competing endogenous RNAs (ceRNA) networks in bladder cancer, especially the function of lncRNA-miRNA-mRNA regulatory network in bladder cancer, are still relatively poorly understood. This research mainly used transcriptome sequencing to screen key lncRNAs and ceRNAs, explore their pathogenic mechanism in bladder cancer, and search for potential diagnostic and therapeutic targets. High-throughput transcriptome sequencing, combined with the limma package, Kaplan-Meier curve analysis, lncRNA-mRNA coexpression network, univariate Cox analysis, multivariate Cox analysis, protein-protein interaction (PPI), functional enrichment, weighed gene co-expression network analysis (WGCNA), ceRNA network and quantitative PCR (qPCR) analyses were performed to assess and screen differentially expressed lncRNAs and mRNAs. Then, the effects of MIR100HG on the proliferation, migration and invasion of the bladder cancer cell line 5,637 were evaluated using cell counting kit-8(CCK-8), wound-healing and transwell assays, respectively. A dual luciferase reporter assay was used to validate the MIR100HG/miR-142-5p and miR-142-5p/CALD1 targeting relationship, and the regulatory relationship among MIR100HG/miR-142-5p/CALD1 expression was explored using qPCR and western blot. A total of 127 differentially expressed lncRNAs and 620 differentially expressed mRNAs were screened. Based on the survival prognosis analysis, Cox analysis, lncRNA-mRNA network, PPI network and WGCNA, we obtained 3 key lncRNAs and 13 key mRNAs, as well as the MIR100HG/miR-142-5p/CALD1 key regulatory axis. qPCR results showed that compared with the adjacent tissues, the expression of MIR100HG and CALD1 was up-regulated, and the expression of miR-142-5p was down-regulated. Moreover, MIR100HG expression was positively correlated with the tumor grade and clinical grade of patients with bladder cancer. Overexpression of MIR100HG effectively promoted the proliferation, migration and invasion of 5,637 cells, inhibited the expression of miR-142-5p, and induced the expression of CALD1 in 5,637 cells. In addition, miR-142-5p inhibited CALD1 expression in bladder cancer cells through a direct association, and reversed the proliferation and CALD1 expression in 5,637 cells overexpressing of MIR100HG. MIR100HG regulates CALD1 expression by targeting miR-142-5p to inhibit the proliferation, migration and invasion of bladder cancer cells. MIR100HG is an independent prognostic factor for bladder cancer, with potential as a biomarker for the diagnosis and treatment of bladder cancer.

摘要

长链非编码RNA(lncRNA)和竞争性内源性RNA(ceRNA)网络在膀胱癌中的作用,尤其是lncRNA- miRNA- mRNA调控网络在膀胱癌中的功能,目前仍了解相对较少。本研究主要采用转录组测序筛选关键lncRNA和ceRNA,探讨它们在膀胱癌中的致病机制,并寻找潜在的诊断和治疗靶点。进行了高通量转录组测序,结合limma软件包、Kaplan-Meier曲线分析、lncRNA- mRNA共表达网络、单因素Cox分析、多因素Cox分析、蛋白质-蛋白质相互作用(PPI)、功能富集、加权基因共表达网络分析(WGCNA)、ceRNA网络和定量PCR(qPCR)分析,以评估和筛选差异表达的lncRNA和mRNA。然后,分别使用细胞计数试剂盒-8(CCK-8)、伤口愈合实验和Transwell实验评估MIR100HG对膀胱癌细胞系5637增殖、迁移和侵袭的影响。采用双荧光素酶报告基因实验验证MIR100HG/miR-142-5p和miR-142-5p/CALD1的靶向关系,并通过qPCR和蛋白质印迹法探讨MIR100HG/miR-142-5p/CALDl表达之间的调控关系。共筛选出127个差异表达的lncRNA和620个差异表达的mRNA。基于生存预后分析、Cox分析、lncRNA- mRNA网络、PPI网络和WGCNA,我们获得了3个关键lncRNA和l3个关键mRNA,以及MIR100HG/miR-142-5p/CALD1关键调控轴。qPCR结果显示,与癌旁组织相比,MIR100HG和CALD1的表达上调,miR-142-5p的表达下调。此外,MIR100HG表达与膀胱癌患者的肿瘤分级和临床分期呈正相关。MIR100HG的过表达有效促进了5637细胞的增殖、迁移和侵袭,抑制了miR-142-5p的表达,并诱导了5637细胞中CALD1的表达。此外,miR-142-5p通过直接结合抑制膀胱癌细胞中CALD1的表达,并逆转了过表达MIR100HG的5637细胞的增殖和CALD1表达。MIR100HG通过靶向miR-142-5p调节CALD1表达,从而抑制膀胱癌细胞的增殖、迁移和侵袭。MIR100HG是膀胱癌的独立预后因素,具有作为膀胱癌诊断和治疗生物标志物的潜力。

https://cdn.ncbi.nlm.nih.gov/pmc/blobs/e870/8814626/07850e76a360/fmolb-08-793493-g001.jpg

文献AI研究员

20分钟写一篇综述,助力文献阅读效率提升50倍。

立即体验

用中文搜PubMed

大模型驱动的PubMed中文搜索引擎

马上搜索

文档翻译

学术文献翻译模型,支持多种主流文档格式。

立即体验