Suppr超能文献

人类疟原虫(Plasmodium falciparum)小配子发生的活细胞荧光成像。

Live-cell fluorescence imaging of microgametogenesis in the human malaria parasite Plasmodium falciparum.

机构信息

Department of Life Sciences, Imperial College London, London, United Kingdom.

Facility for Imaging by Light Microscopy, Imperial College London, London, United Kingdom.

出版信息

PLoS Pathog. 2022 Feb 7;18(2):e1010276. doi: 10.1371/journal.ppat.1010276. eCollection 2022 Feb.

Abstract

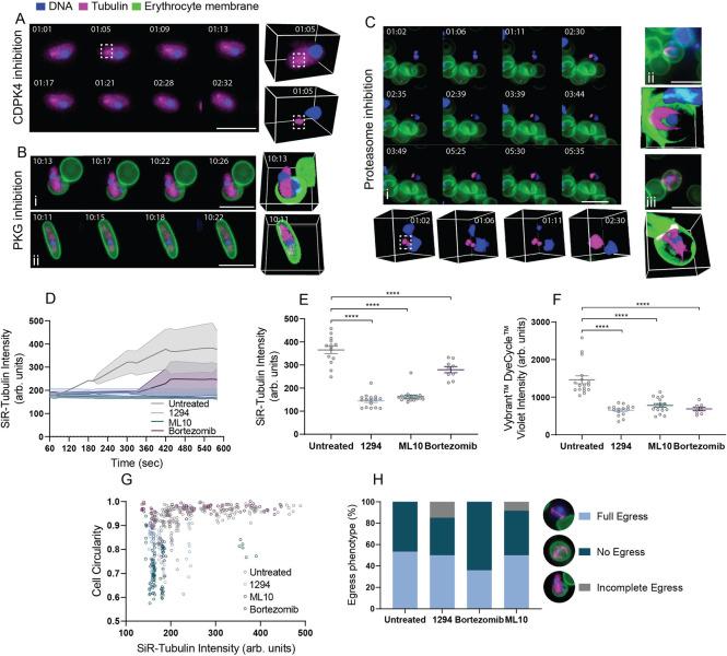
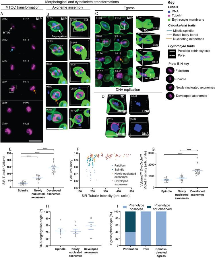
Formation of gametes in the malaria parasite occurs in the midgut of the mosquito and is critical to onward parasite transmission. Transformation of the male gametocyte into microgametes, called microgametogenesis, is an explosive cellular event and one of the fastest eukaryotic DNA replication events known. The transformation of one microgametocyte into eight flagellated microgametes requires reorganisation of the parasite cytoskeleton, replication of the 22.9 Mb genome, axoneme formation and host erythrocyte egress, all of which occur simultaneously in <20 minutes. Whilst high-resolution imaging has been a powerful tool for defining stages of microgametogenesis, it has largely been limited to fixed parasite samples, given the speed of the process and parasite photosensitivity. Here, we have developed a live-cell fluorescence imaging workflow that captures the entirety of microgametogenesis. Using the most virulent human malaria parasite, Plasmodium falciparum, our live-cell approach captured early microgametogenesis with three-dimensional imaging through time (4D imaging) and microgamete release with two-dimensional (2D) fluorescence microscopy. To minimise the phototoxic impact to parasites, acquisition was alternated between 4D fluorescence, brightfield and 2D fluorescence microscopy. Combining live-cell dyes specific for DNA, tubulin and the host erythrocyte membrane, 4D and 2D imaging together enables definition of the positioning of newly replicated and segregated DNA. This combined approach also shows the microtubular cytoskeleton, location of newly formed basal bodies, elongation of axonemes and morphological changes to the erythrocyte membrane, the latter including potential echinocytosis of the erythrocyte membrane prior to microgamete egress. Extending the utility of this approach, the phenotypic effects of known transmission-blocking inhibitors on microgametogenesis were confirmed. Additionally, the effects of bortezomib, an untested proteasomal inhibitor, revealed a clear block of DNA replication, full axoneme nucleation and elongation. Thus, as well as defining a framework for broadly investigating microgametogenesis, these data demonstrate the utility of using live imaging to validate potential targets for transmission-blocking antimalarial drug development.

摘要

疟原虫配子的形成发生在蚊子的中肠,这对寄生虫的进一步传播至关重要。雄性配子体转化为微小配子,称为微小配子发生,是一个爆炸性的细胞事件,也是已知最快的真核生物 DNA 复制事件之一。一个微小配子体转化为八个有鞭毛的微小配子需要寄生虫细胞骨架的重新组织、22.9 Mb 基因组的复制、轴丝的形成和宿主红细胞的逸出,所有这些都在不到 20 分钟内同时发生。虽然高分辨率成像一直是定义微小配子发生阶段的有力工具,但由于该过程的速度和寄生虫的光敏性,它在很大程度上仅限于固定的寄生虫样本。在这里,我们开发了一种活细胞荧光成像工作流程,可以捕获整个微小配子发生过程。使用最具毒力的人类疟疾寄生虫恶性疟原虫,我们的活细胞方法通过时间(4D 成像)进行三维成像,捕获早期微小配子发生,并通过二维(2D)荧光显微镜捕获微小配子释放。为了最大程度地减少对寄生虫的光毒性影响,在 4D 荧光、明场和 2D 荧光显微镜之间交替采集。将特异性针对 DNA、微管蛋白和宿主红细胞膜的活细胞染料结合使用,4D 和 2D 成像一起能够定义新复制和分离的 DNA 的定位。这种联合方法还显示了微管细胞骨架、新形成的基底体的位置、轴丝的伸长以及红细胞膜的形态变化,后者包括红细胞膜在微小配子逸出之前的潜在棘状变形。扩展这种方法的用途,确认了已知的阻断传播抑制剂对微小配子发生的表型影响。此外,蛋白酶体抑制剂硼替佐米的作用表明 DNA 复制被完全阻断,轴丝的核形成和伸长也完全被阻断。因此,除了定义广泛研究微小配子发生的框架外,这些数据还证明了使用活细胞成像来验证用于阻断传播的抗疟药物开发的潜在靶标的实用性。

https://cdn.ncbi.nlm.nih.gov/pmc/blobs/275f/8853644/3f53efbce1e3/ppat.1010276.g001.jpg

文献AI研究员

20分钟写一篇综述,助力文献阅读效率提升50倍。

立即体验

用中文搜PubMed

大模型驱动的PubMed中文搜索引擎

马上搜索

文档翻译

学术文献翻译模型,支持多种主流文档格式。

立即体验