Suppr超能文献

大规模基因组和转录组测序分析揭示了高活性腺嘌呤碱基编辑器在植物中诱导的突变景观。

A large-scale genome and transcriptome sequencing analysis reveals the mutation landscapes induced by high-activity adenine base editors in plants.

机构信息

State Key Laboratory for Biology of Plant Diseases and Insect Pests, Institute of Plant Protection, Chinese Academy of Agricultural Sciences, Beijing, 100193, China.

Scientific Observing and Experimental Station of Crop Pests in Guilin, Ministry of Agriculture and Rural Affairs, Guilin, 541399, China.

出版信息

Genome Biol. 2022 Feb 9;23(1):51. doi: 10.1186/s13059-022-02618-w.

Abstract

BACKGROUND

The high-activity adenine base editors (ABEs), engineered with the recently-developed tRNA adenosine deaminases (TadA8e and TadA9), show robust base editing activity but raise concerns about off-target effects.

RESULTS

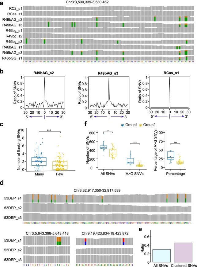
In this study, we perform a comprehensive evaluation of ABE8e- and ABE9-induced DNA and RNA mutations in Oryza sativa. Whole-genome sequencing analysis of plants transformed with four ABEs, including SpCas9n-TadA8e, SpCas9n-TadA9, SpCas9n-NG-TadA8e, and SpCas9n-NG-TadA9, reveal that ABEs harboring TadA9 lead to a higher number of off-target A-to-G (A>G) single-nucleotide variants (SNVs), and that those harboring CRISPR/SpCas9n-NG lead to a higher total number of off-target SNVs in the rice genome. An analysis of the T-DNAs carrying the ABEs indicates that the on-target mutations could be introduced before and/or after T-DNA integration into plant genomes, with more off-target A>G SNVs forming after the ABEs had integrated into the genome. Furthermore, we detect off-target A>G RNA mutations in plants with high expression of ABEs but not in plants with low expression of ABEs. The off-target A>G RNA mutations tend to cluster, while off-target A>G DNA mutations rarely clustered.

CONCLUSION

Our findings that Cas proteins, TadA variants, temporal expression of ABEs, and expression levels of ABEs contribute to ABE specificity in rice provide insight into the specificity of ABEs and suggest alternative ways to increase ABE specificity besides engineering TadA variants.

摘要

背景

高活性腺嘌呤碱基编辑器(ABE),由最近开发的 tRNA 腺苷脱氨酶(TadA8e 和 TadA9)构建,具有强大的碱基编辑活性,但引起了对脱靶效应的关注。

结果

在这项研究中,我们对水稻中的 ABE8e 和 ABE9 诱导的 DNA 和 RNA 突变进行了全面评估。对用四种 ABE 转化的植物进行全基因组测序分析,包括 SpCas9n-TadA8e、SpCas9n-TadA9、SpCas9n-NG-TadA8e 和 SpCas9n-NG-TadA9,结果表明,携带 TadA9 的 ABE 导致更多的脱靶 A-to-G(A>G)单核苷酸变异(SNV),而携带 CRISPR/SpCas9n-NG 的 ABE 导致水稻基因组中更多的脱靶 SNV。对携带 ABE 的 T-DNA 的分析表明,靶突变可以在 T-DNA 整合到植物基因组之前和/或之后引入,并且在 ABE 整合到基因组后会形成更多的脱靶 A>G SNV。此外,我们在 ABE 高表达的植物中检测到脱靶 A>G RNA 突变,但在 ABE 低表达的植物中没有检测到。脱靶 A>G RNA 突变倾向于聚类,而脱靶 A>G DNA 突变很少聚类。

结论

我们的研究结果表明 Cas 蛋白、TadA 变体、ABE 的时间表达和 ABE 的表达水平在水稻中影响 ABE 的特异性,为 ABE 的特异性提供了新的见解,并提出了除工程化 TadA 变体之外提高 ABE 特异性的替代方法。

https://cdn.ncbi.nlm.nih.gov/pmc/blobs/676d/8826654/40ed4d0a9a77/13059_2022_2618_Fig1_HTML.jpg

文献AI研究员

20分钟写一篇综述,助力文献阅读效率提升50倍。

立即体验

用中文搜PubMed

大模型驱动的PubMed中文搜索引擎

马上搜索

文档翻译

学术文献翻译模型,支持多种主流文档格式。

立即体验