Suppr超能文献

TRPC1表达的调节可预测乳腺癌对阿霉素和磁场疗法的敏感性:迈向精准医学方法的过渡

Modulated TRPC1 Expression Predicts Sensitivity of Breast Cancer to Doxorubicin and Magnetic Field Therapy: Segue Towards a Precision Medicine Approach.

作者信息

Tai Yee Kit, Chan Karen Ka Wing, Fong Charlene Hui Hua, Ramanan Sharanya, Yap Jasmine Lye Yee, Yin Jocelyn Naixin, Yip Yun Sheng, Tan Wei Ren, Koh Angele Pei Fern, Tan Nguan Soon, Chan Ching Wan, Huang Ruby Yun Ju, Li Jing Ze, Fröhlich Jürg, Franco-Obregón Alfredo

机构信息

Department of Surgery, Yong Loo Lin School of Medicine, National University of Singapore, Singapore, Singapore.

Biolonic Currents Electromagnetic Pulsing Systems Laboratory (BICEPS), National University of Singapore, Singapore, Singapore.

出版信息

Front Oncol. 2022 Jan 24;11:783803. doi: 10.3389/fonc.2021.783803. eCollection 2021.

Abstract

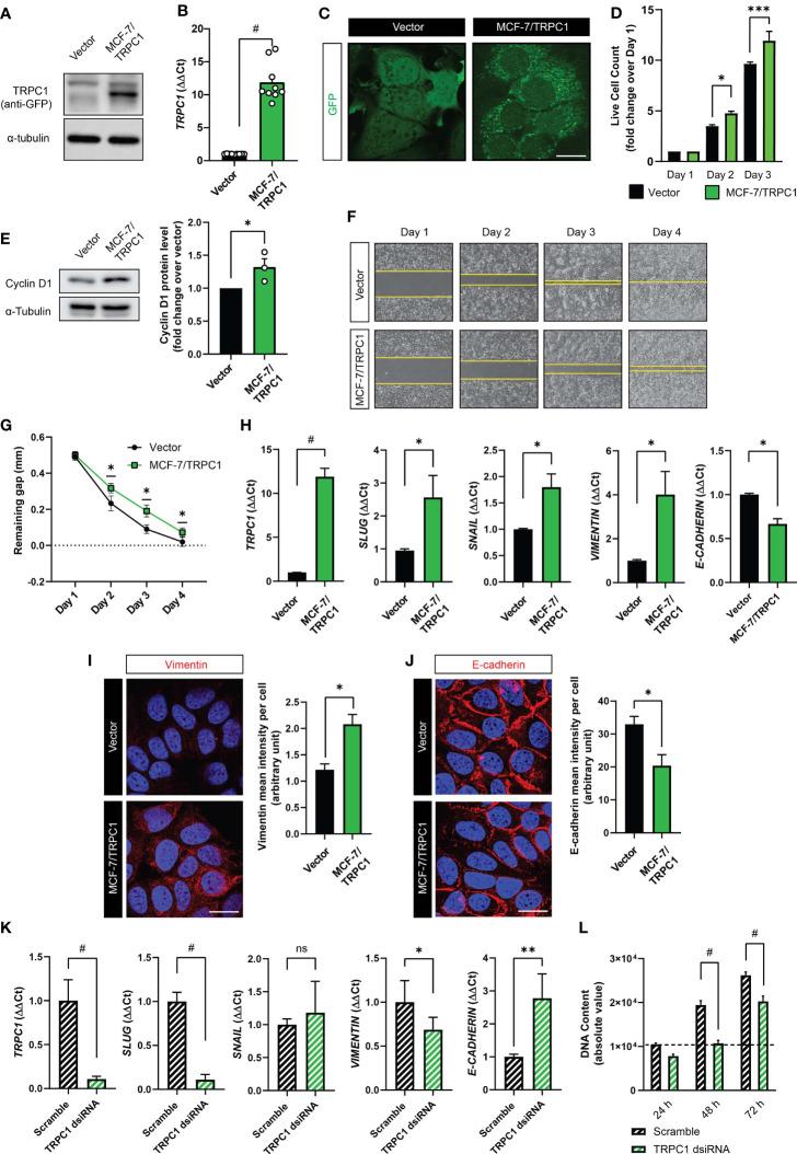
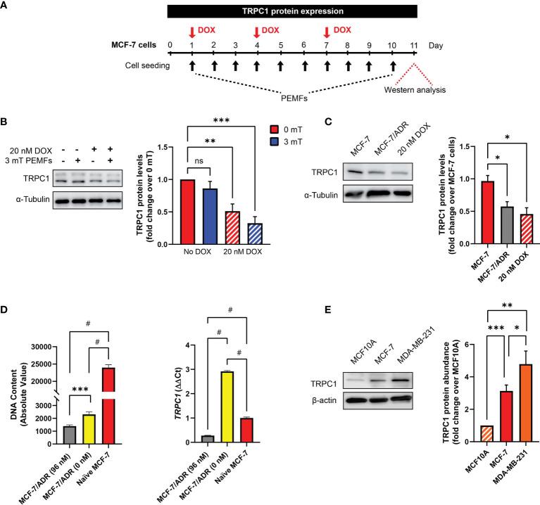
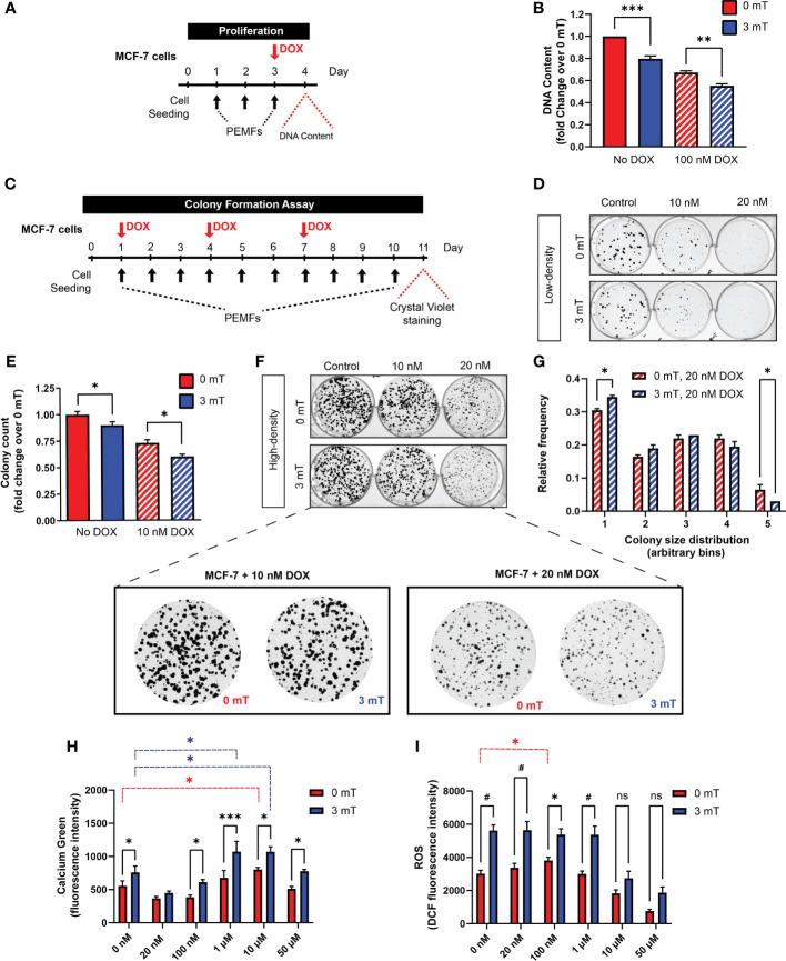
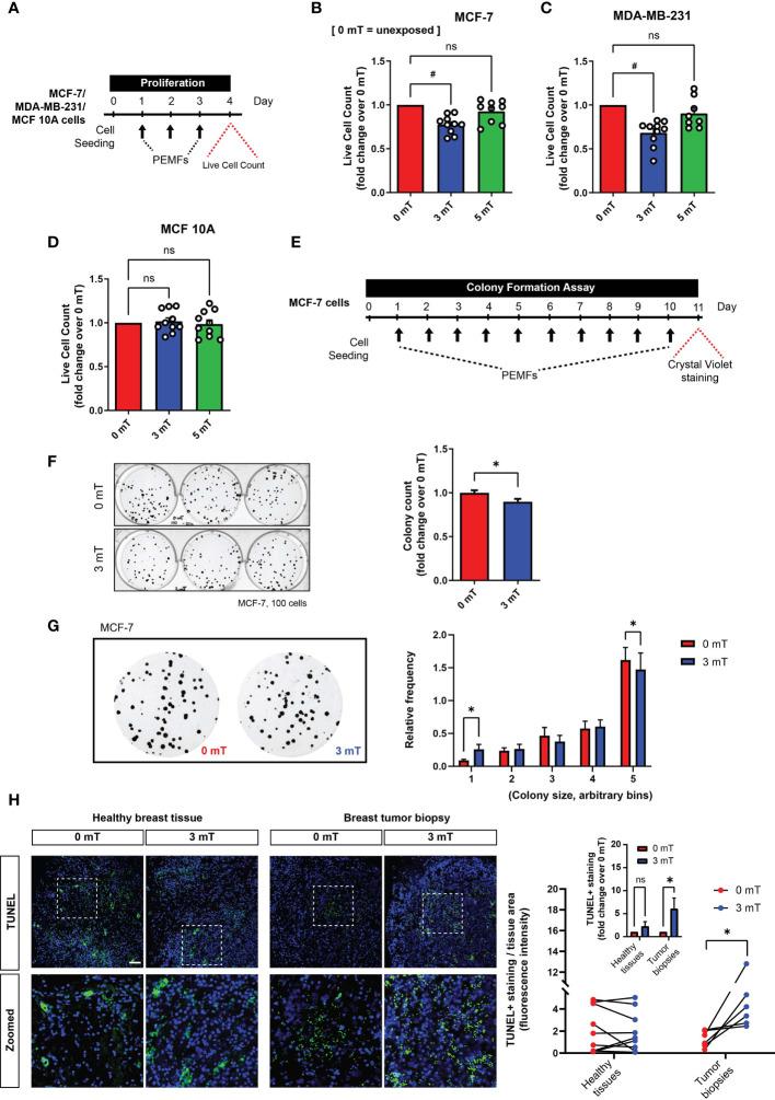
Chemotherapy is the mainstream treatment modality for invasive breast cancer. Unfortunately, chemotherapy-associated adverse events can result in early termination of treatment. Paradoxical effects of chemotherapy are also sometimes observed, whereby prolonged exposure to high doses of chemotherapeutic agents results in malignant states resistant to chemotherapy. In this study, potential synergism between doxorubicin (DOX) and pulsed electromagnetic field (PEMF) therapy was investigated in: 1) MCF-7 and MDA-MB-231 cells ; 2) MCF-7 tumors implanted onto a chicken chorioallantoic membrane (CAM) and; 3) human patient-derived and MCF-7 and MDA-MB-231 breast cancer xenografts implanted into NOD-SCID gamma (NSG) mice. , synergism was observed in patient-derived and breast cancer cell line xenograft mouse models, wherein PEMF exposure and DOX administration individually reduced tumor size and increased apoptosis and could be augmented by combined treatments. In the CAM xenograft model, DOX and PEMF exposure also synergistically reduced tumor size as well as reduced Transient Receptor Potential Canonical 1 (TRPC1) channel expression. , PEMF exposure alone impaired the survival of MCF-7 and MDA-MB-231 cells, but not that of non-malignant MCF10A breast cells; the selective vulnerability of breast cancer cells to PEMF exposure was corroborated in human tumor biopsy samples. Stable overexpression of TRPC1 enhanced the vulnerability of MCF-7 cells to both DOX and PEMF exposure and promoted proliferation, whereas TRPC1 genetic silencing reduced sensitivity to both DOX and PEMF treatments and mitigated proliferation. Chronic exposure to DOX depressed TRPC1 expression, proliferation, and responses to both PEMF exposure and DOX in a manner that was reversible upon removal of DOX. TRPC1 channel overexpression and silencing positively correlated with markers of epithelial-mesenchymal transition (EMT), including , , , and , indicating increased and decreased EMT, respectively. Finally, PEMF exposure was shown to attenuate the invasiveness of MCF-7 cells in correlation with TRPC1 expression. We thus demonstrate that the expression levels of TRPC1 consistently predicted breast cancer sensitivity to DOX and PEMF interventions and positively correlated to EMT status, providing an initial rationale for the use of PEMF-based therapies as an adjuvant to DOX chemotherapy for the treatment of breast cancers characterized by elevated TRPC1 expression levels.

摘要

化疗是浸润性乳腺癌的主流治疗方式。不幸的是,化疗相关的不良事件可能导致治疗提前终止。有时也会观察到化疗的矛盾效应,即长时间暴露于高剂量化疗药物会导致对化疗产生耐药的恶性状态。在本研究中,研究了阿霉素(DOX)与脉冲电磁场(PEMF)疗法之间的潜在协同作用,具体涉及:1)MCF-7和MDA-MB-231细胞;2)植入鸡胚绒毛尿囊膜(CAM)的MCF-7肿瘤;以及3)植入NOD-SCID伽马(NSG)小鼠体内的源自人类患者的MCF-7和MDA-MB-231乳腺癌异种移植瘤。在源自患者的和乳腺癌细胞系异种移植小鼠模型中观察到了协同作用,其中单独的PEMF暴露和DOX给药均可减小肿瘤大小并增加细胞凋亡,联合治疗可增强这种效果。在CAM异种移植模型中,DOX和PEMF暴露也协同减小了肿瘤大小,并降低了瞬时受体电位阳离子通道蛋白1(TRPC1)的表达。单独的PEMF暴露损害了MCF-7和MDA-MB-231细胞的存活,但对非恶性MCF10A乳腺细胞无此影响;人类肿瘤活检样本证实了乳腺癌细胞对PEMF暴露的选择性易感性。TRPC1的稳定过表达增强了MCF-7细胞对DOX和PEMF暴露的易感性并促进了细胞增殖,而TRPC1基因沉默则降低了对DOX和PEMF治疗的敏感性并减轻了细胞增殖。长期暴露于DOX会抑制TRPC1的表达、细胞增殖以及对PEMF暴露和DOX的反应,去除DOX后这种抑制作用可逆转。TRPC1通道的过表达和沉默分别与上皮-间质转化(EMT)的标志物(包括 、 、 和 )呈正相关,分别表明EMT增加和减少。最后,PEMF暴露被证明与TRPC1表达相关,可减弱MCF-7细胞的侵袭性。因此,我们证明TRPC1的表达水平始终可预测乳腺癌对DOX和PEMF干预的敏感性,并与EMT状态呈正相关,这为使用基于PEMF的疗法作为DOX化疗的辅助手段治疗以TRPC1表达水平升高为特征的乳腺癌提供了初步理论依据。

https://cdn.ncbi.nlm.nih.gov/pmc/blobs/1ace/8818958/2caa23dc083b/fonc-11-783803-g001.jpg

文献AI研究员

20分钟写一篇综述,助力文献阅读效率提升50倍。

立即体验

用中文搜PubMed

大模型驱动的PubMed中文搜索引擎

马上搜索

文档翻译

学术文献翻译模型,支持多种主流文档格式。

立即体验