Suppr超能文献

一种用于真实新冠病毒感染的蛋白酶可激活发光生物传感器和报告细胞系。

A protease-activatable luminescent biosensor and reporter cell line for authentic SARS-CoV-2 infection.

作者信息

Gerber Pehuén Pereyra, Duncan Lidia M, Greenwood Edward Jd, Marelli Sara, Naamati Adi, Teixeira-Silva Ana, Crozier Thomas Wm, Gabaev Ildar, Zhan Jun R, Mulroney Thomas E, Horner Emily C, Doffinger Rainer, Willis Anne E, Thaventhiran James Ed, Protasio Anna V, Matheson Nicholas J

机构信息

Department of Medicine, University of Cambridge, Cambridge, United Kingdom.

Cambridge Institute for Therapeutic Immunology and Infectious Disease (CITIID), Jeffrey Cheah Biomedical Centre, University of Cambridge, Cambridge, United Kingdom.

出版信息

PLoS Pathog. 2022 Feb 10;18(2):e1010265. doi: 10.1371/journal.ppat.1010265. eCollection 2022 Feb.

Abstract

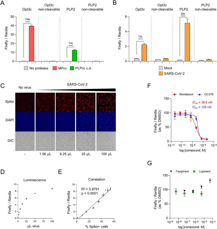
Efforts to define serological correlates of protection against COVID-19 have been hampered by the lack of a simple, scalable, standardised assay for SARS-CoV-2 infection and antibody neutralisation. Plaque assays remain the gold standard, but are impractical for high-throughput screening. In this study, we show that expression of viral proteases may be used to quantitate infected cells. Our assays exploit the cleavage of specific oligopeptide linkers, leading to the activation of cell-based optical biosensors. First, we characterise these biosensors using recombinant SARS-CoV-2 proteases. Next, we confirm their ability to detect viral protease expression during replication of authentic virus. Finally, we generate reporter cells stably expressing an optimised luciferase-based biosensor, enabling viral infection to be measured within 24 h in a 96- or 384-well plate format, including variants of concern. We have therefore developed a luminescent SARS-CoV-2 reporter cell line, and demonstrated its utility for the relative quantitation of infectious virus and titration of neutralising antibodies.

摘要

由于缺乏一种针对严重急性呼吸综合征冠状病毒2(SARS-CoV-2)感染和抗体中和的简单、可扩展、标准化检测方法,确定针对2019冠状病毒病(COVID-19)的保护性血清学关联的努力受到了阻碍。蚀斑测定法仍然是金标准,但对于高通量筛选不实用。在本研究中,我们表明病毒蛋白酶的表达可用于定量感染细胞。我们的检测方法利用特定寡肽接头的切割,从而激活基于细胞的光学生物传感器。首先,我们使用重组SARS-CoV-2蛋白酶对这些生物传感器进行表征。接下来,我们确认它们在真实病毒复制过程中检测病毒蛋白酶表达的能力。最后,我们生成了稳定表达优化的基于荧光素酶的生物传感器的报告细胞,能够在96孔或384孔板形式下于24小时内测量病毒感染,包括关注的变异株。因此,我们开发了一种发光的SARS-CoV-2报告细胞系,并证明了其在传染性病毒相对定量和中和抗体滴定中的效用。

https://cdn.ncbi.nlm.nih.gov/pmc/blobs/9864/8865646/bf299f2b4105/ppat.1010265.g001.jpg

文献AI研究员

20分钟写一篇综述,助力文献阅读效率提升50倍。

立即体验

用中文搜PubMed

大模型驱动的PubMed中文搜索引擎

马上搜索

文档翻译

学术文献翻译模型,支持多种主流文档格式。

立即体验