Suppr超能文献

破坏 MYC-TFEB 通路会损害氨基酸稳态并引发代谢无能。

Disrupting the MYC-TFEB Circuit Impairs Amino Acid Homeostasis and Provokes Metabolic Anergy.

机构信息

Department of Tumor Biology, Moffitt Cancer Center & Research Institute, Tampa, Florida.

Department of Malignant Hematology, Moffitt Cancer Center & Research Institute, Tampa, Florida.

出版信息

Cancer Res. 2022 Apr 1;82(7):1234-1250. doi: 10.1158/0008-5472.CAN-21-1168.

Abstract

UNLABELLED

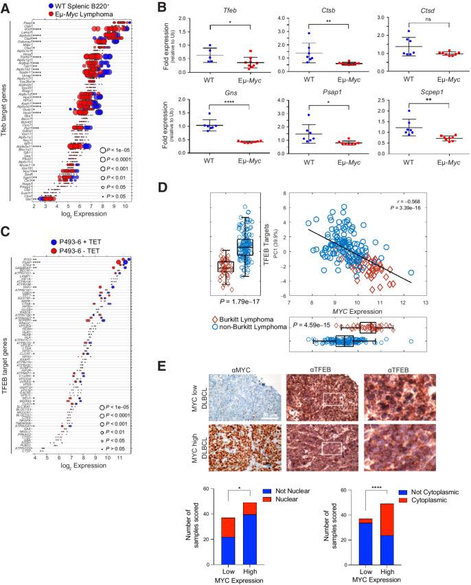
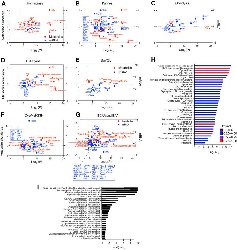
MYC family oncoproteins are regulators of metabolic reprogramming that sustains cancer cell anabolism. Normal cells adapt to nutrient-limiting conditions by activating autophagy, which is required for amino acid (AA) homeostasis. Here we report that the autophagy pathway is suppressed by Myc in normal B cells, in premalignant and neoplastic B cells of Eμ-Myc transgenic mice, and in human MYC-driven Burkitt lymphoma. Myc suppresses autophagy by antagonizing the expression and function of transcription factor EB (TFEB), a master regulator of autophagy. Mechanisms that sustained AA pools in MYC-expressing B cells include coordinated induction of the proteasome and increases in AA transport. Reactivation of the autophagy-lysosomal pathway by TFEB disabled the malignant state by disrupting mitochondrial functions, proteasome activity, AA transport, and AA and nucleotide metabolism, leading to metabolic anergy, growth arrest, and apoptosis. This phenotype provides therapeutic opportunities to disable MYC-driven malignancies, including AA restriction and treatment with proteasome inhibitors.

SIGNIFICANCE

MYC suppresses TFEB and autophagy and controls amino acid homeostasis by upregulating amino acid transport and the proteasome, and reactivation of TFEB disables the metabolism of MYC-driven tumors.

摘要

未加标签

MYC 家族癌基因蛋白是代谢重编程的调节因子,可维持癌细胞的合成代谢。正常细胞通过激活自噬来适应营养限制条件,自噬对于氨基酸(AA)稳态是必需的。本文报道 Myc 在正常 B 细胞、Eμ-Myc 转基因小鼠的前恶性和恶性 B 细胞以及人 MYC 驱动的伯基特淋巴瘤中抑制自噬。Myc 通过拮抗转录因子 EB(TFEB)的表达和功能来抑制自噬,TFEB 是自噬的主要调节因子。在表达 Myc 的 B 细胞中维持 AA 池的机制包括协调诱导蛋白酶体和增加 AA 转运。TFEB 的自噬溶酶体途径的再激活通过破坏线粒体功能、蛋白酶体活性、AA 转运以及 AA 和核苷酸代谢来使恶性状态失活,导致代谢无能、生长停滞和细胞凋亡。这种表型为抑制 MYC 驱动的恶性肿瘤提供了治疗机会,包括 AA 限制和蛋白酶体抑制剂治疗。

意义

Myc 通过上调氨基酸转运和蛋白酶体来抑制 TFEB 和自噬,并控制氨基酸稳态,而 TFEB 的再激活可使 MYC 驱动的肿瘤代谢失活。

https://cdn.ncbi.nlm.nih.gov/pmc/blobs/2758/9621308/960d06ce55f5/1234fig1.jpg

文献AI研究员

20分钟写一篇综述,助力文献阅读效率提升50倍。

立即体验

用中文搜PubMed

大模型驱动的PubMed中文搜索引擎

马上搜索

文档翻译

学术文献翻译模型,支持多种主流文档格式。

立即体验