Suppr超能文献

抑制鼠跨膜脯氨酰 4-羟化酶可增加血脑屏障通透性和缺血性脑神经炎症。

Inactivation of mouse transmembrane prolyl 4-hydroxylase increases blood brain barrier permeability and ischemia-induced cerebral neuroinflammation.

机构信息

Oulu Center for Cell-Matrix Research, Biocenter Oulu and Faculty of Biochemistry and Molecular Medicine, University of Oulu, Oulu, Finland.

A. I. Virtanen Institute for Molecular Sciences, University of Eastern Finland, Kuopio, Finland.

出版信息

J Biol Chem. 2022 Mar;298(3):101721. doi: 10.1016/j.jbc.2022.101721. Epub 2022 Feb 11.

Abstract

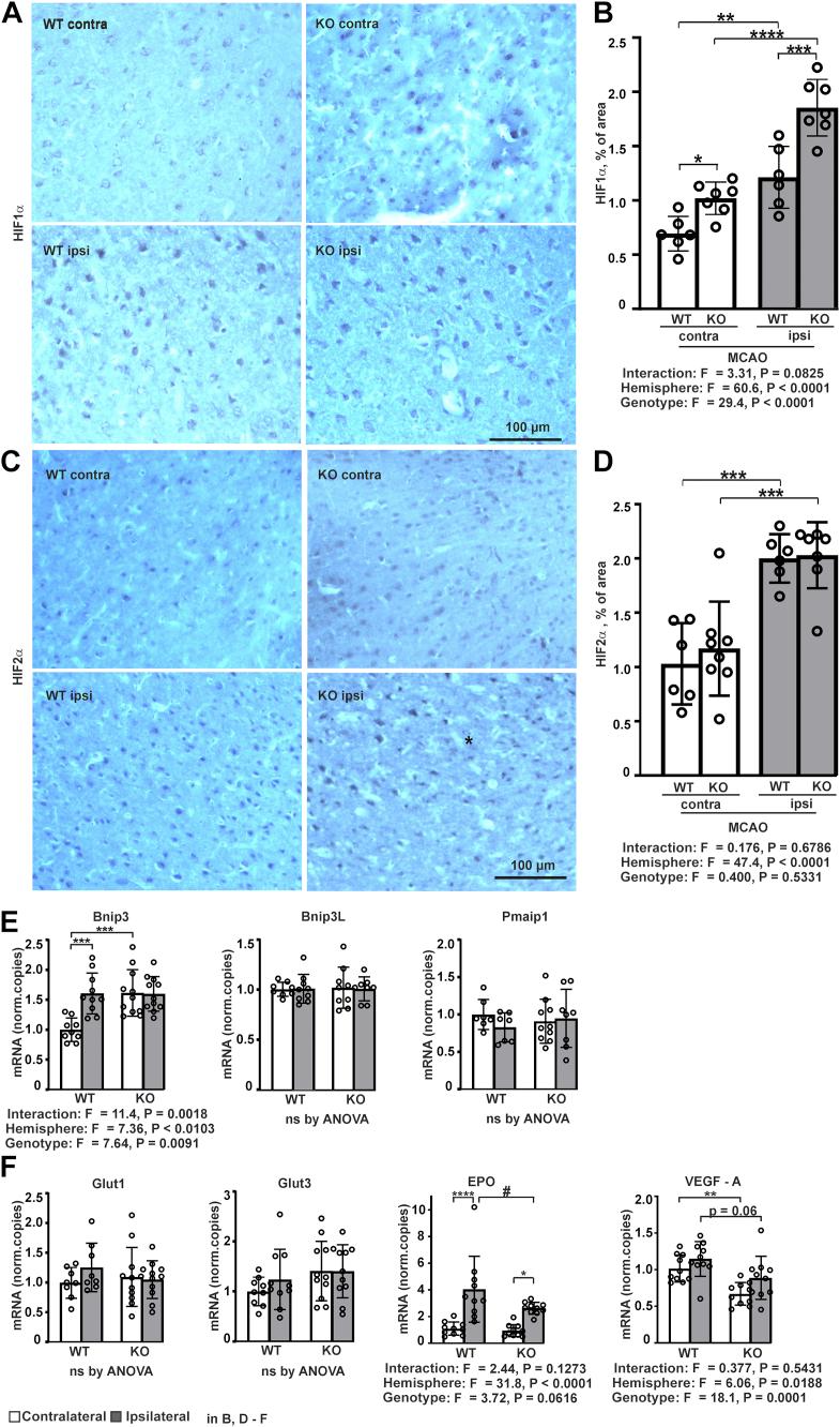
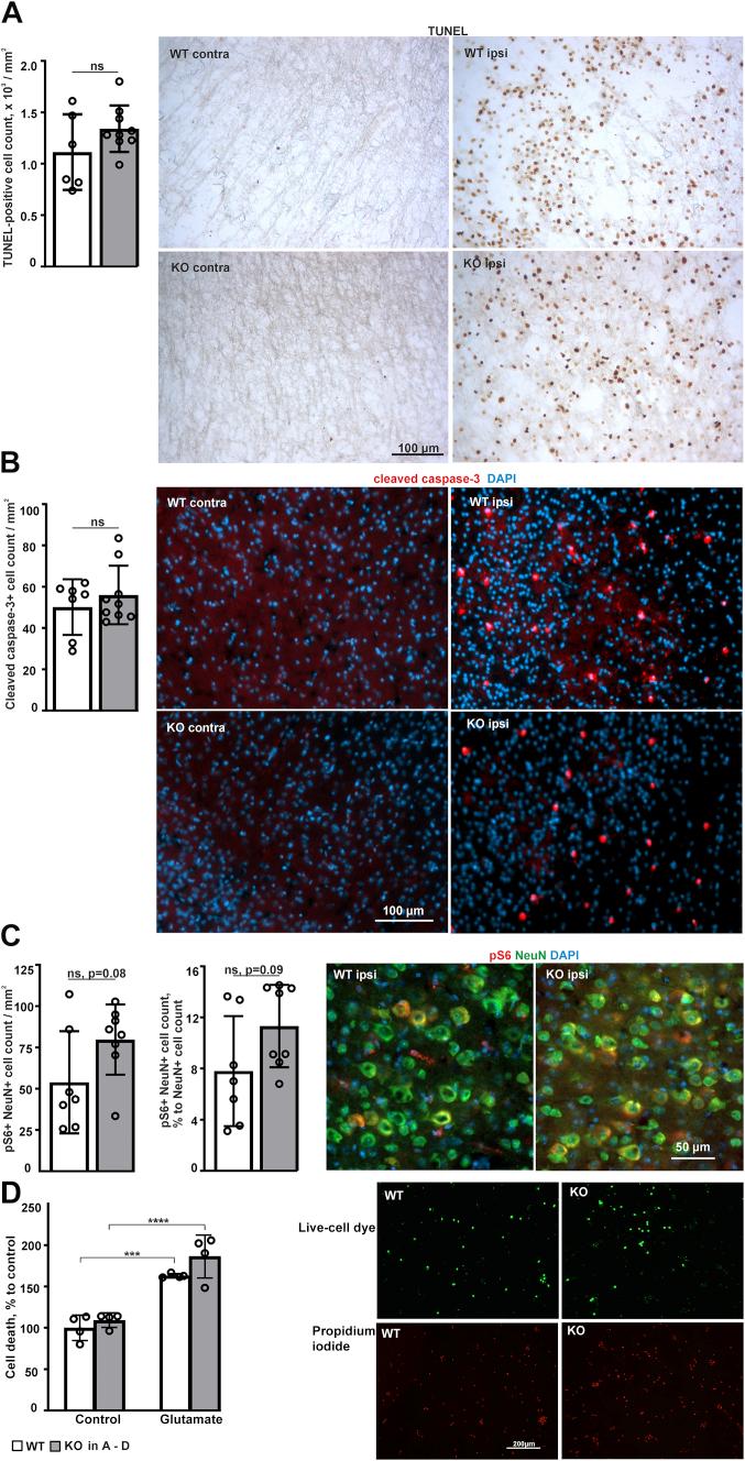
Hypoxia-inducible factor prolyl 4-hydroxylases (HIF-P4Hs) regulate the hypoxic induction of >300 genes required for survival and adaptation under oxygen deprivation. Inhibition of HIF-P4H-2 has been shown to be protective in focal cerebral ischemia rodent models, while that of HIF-P4H-1 has no effects and inactivation of HIF-P4H-3 has adverse effects. A transmembrane prolyl 4-hydroxylase (P4H-TM) is highly expressed in the brain and contributes to the regulation of HIF, but the outcome of its inhibition on stroke is yet unknown. To study this, we subjected WT and P4htm mice to permanent middle cerebral artery occlusion (pMCAO). Lack of P4H-TM had no effect on lesion size following pMCAO, but increased inflammatory microgliosis and neutrophil infiltration was observed in the P4htm cortex. Furthermore, both the permeability of blood brain barrier and ultrastructure of cerebral tight junctions were compromised in P4htm mice. At the molecular level, P4H-TM deficiency led to increased expression of proinflammatory genes and robust activation of protein kinases in the cortex, while expression of tight junction proteins and the neuroprotective growth factors erythropoietin and vascular endothelial growth factor was reduced. Our data provide the first evidence that P4H-TM inactivation has no protective effect on infarct size and increases inflammatory microgliosis and neutrophil infiltration in the cortex at early stage after pMCAO. When considering HIF-P4H inhibitors as potential therapeutics in stroke, the current data support that isoenzyme-selective inhibitors that do not target P4H-TM or HIF-P4H-3 would be preferred.

摘要

缺氧诱导因子脯氨酰 4-羟化酶(HIF-P4Hs)调节缺氧诱导的>300 个基因的表达,这些基因是在缺氧条件下生存和适应所必需的。在局灶性脑缺血啮齿动物模型中,抑制 HIF-P4H-2 已被证明具有保护作用,而抑制 HIF-P4H-1 则没有作用,抑制 HIF-P4H-3 则有不良反应。一种跨膜脯氨酰 4-羟化酶(P4H-TM)在大脑中高度表达,有助于 HIF 的调节,但它对中风的抑制作用尚不清楚。为了研究这一点,我们使 WT 和 P4htm 小鼠接受永久性大脑中动脉闭塞(pMCAO)。缺乏 P4H-TM 对 pMCAO 后的病变大小没有影响,但在 P4htm 皮质中观察到炎症性小胶质细胞增生和中性粒细胞浸润增加。此外,P4htm 小鼠的血脑屏障通透性和脑紧密连接的超微结构都受到损害。在分子水平上,P4H-TM 缺乏导致皮质中促炎基因的表达增加和蛋白激酶的强烈激活,而紧密连接蛋白和神经保护生长因子促红细胞生成素和血管内皮生长因子的表达减少。我们的数据首次提供了证据,表明 P4H-TM 失活对梗死面积没有保护作用,并在 pMCAO 后早期增加皮质中的炎症性小胶质细胞增生和中性粒细胞浸润。当考虑 HIF-P4H 抑制剂作为中风的潜在治疗方法时,目前的数据支持不针对 P4H-TM 或 HIF-P4H-3 的同工酶选择性抑制剂将是首选。

https://cdn.ncbi.nlm.nih.gov/pmc/blobs/154a/8914383/84c5ca1bcf8e/gr1.jpg

文献AI研究员

20分钟写一篇综述,助力文献阅读效率提升50倍。

立即体验

用中文搜PubMed

大模型驱动的PubMed中文搜索引擎

马上搜索

文档翻译

学术文献翻译模型,支持多种主流文档格式。

立即体验