Suppr超能文献

冠心病铁死亡相关潜在生物标志物和治疗靶点的遗传学分析。

Genetic analysis of potential biomarkers and therapeutic targets in ferroptosis from coronary artery disease.

机构信息

Department of the Cardiovascular Surgery, The Second Xiangya Hospital, Central South University, Changsha, China.

Hunan Provincial Key Laboratory of Cardiovascular Research, Central South University, Changsha, China.

出版信息

J Cell Mol Med. 2022 Apr;26(8):2177-2190. doi: 10.1111/jcmm.17239. Epub 2022 Feb 13.

Abstract

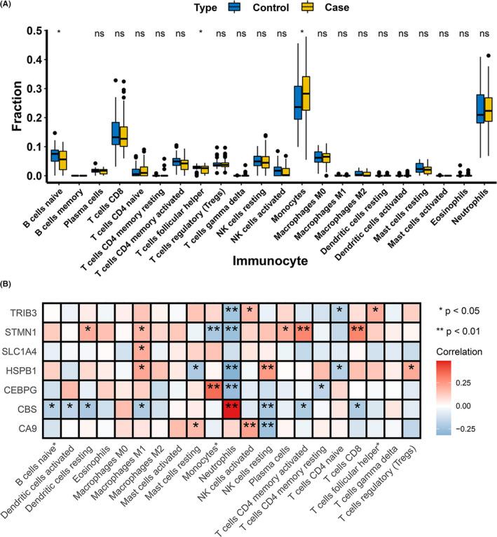
Ferroptosis plays a key role in the death of cells including cardiomyocytes, and it is related to a variety of cardiac diseases. However, the role of ferroptosis-related genes (FRGs) in coronary artery disease (CAD) is not well characterized. We downloaded CAD-related information and FRGs from the gene expression omnibus (GEO) database and Ferroptosis Database (FerrDb) respectively. A total of 10 CAD-related DE-FRGs were obtained, which were closely linked to autophagy regulation and immune response. Subsequently, CA9, CBS, CEBPG, HSPB1, SLC1A4, STMN1 and TRIB3 among the 10 DE-FRGs were identified as marker genes by LASSO and SVM-RFE algorithms, which had tolerable diagnostic capabilities. Subsequent functional enrichment analysis showed that these marker genes may play a corresponding role in CAD by participating in the regulation of immune response, amino acid metabolism, cell cycle and multiple pathways related to the pathogenesis of CAD. Furthermore, a total of 58 drugs targeting 7 marker genes had been obtained. On the contrary, the ceRNA network revealed a complex regulatory relationship based on the marker genes. Also, CIBERSORT analysis showed that the changes in the immune microenvironment of CAD patients may be related to CBS, HSPB1 and CEBPG. We developed a diagnostic potency and provided an insight for exploring the mechanism for CAD. Before clinical application, further research is needed to test its diagnostic value for CAD.

摘要

铁死亡在包括心肌细胞在内的细胞死亡中起着关键作用,它与多种心脏疾病有关。然而,铁死亡相关基因(FRGs)在冠心病(CAD)中的作用尚未得到很好的描述。我们分别从基因表达综合数据库(GEO)和铁死亡数据库(FerrDb)下载了 CAD 相关信息和 FRGs。共获得 10 个与 CAD 相关的差异表达 FRGs,这些基因与自噬调控和免疫反应密切相关。随后,通过 LASSO 和 SVM-RFE 算法,从 10 个 DE-FRGs 中鉴定出 CA9、CBS、CEBPG、HSPB1、SLC1A4、STMN1 和 TRIB3 作为标记基因,这些标记基因具有可接受的诊断能力。随后的功能富集分析表明,这些标记基因可能通过参与免疫反应、氨基酸代谢、细胞周期和与 CAD 发病机制相关的多个途径的调节,在 CAD 中发挥相应的作用。此外,还获得了针对 7 个标记基因的 58 种药物。相反,基于标记基因的 ceRNA 网络揭示了一种复杂的调控关系。此外,CIBERSORT 分析表明,CAD 患者免疫微环境的变化可能与 CBS、HSPB1 和 CEBPG 有关。我们开发了一种诊断效力,并为探索 CAD 的发病机制提供了一个视角。在临床应用之前,需要进一步研究来检验其对 CAD 的诊断价值。

https://cdn.ncbi.nlm.nih.gov/pmc/blobs/0bc6/8995456/680303e36b1e/JCMM-26-2177-g007.jpg

文献AI研究员

20分钟写一篇综述,助力文献阅读效率提升50倍。

立即体验

用中文搜PubMed

大模型驱动的PubMed中文搜索引擎

马上搜索

文档翻译

学术文献翻译模型,支持多种主流文档格式。

立即体验