Suppr超能文献

乳腺癌的免疫基因组景观揭示了免疫治疗相关的基因特征。

Immunogenomic Landscape in Breast Cancer Reveals Immunotherapeutically Relevant Gene Signatures.

机构信息

College of Life and Health Sciences, Northeastern University, Shenyang, China.

Department of Immunology, Bengbu Medical College, Bengbu, China.

出版信息

Front Immunol. 2022 Jan 27;13:805184. doi: 10.3389/fimmu.2022.805184. eCollection 2022.

Abstract

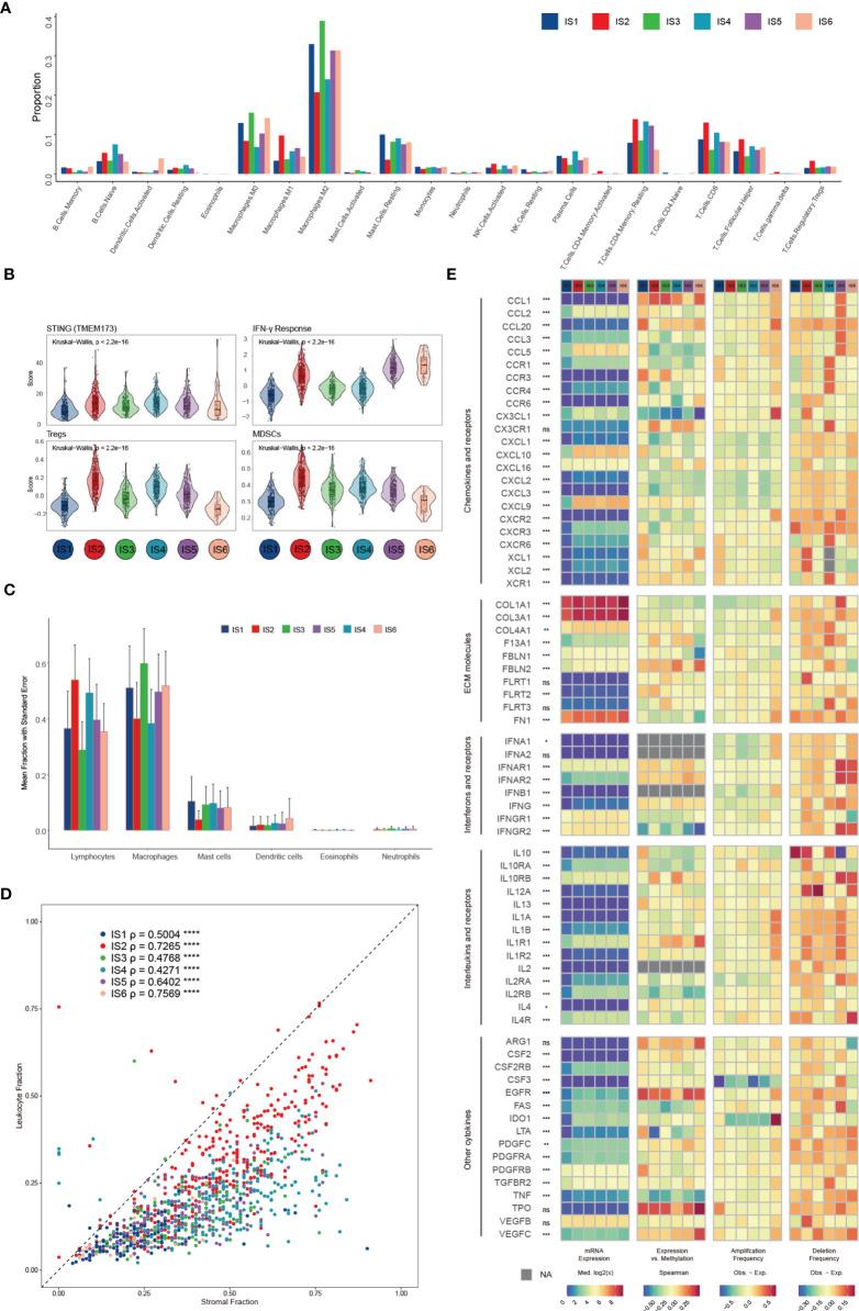
Breast cancer is characterized by some types of heterogeneity, high aggressive behaviour, and low immunotherapeutic efficiency. Detailed immune stratification is a prerequisite for interpreting resistance to treatment and escape from immune control. Hence, the immune landscape of breast cancer needs further understanding. We systematically clustered breast cancer into six immune subtypes based on the mRNA expression patterns of immune signatures and comprehensively depicted their characteristics. The immunotherapeutic benefit score (ITBscore) was validated to be a superior predictor of the response to immunotherapy in cohorts from various datasets. Six distinct immune subtypes related to divergences in biological functions, signatures of immune or stromal cells, extent of the adaptive immune response, genomic events, and clinical prognostication were identified. These six subtypes were characterized as immunologically quiet, chemokine dominant, lymphocyte depleted, wounding dominant, innate immune dominant, and IFN-γ dominant and exhibited features of the tumor microenvironment (TME). The high ITBscore subgroup, characterized by a high proportion of M1 macrophages:M2 macrophages, an activated inflammatory response, and increased mutational burden (such as mutations in TP53, CDH1 and CENPE), indicated better immunotherapeutic benefits. A low proportion of tumor-infiltrating lymphocytes (TILs) and an inadequate response to immune treatment were associated with the low ITBscore subgroup, which was also associated with poor survival. Analyses of four cohorts treated with immune checkpoint inhibitors (ICIs) suggested that patients with a high ITBscore received significant therapeutic advantages and clinical benefits. Our work may facilitate the understanding of immune phenotypes in shaping different TME landscapes and guide precision immuno-oncology and immunotherapy strategies.

摘要

乳腺癌的特点是存在某些类型的异质性、高度侵袭性行为和低免疫治疗效率。详细的免疫分层是解释治疗抵抗和免疫逃逸的前提。因此,需要进一步了解乳腺癌的免疫景观。我们基于免疫特征的 mRNA 表达模式,系统地将乳腺癌聚类为六个免疫亚型,并全面描绘了它们的特征。免疫治疗获益评分(ITBscore)被验证为预测来自不同数据集队列对免疫治疗反应的更好指标。六个不同的免疫亚型与生物学功能、免疫或基质细胞特征、适应性免疫反应程度、基因组事件和临床预后的差异有关。这六个亚型被定义为免疫静止型、趋化因子优势型、淋巴细胞耗竭型、创伤优势型、先天免疫优势型和 IFN-γ 优势型,并表现出肿瘤微环境(TME)的特征。高 ITBscore 亚组的特点是 M1 巨噬细胞:M2 巨噬细胞比例较高、炎症反应激活和突变负荷增加(如 TP53、CDH1 和 CENPE 突变),表明免疫治疗获益更好。低 ITBscore 亚组的特点是肿瘤浸润淋巴细胞(TILs)比例低,对免疫治疗反应不足,与预后不良相关。对接受免疫检查点抑制剂(ICIs)治疗的四个队列的分析表明,高 ITBscore 患者具有显著的治疗优势和临床获益。我们的工作可能有助于理解免疫表型在塑造不同的 TME 景观中的作用,并指导精准免疫肿瘤学和免疫治疗策略。

https://cdn.ncbi.nlm.nih.gov/pmc/blobs/47d4/8829007/90c148484bb3/fimmu-13-805184-g001.jpg

文献AI研究员

20分钟写一篇综述,助力文献阅读效率提升50倍。

立即体验

用中文搜PubMed

大模型驱动的PubMed中文搜索引擎

马上搜索

文档翻译

学术文献翻译模型,支持多种主流文档格式。

立即体验