Suppr超能文献

BGN可能是一种潜在的预后生物标志物,且与胃癌的免疫细胞富集有关。

BGN May be a Potential Prognostic Biomarker and Associated With Immune Cell Enrichment of Gastric Cancer.

作者信息

Zhang Shiyu, Yang Huiying, Xiang Xuelian, Liu Li, Huang Huali, Tang Guodu

机构信息

Department of Gastroenterology, The First Affiliated Hospital of Guangxi Medical University, Nanning, China.

出版信息

Front Genet. 2022 Jan 26;13:765569. doi: 10.3389/fgene.2022.765569. eCollection 2022.

Abstract

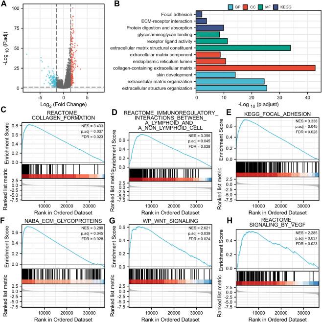
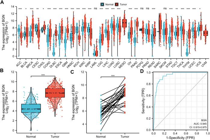
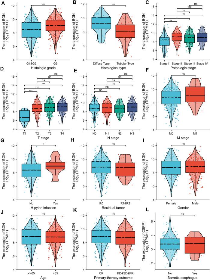
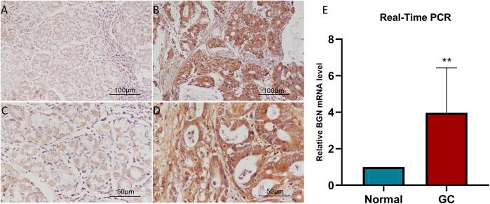
Biglycan (BGN) plays a role in the occurrence and progression of several malignant tumors, though its role in gastric cancer (GC) remains unclear. The objective of this study was to investigate BGN expression, its role in GC prognosis, and immune infiltration. Gene expression data and corresponding clinical information were downloaded from TCGA and GTEx, respectively. We compared the expression of BGN in GC and normal tissues and verified the differential expression via Real-Time PCR and immunohistochemistry. BGN-related differentially expressed genes (DEGs) were identified. Additionally, the relationships between BGN gene expression and clinicopathological variables and survival in patients with GC were also investigated through univariate and multivariate Cox regression analyses. Finally, we established a predictive model that could well predict the probability of 1-, 3-, and 5-years survival in GC. We found a significantly higher expression of BGN in GC than that in normal tissues ( < 0.001), which was verified by Real-Time PCR ( < 0.01) and immunohistochemistry ( < 0.001). The 492 identified DEGs were primarily enriched in pathways related to tumor genesis and metastasis, including extracellular matrix (ECM)-receptor interaction, focal adhesion pathway, Wnt signaling, and signaling by VEGF. BGN expression was positively correlated with the enrichment of the NK cells (r = 0.620, < 0.001) and macrophages (r = 0.550, < 0.001), but negatively correlated with the enrichment of Th17 cells (r = 0.250, < 0.001). BGN expression was also significantly correlated with histologic grade (GI&G2 G3, < 0.001), histologic type (Diffuse type Tubular type, < 0.001), histologic stage (stage I stage II and stage I stage III, < 0.001), T stage (T1 T2, T1 T3, and T1 T4, < 0.001) and (HP) infection (yes no, < 0.05) in GC. High BGN expression showed significant association with poor overall survival (OS) in GC patients (HR = 1.53 (1.09-2.14), = 0.013). The constructed nomogram can well predict the 1-, 3-, and 5-years overall survival probability of GC patients (C-index = 0.728). BGN plays an important role in the occurrence and progression of GC and is a potential biomarker for the diagnosis and treatment of GC.

摘要

双糖链蛋白聚糖(BGN)在多种恶性肿瘤的发生和发展中发挥作用,但其在胃癌(GC)中的作用仍不清楚。本研究的目的是调查BGN的表达、其在GC预后中的作用以及免疫浸润情况。分别从TCGA和GTEx下载基因表达数据及相应的临床信息。我们比较了GC组织和正常组织中BGN的表达,并通过实时定量PCR和免疫组织化学验证了差异表达。鉴定出与BGN相关的差异表达基因(DEGs)。此外,还通过单因素和多因素Cox回归分析研究了BGN基因表达与GC患者临床病理变量及生存情况之间的关系。最后,我们建立了一个预测模型,该模型能够很好地预测GC患者1年、3年和5年生存概率。我们发现GC中BGN的表达显著高于正常组织(<0.001),这通过实时定量PCR(<0.01)和免疫组织化学(<0.001)得到验证。鉴定出的492个DEGs主要富集在与肿瘤发生和转移相关的通路中,包括细胞外基质(ECM)-受体相互作用、粘着斑通路、Wnt信号通路和VEGF信号通路。BGN表达与自然杀伤细胞(NK细胞)的富集呈正相关(r = 0.620,<0.001)和巨噬细胞的富集呈正相关(r = 0.550,<0.001),但与辅助性T细胞17(Th17细胞)的富集呈负相关(r = 0.250,<0.001)。BGN表达还与GC的组织学分级(G1&G2 vs G3,<0.001)、组织学类型(弥漫型vs管状型,<0.001)、组织学分期(I期vs II期和I期vs III期,<0.001)、T分期(T1 vs T2、T1 vs T3和T1 vs T4,<0.001)以及幽门螺杆菌(HP)感染(是vs否,<0.05)显著相关。高BGN表达与GC患者较差的总生存期(OS)显著相关(HR = 1.53(1.09 - 2.14),P = 0.013)。构建的列线图能够很好地预测GC患者1年、3年和5年的总生存概率(C指数 = 0.728)。BGN在GC的发生和发展中起重要作用,是GC诊断和治疗的潜在生物标志物。

https://cdn.ncbi.nlm.nih.gov/pmc/blobs/efd5/8826557/09e5f07b8390/fgene-13-765569-g001.jpg

文献AI研究员

20分钟写一篇综述,助力文献阅读效率提升50倍。

立即体验

用中文搜PubMed

大模型驱动的PubMed中文搜索引擎

马上搜索

文档翻译

学术文献翻译模型,支持多种主流文档格式。

立即体验