Suppr超能文献

甲基化识别蛋白 YTH N6-甲基腺苷 RNA 结合蛋白 1(YTHDF1)通过调节 CCR4-NOT 转录复合物亚基 7(CNOT7)的 m6A 水平调节骨肉瘤的增殖、迁移和侵袭。

Methylation recognition protein YTH N6-methyladenosine RNA binding protein 1 (YTHDF1) regulates the proliferation, migration and invasion of osteosarcoma by regulating m6A level of CCR4-NOT transcription complex subunit 7 (CNOT7).

机构信息

The First Department of Orthopadics, Changzhou Traditional Chinese Medical Hospital, Changzhou, China.

出版信息

Bioengineered. 2022 Mar;13(3):5236-5250. doi: 10.1080/21655979.2022.2037381.

Abstract

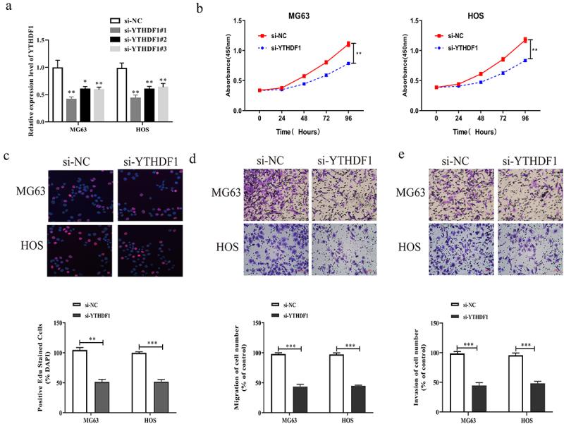
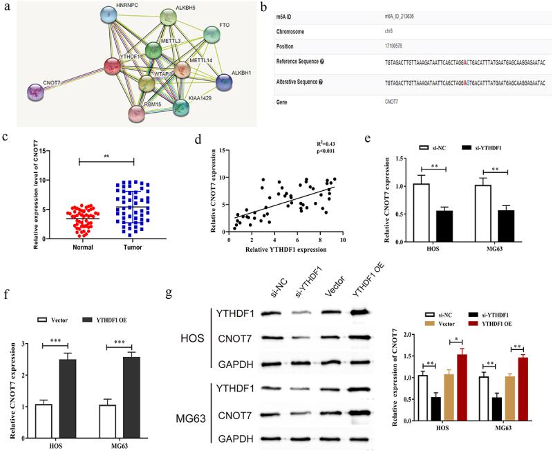
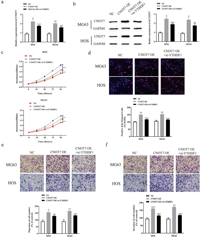
N6-methyladenosine (m6A) is one of the most significant modifications in human mRNAs. Emerging evidence indicates that m6A participates in the initiation and development of malignant tumors. Nevertheless, the biological roles and mechanism of m6A in osteosarcoma (OS) remain unclear. The purpose of this study was to investigate the role and mechanism of the methylation recognition protein-YTH N6-methyladenosine RNA binding protein 1 (YTHDF1) in OS. The YTHDF1 expression in OS was detected by qRT-PCR and Western blot assay. M6A quantification was utilized to measure the methylation level of OS. Cell counting kit-8 (CCK8), 5-Ethynyl-2'-deoxyuridine (EdU) assay and transwell experiments were conducted to confirm the biological effects of YTHDF1 on OS cells. The bioinformatics websites and in vitro assays were conducted to analyze the downstream targets of YTHDF1 was upregulated in OS tissues at mRNA and protein level. The results showed that the expression level of YTHDF1 might be closely associated with the poor prognosis for OS patients. Inhibition of YTHDF1 could suppress the proliferation, migration and invasion of the OS cells. Moreover, we found that CCR4-NOT transcription complex subunit 7 (CNOT7) might be the potential target of YTHDF1, which was upregulated in OS tissues. YTHDF1 could recognize the m6A sites of CONT7 and promote its expression in an m6A manner. Moreover, methyltransferase-like 3 (METTL3) could promote the m6A level of CONT7. YTHDF1 was upregulated in OS and could promote cell proliferation, migration and invasion. The METTL3-CONT7-YTHDF1 regulatory axis might be the potential target for the prognosis and therapy of OS.

摘要

N6-甲基腺苷(m6A)是人类 mRNA 中最重要的修饰之一。新出现的证据表明,m6A 参与了恶性肿瘤的发生和发展。然而,m6A 在骨肉瘤(OS)中的生物学作用和机制尚不清楚。本研究旨在探讨甲基化识别蛋白-YTH N6-甲基腺苷 RNA 结合蛋白 1(YTHDF1)在 OS 中的作用和机制。通过 qRT-PCR 和 Western blot 检测 OS 中 YTHDF1 的表达。利用 m6A 定量检测 OS 的甲基化水平。细胞计数试剂盒-8(CCK8)、5-乙炔基-2'-脱氧尿苷(EdU)检测和 Transwell 实验用于证实 YTHDF1 对 OS 细胞的生物学效应。通过生物信息学网站和体外实验分析 YTHDF1 的下游靶点。结果表明,YTHDF1 的表达水平可能与 OS 患者的不良预后密切相关。抑制 YTHDF1 可以抑制 OS 细胞的增殖、迁移和侵袭。此外,我们发现 CCR4-NOT 转录复合物亚基 7(CNOT7)可能是 YTHDF1 的潜在靶点,其在 OS 组织中上调。YTHDF1 可以识别 CNOT7 的 m6A 位点,并以 m6A 方式促进其表达。此外,甲基转移酶样 3(METTL3)可以促进 CNOT7 的 m6A 水平。YTHDF1 在 OS 中上调,可促进细胞增殖、迁移和侵袭。METTL3-CONT7-YTHDF1 调节轴可能是 OS 预后和治疗的潜在靶点。

https://cdn.ncbi.nlm.nih.gov/pmc/blobs/e95b/8973933/fa0ef224f213/KBIE_A_2037381_UF0001_OC.jpg

文献AI研究员

20分钟写一篇综述,助力文献阅读效率提升50倍。

立即体验

用中文搜PubMed

大模型驱动的PubMed中文搜索引擎

马上搜索

文档翻译

学术文献翻译模型,支持多种主流文档格式。

立即体验