Suppr超能文献

异染色质丢失和反转录转座子沉默作为卵母细胞衰老的决定因素。

Loss of heterochromatin and retrotransposon silencing as determinants in oocyte aging.

机构信息

Institute of Dental Sciences, Faculty of Dental Medicine, The Hebrew University of Jerusalem, Jerusalem, Israel.

IVF Unit, Department of Obstetrics and Gynecology, Shaare Zedek Medical Center and Faculty of Medicine, Hebrew University of Jerusalem, Jerusalem, Israel.

出版信息

Aging Cell. 2022 Mar;21(3):e13568. doi: 10.1111/acel.13568. Epub 2022 Feb 15.

Abstract

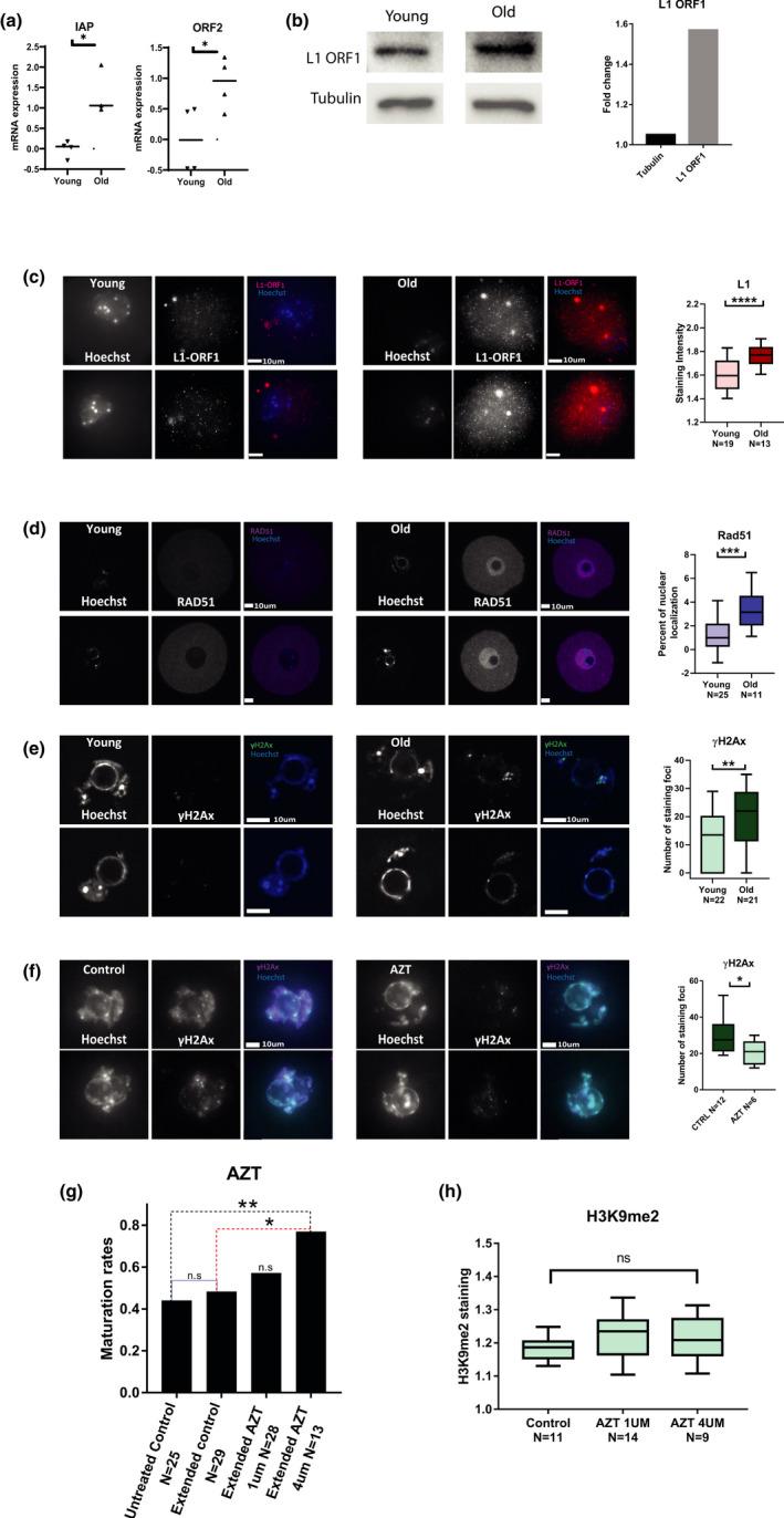
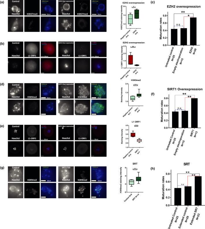
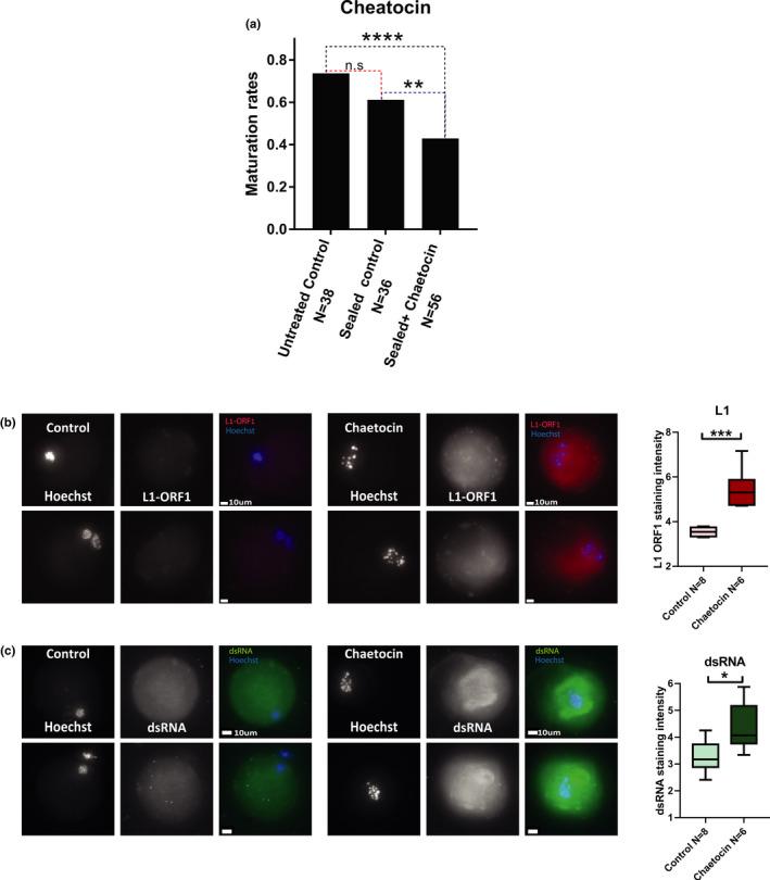
Mammalian oocyte quality reduces with age. We show that prior to the occurrence of significant aneuploidy (9M in mouse), heterochromatin histone marks are lost, and oocyte maturation is impaired. This loss occurs in both constitutive and facultative heterochromatin marks but not in euchromatic active marks. We show that heterochromatin loss with age also occurs in human prophase I-arrested oocytes. Moreover, heterochromatin loss is accompanied in mouse oocytes by an increase in RNA processing and associated with an elevation in L1 and IAP retrotransposon expression and in DNA damage and DNA repair proteins nuclear localization. Artificial inhibition of the heterochromatin machinery in young oocytes causes an elevation in retrotransposon expression and oocyte maturation defects. Inhibiting retrotransposon reverse-transcriptase through azidothymidine (AZT) treatment in older oocytes partially rescues their maturation defects and activity of the DNA repair machinery. Moreover, activating the heterochromatin machinery via treatment with the SIRT1 activating molecule SRT-1720, or overexpression of Sirt1 or Ezh2 via plasmid electroporation into older oocytes causes an upregulation in constitutive heterochromatin, downregulation of retrotransposon expression, and elevated maturation rates. Collectively, our work demonstrates a significant process in oocyte aging, characterized by the loss of heterochromatin-associated chromatin marks and activation of specific retrotransposons, which cause DNA damage and impair oocyte maturation.

摘要

哺乳动物卵母细胞的质量随着年龄的增长而下降。我们发现,在发生显著的非整倍体(小鼠中的 9M)之前,异染色质组蛋白标记物丢失,卵母细胞成熟受损。这种丢失发生在组成型和兼性异染色质标记物中,但不在常染色质活性标记物中。我们表明,人类前期 I 期阻滞卵母细胞中也存在随着年龄增长的异染色质丢失。此外,在小鼠卵母细胞中,异染色质丢失伴随着 RNA 处理的增加,并与 L1 和 IAP 反转录转座子表达的升高以及 DNA 损伤和 DNA 修复蛋白核定位有关。在年轻卵母细胞中人工抑制异染色质机制会导致反转录转座子表达升高和卵母细胞成熟缺陷。在老年卵母细胞中通过叠氮胸苷 (AZT) 治疗抑制反转录转座酶的逆转录酶活性部分挽救了它们的成熟缺陷和 DNA 修复机制的活性。此外,通过用 SIRT1 激活分子 SRT-1720 处理或通过质粒电穿孔转染 Sirt1 或 Ezh2 过表达来激活异染色质机制,会导致组成型异染色质上调、反转录转座子表达下调和成熟率升高。总的来说,我们的工作证明了卵母细胞衰老的一个重要过程,其特征是丢失与异染色质相关的染色质标记物和激活特定的反转录转座子,这会导致 DNA 损伤并损害卵母细胞成熟。

https://cdn.ncbi.nlm.nih.gov/pmc/blobs/d9f4/8920445/fe68b5e0a964/ACEL-21-e13568-g002.jpg

文献AI研究员

20分钟写一篇综述,助力文献阅读效率提升50倍。

立即体验

用中文搜PubMed

大模型驱动的PubMed中文搜索引擎

马上搜索

文档翻译

学术文献翻译模型,支持多种主流文档格式。

立即体验