Suppr超能文献

AGRP 神经元衍生的 NPY 通过 Y1 控制摄食,通过 Y2 信号控制能量消耗和觅食行为。

NPY derived from AGRP neurons controls feeding via Y1 and energy expenditure and food foraging behaviour via Y2 signalling.

机构信息

Neuroscience Division, Garvan Institute of Medical Research, St Vincent's Hospital, Darlinghurst, NSW 2010, Australia; St Vincent's Clinical School, UNSW Sydney, Sydney, NSW, Australia.

Neuroscience Division, Garvan Institute of Medical Research, St Vincent's Hospital, Darlinghurst, NSW 2010, Australia.

出版信息

Mol Metab. 2022 May;59:101455. doi: 10.1016/j.molmet.2022.101455. Epub 2022 Feb 12.

Abstract

OBJECTIVE

Aguti-related protein (AGRP) neurons in the arcuate nucleus of the hypothalamus (ARC), which co-express neuropeptide Y (NPY), are key regulators of feeding and energy homeostasis. However, the precise role NPY has within these neurons and the specific pathways that it control are still unclear. In this article, we aimed to determine what aspects of feeding behaviour and energy homeostasis are controlled by NPY originating from AGRP neurons and which Y-receptor pathways are utilised to fulfil this function.

METHODS

Novel conditional Agrp;Npy knockout mice were generated and comprehensively phenotyped, both under standard chow as well as high-fat-diet conditions. Designer receptor exclusively activated by designer drugs (DREADD) technology was used to assess the altered responses on feeding and energy homeostasis control in the absence of NPY in these neurons. Rescue experiments utilising Npy1r- and Npy2r-selective NPY ligands were performed to assess which component of the energy homeostasis control is dependent by which specific Y-receptor pathway.

RESULTS

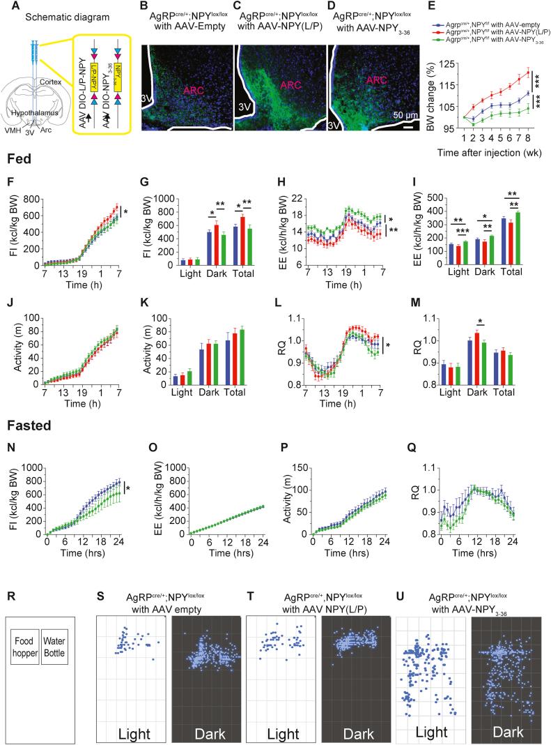
We show that the specific deletion of Npy only in AGRP neurons leads to a paradoxical mild obese phenotype associated with reduced locomotion and energy expenditure and increased feeding and Respiratory Quotient (RQ) that remain elevated under a positive energy balance. The activation of Npy-deficient AGRP neurons via DREADD's is still able to drive feeding, yet with a delayed onset. Additionally, Clozapine-N-oxide (CNO) treatment reduces locomotion without impacting on energy expenditure. Rescue experiments re-introducing Npy1r- and Npy2r-selective NPY ligands revealed that the increased feeding and RQ are mostly driven by Npy1r, whereas energy expenditure and locomotion are controlled by Npy2r signalling.

CONCLUSION

Together, these results demonstrate that NPY originating from AGRP neurons is not only critical to initiate but also for continuously driving feeding, and we for the first time identify which Y-receptor controls which pathway.

摘要

目的

下丘脑弓状核(ARC)中共同表达神经肽 Y(NPY)的 Aguti 相关蛋白(AGRP)神经元是进食和能量稳态的关键调节因子。然而,NPY 在这些神经元中的确切作用以及它所控制的特定途径仍不清楚。在本文中,我们旨在确定 NPY 源自 AGRP 神经元控制哪些进食行为和能量稳态方面,以及利用哪些 Y 受体途径来实现这一功能。

方法

生成了新型条件性 Agrp;Npy 敲除小鼠,并在标准饲料和高脂肪饮食条件下对其进行了全面表型分析。使用设计受体专门激活设计药物(DREADD)技术来评估在这些神经元中缺乏 NPY 时对进食和能量稳态控制的改变反应。利用 Npy1r 和 Npy2r 选择性 NPY 配体进行的挽救实验,用于评估能量稳态控制的哪个组成部分依赖于哪个特定的 Y 受体途径。

结果

我们表明,仅在 AGRP 神经元中特异性缺失 Npy 会导致与运动减少和能量消耗增加相关的反常轻度肥胖表型,并导致进食和呼吸商(RQ)升高,即使在正能量平衡下也保持升高。通过 DREADD 激活 Npy 缺失的 AGRP 神经元仍然能够驱动进食,但起始延迟。此外,氯氮平-N-氧化物(CNO)治疗减少了运动而不影响能量消耗。重新引入 Npy1r 和 Npy2r 选择性 NPY 配体的挽救实验表明,增加的进食和 RQ 主要由 Npy1r 驱动,而能量消耗和运动则由 Npy2r 信号控制。

结论

总之,这些结果表明,源自 AGRP 神经元的 NPY 不仅对启动进食至关重要,而且对持续驱动进食也至关重要,我们首次确定了哪种 Y 受体控制哪种途径。

https://cdn.ncbi.nlm.nih.gov/pmc/blobs/fe60/8886056/aaf405455f93/gr1.jpg

文献AI研究员

20分钟写一篇综述,助力文献阅读效率提升50倍。

立即体验

用中文搜PubMed

大模型驱动的PubMed中文搜索引擎

马上搜索

文档翻译

学术文献翻译模型,支持多种主流文档格式。

立即体验