Suppr超能文献

羟考酮通过 Ras 同源家族成员 A(RhoA)/Rho 相关卷曲螺旋蛋白激酶(ROCK)/肌球蛋白轻链 2(MLC2)信号通路缓解氧葡萄糖剥夺/复氧诱导的脑微血管内皮细胞的通透性损伤和细胞凋亡。

Oxycodone relieves permeability damage and apoptosis of oxygen-glucose deprivation/reoxygenation-induced brain microvascular endothelial cells through ras homolog family member A (RhoA)/ Rho-associated coiled-coil containing kinases (ROCK)/ myosin light chain 2 (MLC2) signal.

机构信息

Department of Emergency, Affiliated Hospital of Jiangnan University, Wuxi, Jiangsu, China.

出版信息

Bioengineered. 2022 Mar;13(3):5205-5215. doi: 10.1080/21655979.2022.2037371.

Abstract

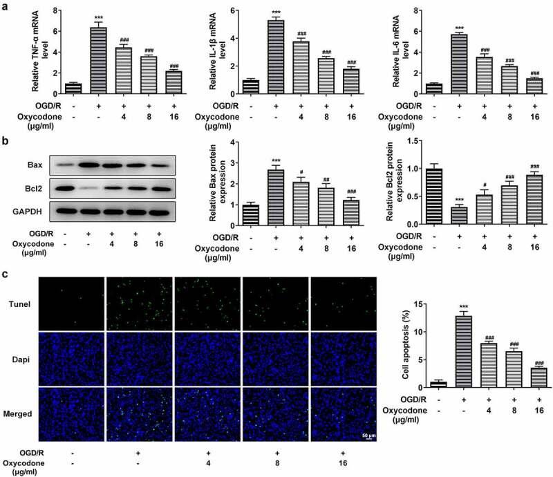
Cerebrovascular disease, an important cause of acute ischemic stroke, has attracted worldwide attention. Oxycodone has been widely used to treat various painful disorders. This study was designed to explore the mechanism of oxycodone in oxygen-glucose deprivation/reoxygenation (OGD/R)-induced brain microvascular endothelial cell model. For the reliability of the results in the following experiments, the viability was firstly detected using CCK-8. With the application of LDH, TEER and TUNEL assays, the LDH expression, permeability and apoptosis of brain microvascular endothelial cells were detected, respectively. Besides, the mRNA and protein expressions of tight junction proteins and RhoA were measured using RT-qPCR and Western blot. Moreover, RT-qPCR was employed to evaluate the expressions of inflammatory cytokines. Western blot was adopted to measure the levels of RhoA, ROCK, MLC2 and apoptosis-related proteins. The results revealed that oxycodone attenuated permeability damage, inflammatory factor release and apoptosis of OGD/R-induced brain microvascular endothelial cells in a dose-dependent manner. It was also found that oxycodone could reduce the expressions of RhoA, ROCK and MLC2 in brain microvascular endothelial cells induced by OGD/R. More importantly, oxycodone exhibited desirable effects on OGD/R-induced brain microvascular endothelial cells through RhoA/ROCK/MLC2 signal. In conclusion, oxycodone relieved permeability damage and apoptosis of OGD/R-induced brain microvascular endothelial cells through RhoA/ROCK/MLC2 signal, suggesting that oxycodone might be an effective method for the improvement of cerebral ischemia-reperfusion injury.

摘要

脑血管疾病是急性缺血性脑卒中的重要病因,引起了全球关注。羟考酮被广泛用于治疗各种疼痛障碍。本研究旨在探讨羟考酮在氧葡萄糖剥夺/复氧(OGD/R)诱导的脑微血管内皮细胞模型中的作用机制。为了保证以下实验结果的可靠性,首先使用 CCK-8 检测细胞活力。通过 LDH、TEER 和 TUNEL 检测,分别检测脑微血管内皮细胞中 LDH 表达、通透性和凋亡。此外,使用 RT-qPCR 和 Western blot 测量紧密连接蛋白和 RhoA 的 mRNA 和蛋白表达。另外,通过 RT-qPCR 评估炎症细胞因子的表达。采用 Western blot 测定 RhoA、ROCK、MLC2 和凋亡相关蛋白的水平。结果表明,羟考酮呈剂量依赖性减轻 OGD/R 诱导的脑微血管内皮细胞通透性损伤、炎症因子释放和凋亡。还发现,羟考酮可降低 OGD/R 诱导的脑微血管内皮细胞中 RhoA、ROCK 和 MLC2 的表达。更重要的是,羟考酮通过 RhoA/ROCK/MLC2 信号对 OGD/R 诱导的脑微血管内皮细胞发挥良好作用。总之,羟考酮通过 RhoA/ROCK/MLC2 信号减轻 OGD/R 诱导的脑微血管内皮细胞通透性损伤和凋亡,提示羟考酮可能是改善脑缺血再灌注损伤的有效方法。

https://cdn.ncbi.nlm.nih.gov/pmc/blobs/e0cb/8982462/29f51a859c4a/KBIE_A_2037371_F0001_B.jpg

文献AI研究员

20分钟写一篇综述,助力文献阅读效率提升50倍。

立即体验

用中文搜PubMed

大模型驱动的PubMed中文搜索引擎

马上搜索

文档翻译

学术文献翻译模型,支持多种主流文档格式。

立即体验